
十堰市2022年上半年高中、中职教师资格认定公告
根据省教育厅相关要求和省教师资格认定中心《关于做好2022年我省中小学教师资格制度实施工作的通知》和《湖北省2022年中小学教师资格认定有关事项公告》,现将十堰市2022年上半年高中、中职教师资格认定工作有关事项公告如下:
一、时间安排
春季认定网上报名时间:4月13日9:00-4月26日16:00。
现场确认时间:4月18日—4月28日(有效工作日)。
市教育局受理各县(市、区)教育局申报材料时间:5月16日—20日。
二、认定范围和对象
未达到国家法定退休年龄,户籍所在地或居住地(须持有当地居住证且在有效期内)或就读学校所在地(仅限湖北省全日制普通高校2022年应届毕业生和全日制在读研究生)在十堰市辖区的中国公民及驻我市部队现役军人、现役武警。
根据《教育部办公厅 中共中央台湾工作办公室秘书局国务院港澳事务办公室秘书行政司关于港澳台居民在内地(大陆)申请中小学教师资格有关问题的通知》(教师厅〔2019〕1号)规定,在我市学习、工作和居住的港澳台居民,无犯罪记录,持港澳台居民居住证可在居住地、持港澳居民来往内地通行证或5年有效期台湾居民来往大陆通行证可在教师资格考试所在地申请认定中小学教师资格。申请认定教师资格的学历及其他条件、程序要求与内地(大陆)申请人相同。
三、认定机构
根据国家和省有关规定,幼儿园、小学和初级中学教师资格,由县(区)级教育行政部门认定。高级中学教师资格、中等职业学校教师资格和中等职业学校实习指导教师资格,由市(州)级教育行政部门认定。各级认定机构根据认定权限受理本行政区域内相应申请人的申请。
四、学历标准
依照《教师法》第十一条和省教师资格认定中心《关于我省教师资格认定学历问题的说明》(鄂教资〔2012〕4号)有关规定标准执行。即:
申请认定高级中学、中等职业学校教师资格应当具备高等师范院校本科或者其他大学本科毕业及其以上学历;
申请认定中等职业学校实习指导教师学历应为大学专科毕业及以上学历,同时还应具备相当于助理工程师以上专业技术资格或者中级以上工人技术等级。
五、普通话要求
申请语文学科教师资格需达到二级甲等及以上标准。申请其他教师资格需达到二级乙等及以上标准。
六、体检标准
严格按照《湖北省申请认定教师资格人员体检标准及办法》(鄂教师〔2002〕3号)规定执行。
体检时间自本公告发布之日起有效。申请人须在十堰市人民医院、十堰市太和医院、国药东风总医院及各县市区教师资格认定机构规定医院进行体检,使用《湖北省教师资格申请人员体检表》(附件1),体检表需一张正反打印,所有体检项目必须完检,符合教师身体素质条件的要求,且鉴定结论为合格。省人民医院为疑义问题终检医院。(体检项目漏检、漏填,体检项目无医师签字、盖章不齐全、无医院明确结论、无体检日期均为无效体检结果)
七、申请认定方式
符合条件的申请人可在中国教师资格网开放时间注册个人账号(选择“教师资格认定申请人网报入口”),完善个人信息,并在我市报名时段内登录报名。
(一)完善个人信息
申请人使用注册的账号登录后,在“个人信息中心”页面完善个人身份等信息,并进行实名核验。
1. “个人身份信息”。申请人在该栏目需完善性别、民族(港澳申请人选择民族时可选具体一个民族或其他)。申请人可在此页面修改除“证件类型”和“证件号码”以外的其他信息。
2. “教师资格考试信息”。参加全国中小学教师资格考试且合格的申请人,可在该栏目查看本人的考试合格证信息。
3. “普通话证书信息”。申请人可在该栏目新增和修改个人普通话信息。
(1)在“核验证书”类型下,输入证书编号等信息,点击“核验”按钮,系统将在国家普通话水平测试信息管理系统中核验普通话证书信息。
(2)如果核验不到普通话证书信息,请检查当前核验的信息是否与证书信息中的“姓名、身份证件号码、证书编号”一致。
(3)经上述步骤仍核验不到普通话证书信息,请选择“录入证书”类型,补全相关信息并上传对应的电子版证书(图片小于190KB,格式为JPG)。
4. “学历学籍信息”。申请人可在该栏目新增和修改个人学历信息。学籍信息将在认定报名过程中自行同步,如果同步失败,需自行添加学籍信息。
(1)在“核验学历”类型下,输入学历证书编号,点击“核验”按钮,系统将在全国高等教育学生信息网(学信网)信息管理系统中获取相关信息。
(2)如果核验不到学历信息,请检查当前核验的信息是否与学历证书信息中的“姓名、身份证件号码、证书编号”一致。
(3)经上述步骤仍核验不到证书信息,请选择“无法核验的学历”类型,补全相关信息并上传对应的电子版证书(图片小于200KB,格式为JPG)。
(4)中师、幼师等中职学历,请选择“无法核验的学历”类型,补全相关信息并上传对应的电子版证书(图片小于200KB,格式为JPG)。
(5)如您所持有的学历为港澳台地区学历或者国外留学学历,无法进行学历核验,请选择核验类型为港澳台地区学历或国外留学学历,按照步骤(3)进行操作,并上传《港澳台学历学位认证书》或《国外学历学位认证书》。
5. “学位证书信息”。申请人可在该栏目新增和修改个人学位证书信息。
(二)报名
在我市网报时间段内,申请人可在“中国教师资格网”用本人的账号登录并报名。
网报时,申请地类型,选择户籍地、居住证所在地;认定机构,申请高中阶段(高级中学、中等职业学校、中等职业学校实习指导)教师资格的,选择“十堰市教育局”;现场确认点,选择户籍地、有效居住证所在地的县(市、区)教育局。
申请人按照认定受理权限和范围选择合适的认定机构,在系统中上传的照片应为近期免冠正面1寸彩色白底证件照(应与现场确认时上交相片同底版,蓝底、红底及其他颜色均视为不合格),文件格式为JPEG/JPG格式,大小不超过190K。
(三)签署《个人承诺书》
申请人请点击个人承诺书图片,通过手机浏览器、微信、支付宝或其他扫码工具扫描页面中弹出的二维码,并在手机端手写签名。提交签名后,点击网页端的“已提交”按钮,查看签名合成后的效果。如需修改,可点击合成后的图片,重新获取二维码。如预览时发现上传的《个人承诺书》位置不正确、不清晰或签名不完整,请务必重新上传,以免影响认定。
八、现场确认
申请人网上申报完成后,应及时查阅相应认定机构网站上发布的认定公告,按规定时间和地点携带以下材料进行现场审核确认。未按要求在指定时间、地点参加现场确认的视为自动放弃。
二代身份证(需在有效期内)原件。(需提交复印件)
学历证书原件。港澳台学历还应同时提交教育部留学服务中心出具的《港澳台学历学位认证书》原件,国外学历还应同时提交教育部留学服务中心出具的《国外学历学位认证书》的原件(学历信息经过电子信息比对的可不提交)。
特别提示:在审核材料过程中,对于国家认定信息系统无法直接比对验证的学历(中等职业学校学历除外),申请人须提交《中国高等教育学历认证报告》(在学信网在线申请),否则视为不合格学历将不予受理。建议申请人提前在学信网验证学历,无法验证的及时申请认证报告。
3.《湖北省教师资格申请人员体检表》原件(一张正反打印)。(需提交原件)
4.《普通话水平测试等级证书》原件(通过电子信息比对且符合《教师资格条例》实施办法和《语言文字法》普通话水平等级要求的可不提交)。如无法在线验证,需提交普通话证书复印件(彩色)。
5. 现役军人和现役武警在服役地申请的,应提供军官证或警官证,如证件上不能显示服役所在地,另需提供所属部队或单位的组织人事部门出具的人事关系证明,证明格式依该部队或单位的规定而定,证明应明示申请人服役所在地。
6. 《中小学教师资格考试合格证明》或《师范生教师职业能力证书》无需提交,由报名系统自动比对核验。
7. 近期免冠正面1寸彩色白底证件照(正规证件相片,用以办理教师资格证书,应与网上申报时上传相片同底版,蓝底、红底及其他颜色均视为不合格,相片背面写明姓名、身份证号)。
8. 在户籍所在地申请认定的,提交本人户口本或集体户口证明原件;在居住地申请认定的,应当提交有效的居住证原件;以就读学校所在地申请认定的,提交注册信息完整的学生证原件或学历证书原件(限湖北省全日制普通高校2022年应届毕业生和全日制在读研究生)。
9. 申请中等职业学校实习指导教师资格类别的申请人,除提供以上资料外,还需提供相当助理工程师及以上专业技术职务的职称证书或中级及以上工人技术等级的资格证书。
其他注意事项
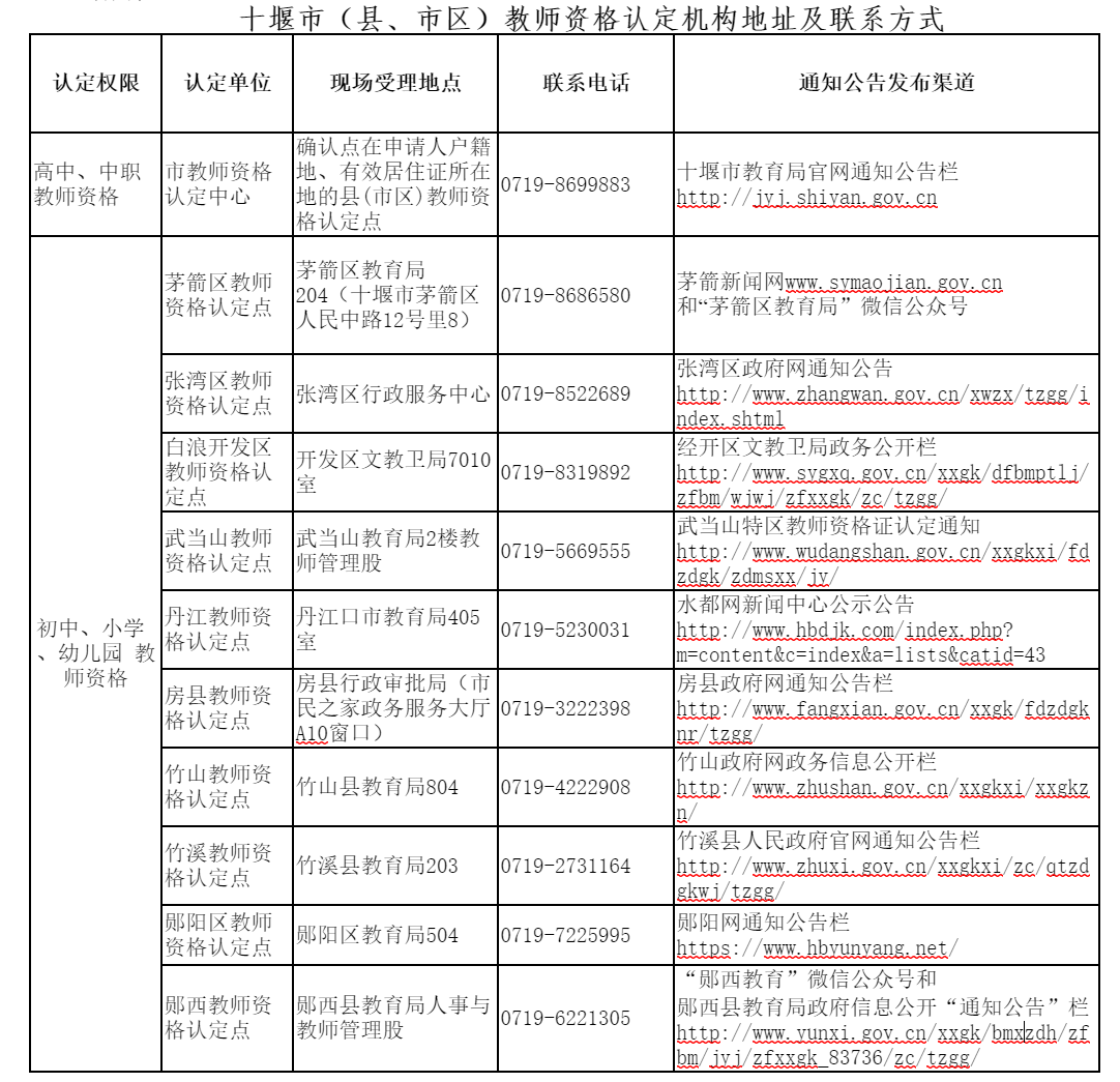
义务教育阶段及幼儿园阶段教师资格认证请关注各县(市、区)教资认定机构公告。各县(市、区)现场确认点及联系方式:






