
海口美兰区核酸检测补采
请4月6日未进行核酸检测的居民群众,立即向所在社区报告登记,并于当日到就近的采样点完成采样。
一、采样点服务时间
4月7日15:00—22:00
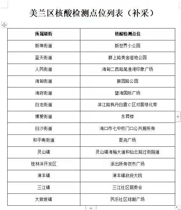
二、采样点设置
三、注意事项
请广大市民做好个人防护,佩戴口罩,保持二米距离,严格遵守疫情防控规定。
一、优先使用健康码登记。请市民提前通过“椰城市民云”“云闪付”“农信银行”“支付宝”“海易办”等多种方式登录查询健康码,并提前截屏保存好健康码(有效期24小时),以免现场打开健康码困难而导致等待时间过久。
二、请市民携带好身份证,如遇到健康码难以登录时,可通过采集身份证信息进行登记。
三、使用预登记码进行登记采样。





