
江西安义古村群至今已有一千四百年历史,江西十大最美乡村之一,2018年被评定为国家4A级风景名胜区。赣派建筑群主要分布于罗田、水南、京台三大自然村,呈三足鼎立之势,背山临溪,沟池环匝,100余栋明清古建筑散布在古村,三村由一片花海连通,被称为“花田喜地”。
安义千年古村群为丰富游客的游览体验,有美食、小吃、酒吧、书吧、咖啡吧、甜品吧、茶室、24小时便利店等休闲业态供游客选择,5个大、中、小多功能会议厅及大型户外拓展场地。
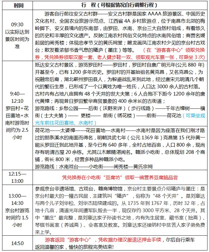
线路安排
点击查看
》
》
社会热点2022-04-13 00:04:27未知

江西安义古村群至今已有一千四百年历史,江西十大最美乡村之一,2018年被评定为国家4A级风景名胜区。赣派建筑群主要分布于罗田、水南、京台三大自然村,呈三足鼎立之势,背山临溪,沟池环匝,100余栋明清古建筑散布在古村,三村由一片花海连通,被称为“花田喜地”。
安义千年古村群为丰富游客的游览体验,有美食、小吃、酒吧、书吧、咖啡吧、甜品吧、茶室、24小时便利店等休闲业态供游客选择,5个大、中、小多功能会议厅及大型户外拓展场地。
线路安排
点击查看
》
》
南昌安义古村群景区亲子一日游玩法推荐
重庆封控区、管控区、防控区共有多少个