
为方便广大民众出行,省交通运输厅高速公路管理局同时发布热门景区建议路线和易堵路段绕行方案。
据分析,假期路网日流量将呈现双峰特性,每天上午10时、下午17时为车流量高峰,高速公路最堵;车流量最大时刻预计为假期首日(10月1日)上午10时,将达到每小时26.6万辆。
预计民众自驾游以省内中短途为主。省内出行方向仍以成都市为中心,向周围市区和景区辐射。
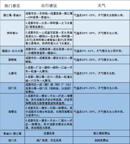
热门景区出行建议:
易堵路段绕行建议
就具体的高速公路路段而言,成都市周边各主线站以及连通主线站的环线高速车流量最为密集,发生拥堵的可能性较大;成温邛、成渝、成巴等高速也面临较大压力;成渝环线遂宁段、渝蓉高速会承受较大进出川的压力。
高速车流量预测
今年“国庆、中秋”假期我省高速公路交通流量将呈明显增长态势,预计9月30日至10月2日,通过环蓉高速公路转换前往景区以及进入成都市区车流将出现高峰;10月3日至5日,前往周边城市和风景区高速公路车流将出现高峰;10月6日至8日,通过放射线高速公路返程车流将出现高峰。大假期间,省内部分路段(如下图)正在施工,请绕行。
经四川省公安厅交警总队对历年来假期道路交通事故原因分析研判,其中未保持安全距离行驶和变道引发的道路交通事故较为突出;酒后驾驶、无证驾驶、违反交通信号、逆行和违法会车等违法行为也是导致事故发生的重要原因。“国庆、中秋”假期,公安交警将会严查上述重点违法行为。
同时全省公安交警还将严查违法占用应急车道行驶、不按规定车道行驶、违法停车等影响通行效率、容易引发拥堵和事故的违法行为,全力维护道路通行秩序。





