
问:到八都岕景区玩要核酸报告吗?
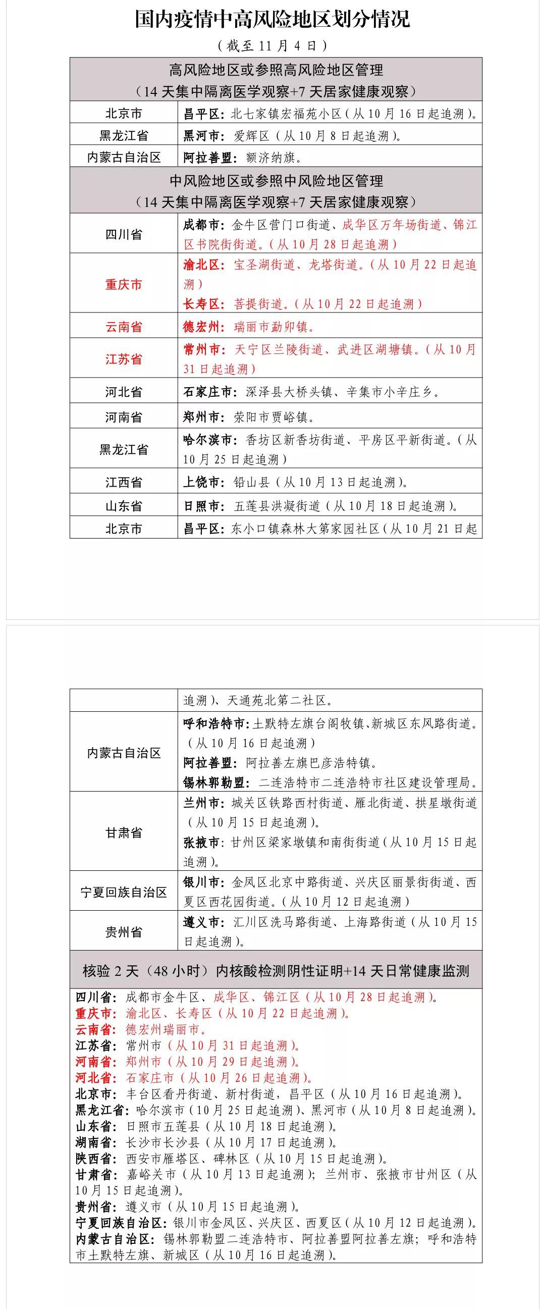
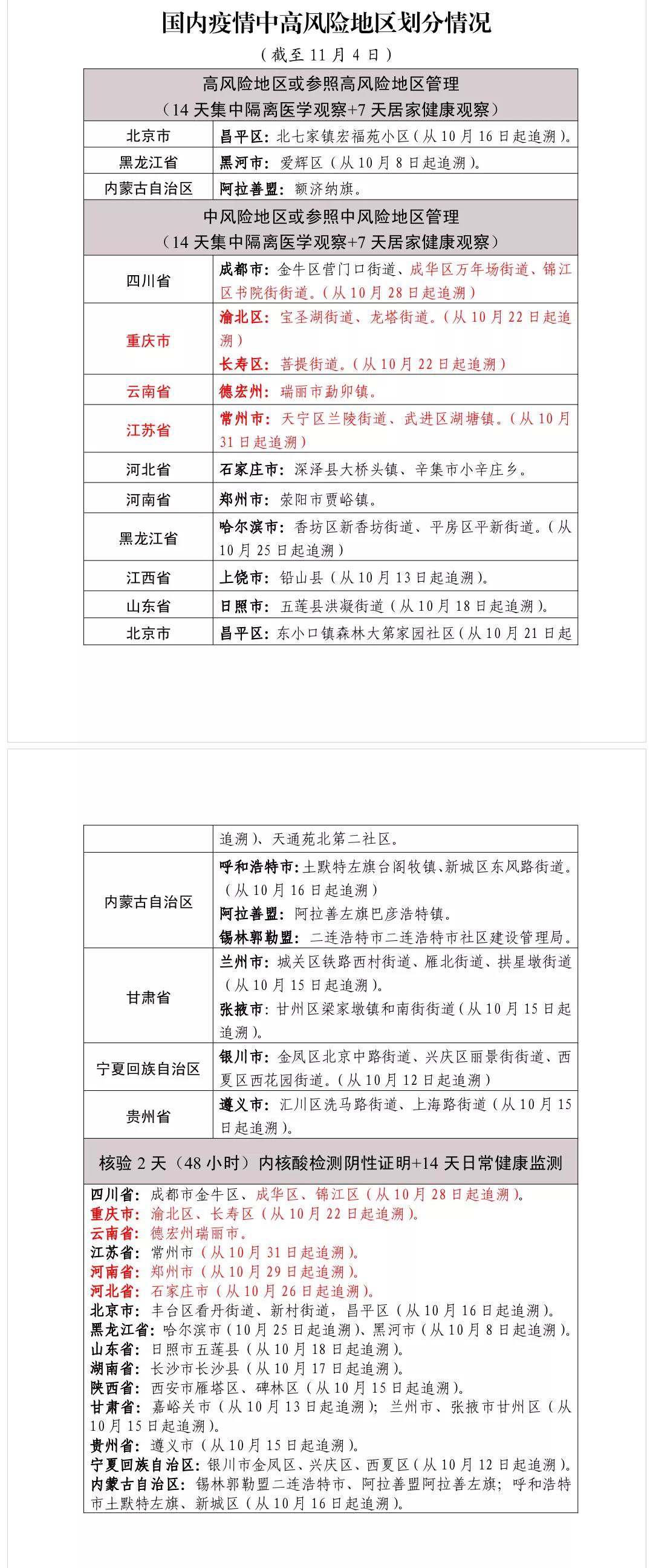
中高风险地区人员、按照追溯期内有中高风险地区旅居史人员应暂缓来景区(见下图)。有中高风险地区旅居史、与阳性病例行程轨迹有交集的、“健康码”显示异常的来访游客,要主动向入住的民宿、酒店和景区报告。
其他非中高风险地区或尚未报告发现本土阳性病例的省外来八都岕景区人员,建议提供48小时内新冠肺炎核酸检测阴性证明,配合测温、亮码(健康码、行程码)、戴口罩等常规检查,并提前与入住酒店、民宿联系做好报备,团队游客提前与景区联系对接。未能提供48小时内核酸检测证明的省外来八都岕景区人员,倡导主动前往长兴县新冠病毒核酸采样机构(详见附件2)免费做一次核酸检测,同时进行自我健康监测14天。
长兴县八都岕景区疫情防控咨询电话:0572-6071888 13587201295
长兴县小浦镇疫情防控工作指挥部咨询电话:13819216121
中高风险地区名单
图源:八都岕景区
图源:八都岕景区
核酸检测机构
图源:八都岕景区





