
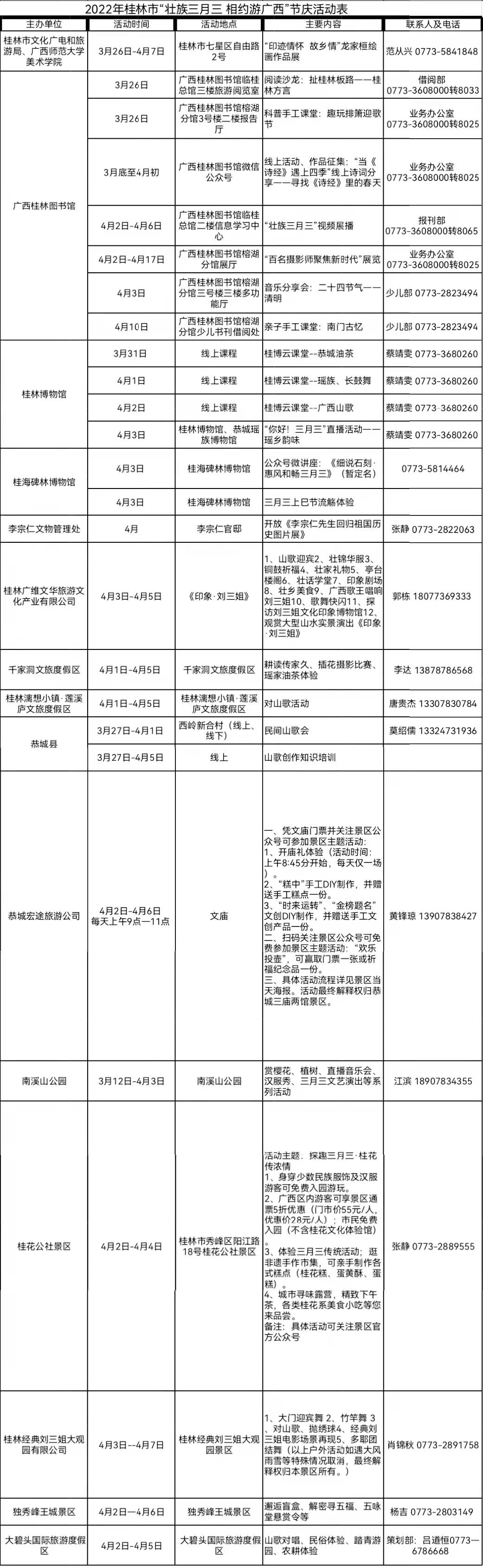
桂林“壮族三月三 相约游广西”文旅促消费活动
本次活动共分为两个部分:
一是开展各类生动活泼的文旅活动。“三月三”期间,我市共有15家文博单位及文旅企业开展26项文旅活动,其中包括对山歌、民歌会、摄影比赛、画展、视频展播、音乐分享会、桂博云课堂、油茶体验等活动。
二是开展景区门票免票及各类优惠活动。三月三”期间,我市共有2家5A级景区、19家4A级景区及18家3A以下旅游景区、乡村旅游区、酒店民宿共37家文旅企业积极推出59项优惠活动,其中包括南溪山公园全面免费开放,甑皮岩遗址博物馆、美国飞虎队桂林遗址公园“三月三”期间面向桂林市民免费开放等活动。





