
2020年8月6日,长三角30条“高铁+景区门票”快捷旅游产品线路以及6条高铁跨省主题旅游产品线路正式出炉。
其中,“高铁+景区门票”快捷旅游线路包含了世界自然或文化遗产、国家5A级景区、国家级旅游度假区、著名文博场馆、旅游新业态等丰富的文旅资源。6条长三角高铁跨省主题旅游产品线路包括不忘初心之旅、穿山越水之旅、绿色生态之旅、江海小城之旅、文化康养之旅、扬子江名城之旅。
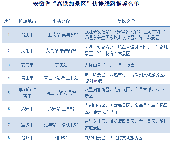
一、30条“高铁+景区”快捷旅游产品线路
二、6条长三角高铁跨省主题旅游产品线路
线路一:不忘初心之旅
从上海虹桥站驶向浙江嘉兴南站,从兴业路76号走向南湖红船,追寻中共一大的足迹,重温开天辟地的历史时刻。秀水泱泱,红船依旧;时代变迁,精神永恒,不忘初心,重走红色之路,感受革命先辈忘我的奋斗精神。
推荐景区:
上海:中共一大会址、中共二大会址、中共四大会址
嘉兴:南湖旅游区、红船
线路二:穿山越水之旅
杭黄高铁东起浙江省杭州市,西至安徽省黄山市,途经杭州东站、桐庐站、歙县北站、黄山北站等九个车站,形成一条黄金旅游走廊。这一路游览自然美与艺术美为一体的杭州“西湖风景名胜区”,被赞誉为“天下第一秀水”的千岛湖,沉睡在水墨长卷的歙县“古徽州文化旅游区”,还有徐霞客曾两次游览并赞叹说“薄海内外,无如徽之黄山”的“黄山风景区”,让游客在畅游饱览秀美山水的同时,品尝江南文化大餐。
推荐景区:
杭州:西湖风景名胜区、杭州良渚古城遗址公园、西溪湿地洪园、杭州宋城
桐庐:瑶琳仙境、严子陵钓台
千岛湖:千岛湖景区
绩溪:龙川景区、徽杭古道景区
歙县:古徽州文化旅游区、黎阳in巷
黄山:黄山风景区、西递宏村
线路三:绿色生态之旅
地处皖西边陲、大别山腹地的安徽金寨县是著名的革命老区和将军县,秀美的天堂寨被誉为“华东最后一片原始森林”。位于安徽肥西县、舒城、庐江三县交界处的“三河古镇”,赏江北小桥流水人家,游历史名人故居。赏尽皖西的茂林修竹,龙潭飞瀑,来到四季花海、山水环绕的江苏南京,钟山风景区、夫子庙秦淮河、牛首山、南京博物院、汤山温泉旅游度假区……一路苍松翠柏,气象万千,令人流连忘返。走进长三角的青山绿水,打卡绿色生态的春夏秋冬。
推荐景区:
金寨:金寨县红军广场景区、燕子河大峡谷、天堂寨景区
六安:大别山石窟
合肥:渡江战役纪念馆(安徽名人馆)、三河古镇
南京:钟山风景区(中山陵、明孝陵等)、夫子庙秦淮风光带(老门东、大报恩寺遗址景区等)、牛首山文化旅游区、汤山温泉旅游度假区、长江路文化旅游街区(总统府、南京博物院等)
线路四:江海小城之旅
7月1日,万众瞩目的沪苏通长江公铁大桥通车,沪苏通铁路实现南通与上海成为邻里,两地通行只需1个多小时,位于历史文化名城南通中心的“濠河风景名胜区”,是国内保存最为完整的古护城河之一。沪苏通铁路、盐通高铁……四通八达的高铁网络将上海与江苏的距离大大拉近。众多各具特色的江海小城脱颖而出。安亭的汽车主题、太仓的恬淡闲适、常熟的芦苇荡漾、张家港的清新雅致、南通的江海灵秀,令人心动。预计年底通车的盐通高铁,则将拉近盐城、大丰、东台和上海的时空距离。不妨坐着高铁来一场小城拾遗,体会更多美景和美味。
推荐景区:
盐城:海盐博物馆、盐城珍禽自然保护区
大丰:中华麋鹿园、荷兰花海
东台:黄海森林公园、条子泥
南通:狼山国家森林公园、濠河风景名胜区
张家港:暨阳湖生态旅游区
常熟:沙家浜·虞山尚湖旅游区
太仓:现代农业园、沙溪古镇
安亭:上海汽车博物馆、上海汽车博览公园
上海市区:上海豫园、南京东路步行街和外滩
线路五:文化康养之旅
“康养”是我们对健康生活的一种态度,这条线路从江苏南京到浙江杭州。徜徉在南京夫子庙秦淮风光带,探寻金陵韵事,阅读诗意人生。走在溧阳南山竹海,享受可饮可浴的御水温泉、焕发身心健康。继续前行,宜兴陶祖圣境品味人文底蕴。来到浙江,长兴太湖可观戏可度假,南浔古镇观赏中西建筑,德清莫干山感受洋家乐民宿,在杭州“西溪湿地·洪园”,与自然亲密接触,呼吸着鲜氧,尽情汲取“天然氧吧”的精华,将“养身”与“养心”融为一体。
推荐景区:
南京:钟山风景区、夫子庙秦淮风光带
溧阳:天目湖御水温泉+南山竹海
宜兴:张公洞、陶祖圣景
湖州:南浔古镇、太湖龙之梦乐园
德清:莫干山风景区、下渚湖湿地景区
杭州:西湖风景名胜区、杭州良渚古城遗址公园、西溪湿地洪园、杭州宋城
线路六:扬子江名城之旅
万里奔腾的长江,由西向东,不分昼夜,滋养了光辉灿烂的中华文明,蕴藏着数不胜数的大美风光。黄浦江和苏州河组成的一江一河就像是上海这座城市的璀璨项链,串起浦江两岸世界级会客厅的华美景象。在上海迪士尼乐园您将度过神奇的一天,点亮心中奇梦。沿着长江一路向北,苏州、无锡、常州、镇江、南京……活力四射的都市集群和宁静祥和的鱼米之乡,像是一段快板与柔版的交响。接着,我们一路溯流而上,马鞍山、芜湖、铜陵、池州、安庆……黄金水道的诗情画意和大江东去的壮观景色,画出八百里皖江的浓墨重彩。“扬子江名城之旅”展示着长江之美,展现着文旅之美,一路名城,与您相约。
推荐景区:
上海:陆家嘴金融城、上海迪士尼乐园
昆山:周庄古镇、亭林园
苏州:苏州园林(沧浪亭、拙政园、虎丘、网师园)、金鸡湖景区
无锡:灵山胜境(拈花湾禅意小镇等)、清名桥古运河景区
常州:常州中华恐龙园、东方盐湖城
镇江:三山(金山·焦山·北固山)景区、西津渡历史文化街区
南京:牛首山文化旅游区、汤山温泉旅游度假区
马鞍山:采石矶风景名胜区、古床博物馆
芜湖:芜湖方特旅游区、鸠兹古镇风景区
繁昌:马仁奇峰景区、丫山花海石林景区
铜陵:永泉农庄度假区、梧桐花谷景区
池州:九华山景区、杏花村文化旅游区
安庆:天柱山景区、五千年文博园





