9月8日至13日北京石景山区文化中心活动汇总(展览+演出)

旅游攻略2022-06-26 00:14:05佚名

9月8日至13日北京石景山区文化中心活动汇总(展览+演出)

  9月8日至13日北京石景山区文化中心活动汇总

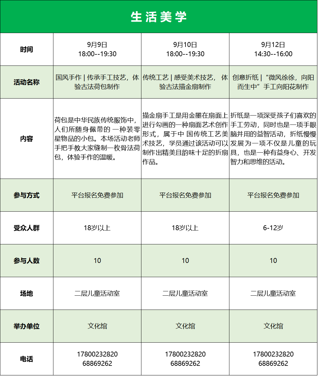
  石景山区文化中心活动预告出炉。在这里您可以看到精彩的演出,聆听文化知识讲座、培训,可以免费观看公益电影,参观非遗、冬奥多种展览,还可以亲手制作手工艺品,体验生活美学。在文化中心放松自己,近距离感受文艺。

  (点开看大图)

  (点开看大图)

  (点开看大图)

  (点开看大图)

  (点开看大图)

  到馆预约:点击进入

相关推荐

猜你喜欢

大家正在看