
顺义一中附属小学开学指南
亲爱的同学们,见字如面,多日不见很是想念!这个假期相信你和可爱的兔圆圆一起一定过得非常充实愉快。度过了祥和又有意义的假期,我们马上就要开学了,又能见到亲爱的老师、同学,真是太开心了!
在此学校也温馨提示大家一些开学前的小贴士,请同学们查收。
一、开学时间
2023年2月13日(星期一)正式开学,早8:20前到校。
二、开学前准备
点击查看具体内容
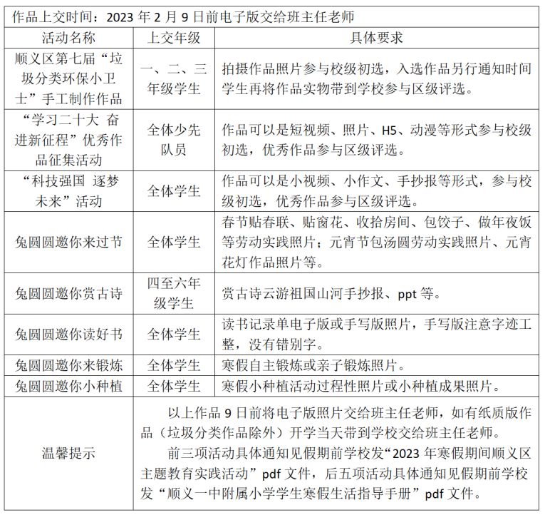
三、寒假实践作品自愿上交
温馨提示
点击查看具体内容
四、开学前防疫及健康指南
根据北京疾控建议,学生及家长朋友们可以根据以下几点做好假期防疫工作:
1、自我健康监测
家长和孩子在开学前七天开始做好每日自我健康监测,如出现发热、干咳、乏力、嗅觉味觉减退、鼻塞、流涕、咽痛、结膜炎、肌痛和腹泻等11类症状,要及时进行抗原或核酸检测。如确认感染新型冠状病毒,须如实报告学校,并延迟返校,不带病入校。符合新冠疫苗接种条件的学生应尽快接种疫苗。
2、调整好作息时间
小学生应保障睡眠时间,每天不少于10小时。
临近开学家长要帮助孩子合理安排起居,尽量保持与在校时作息时间一致,减少外出;
睡前一小时不看电子产品,就寝后卧室应安静、无光照、温湿度适宜以保障睡眠质量,早睡早起,避免熬夜;督促孩子循序渐进加强体育锻炼,日常学习生活中保持身心愉悦。
3、注意个人卫生
保持手卫生,饭前、便前便后,触摸眼口鼻前,均应用流动水按“七步洗手法”洗手或用免洗手消毒剂或消毒湿巾进行手消毒;勤换衣,早晚刷牙,远离有毒有害物品。不随地吐痰,咳嗽、打喷嚏时要遮掩口鼻并及时做好手消毒。
4、保持健康饮食习惯
三餐定时定量,荤素搭配,切忌暴饮暴食,不生食或半生食海产品和水产品,生吃瓜果、蔬菜要洗净,合理选择零食,保持健康体重。倡导家庭分餐,聚餐使用公勺公筷;就餐时不说笑话,不打闹。
5、保持规范读写姿势
规范读写姿势,做好“三个一”:即胸离桌子一拳远,眼离书本一尺远,手离笔尖一寸远。家长应按照《学校课桌椅功能尺寸及技术要求》(GB/T 3976-2014)为学生选择或及时调整符合其身高的桌椅,提供照度适宜、稳定、安静的场所阅读学习,学生应避免在颠簸摇晃的环境中(如乘坐汽车时)阅读。避免长时间使用电子产品如电视、电脑、手机等。
6、关注学生视力状况
家长如发现孩子存在歪头视物、视力下降、频繁眯眼、挤眼等近视相关症状或近视度数加深,需尽快带领孩子到正规医疗机构检查,及时采取科学的方法进行矫治。
带领孩子积极参加“北京市中小学生重点人群关爱行动”,做好近视肥胖等常见病自我监测,了解孩子远视储备情况,保证每天阳光下户外活动2小时,纠正用眼过度、多坐少动等不良习惯,防止近视、肥胖、脊柱弯曲等常见病的发生发展。
五、开学前“收心”指南
寒假生活即将结束,春节、元宵节让孩子们度过了一个愉快的假期,但也容易患上“节后综合征”,容易出现易怒、情绪低落,甚至不想上学等问题。这个时候家长千万不要急躁,发脾气、指责等方式只能让亲子关系变得更糟,家长朋友们可以尝试以下方法,帮助孩子调节情绪,尽快适应即将开始的新学期学习生活。
1、调整作息,规律饮食
刚刚过完年,许多孩子的生活作息紊乱,需要父母协助孩子及时调整作息时间,为开学做好准备。调整作息时间不要急于求成,要给孩子一个缓冲的时间,比如可以把早上起床的时间逐渐提前,从提前15分钟慢慢过渡到25分钟,直到固定在上学时的起床时间,晚上睡觉也是如此。引导孩子按照平时上学的时间作息、学习和活动,让孩子慢慢适应开学的节奏。
除了调整生物钟,临近开学,也要注意规律饮食,避免过年时的大吃大喝,倡导清淡饮食,少吃油腻食物,多吃水果蔬菜,减轻肠胃负担。
2、制定节后学习计划表,积极实践
寒假刚刚开始时,很多孩子和家长一起制定了假期学习计划,但因为过节等因素,可能计划表执行得不是非常理想。利用开学前的这段时间,家长可以和孩子一起回顾总结假期的学习情况,重新微调一下每日作息及学习计划表,并和孩子约定严格执行。同时,家长也要创设乐于学习的家庭氛围,让整个家的节奏缓下来、静下来,帮助孩子在心理上、环境上都感受到即将开学,平稳过渡的惬意和舒适。
回顾总结可以分为三个方面:一是对假期作业进行检查,看是否已经全部完成,有无遗漏;二是总结这个寒假有哪些收获,比如读了几本书,去了哪些地方,学到了哪些新知识等;三是看看这个寒假有哪些遗憾,比如有哪些假期计划没有完成,原因是什么,今后如何调整改进等。通过对假期进行总结复盘,引领孩子学会学习、学会思考,不断进步。
3、创设开学仪式感
生活需要仪式感,开学是孩子非常重要的人生经历和体验,有仪式感的开学前的准备活动可以帮助孩子重新发现学习的美好,找回重归校园的期待。
比如:鼓励孩子联系同学、好朋友,分享各自假期中遇到的趣事,传递问候、关心和思念。和孩子一起去文具店,采购新学期需要用到的文具,为开学换上新“装备”。陪孩子去图书馆、书店,提前感受学习氛围,选购新学期要看的书,引领孩子把阅读变成一种生活方式。
新学期开始前,制订一份新学期计划也是一种仪式感。把新学期要读哪些书,如何进行体育锻炼,要增进哪些劳动技能等内容纳入计划表中。为保证计划的严格执行,可列出每日任务清单,分出轻重缓急,长计划和短安排相结合,根据实际情况制订和完成。
4、家长高质量的陪伴
陪伴是父母给孩子最好的爱。在陪伴中做到真诚与耐心,孩子才会拥有安全感。临近开学,当孩子出现“开学综合征”现象,情绪低落、心慌意乱、紧张焦虑,甚至出现失眠、嗜睡等症状时,家长不要只对孩子说一句“你要收收心了”,就觉得可以了,而是要给孩子一个温暖的怀抱,做孩子最坚强的后盾。要让孩子知道父母理解他的感受,并且愿意帮助他分析原因,找到解决问题的办法。尝试读懂并理解孩子的情绪,多鼓励,多沟通,给予孩子积极的心理暗示,能够帮助孩子从心理上对新学期充满期待和信心。





