
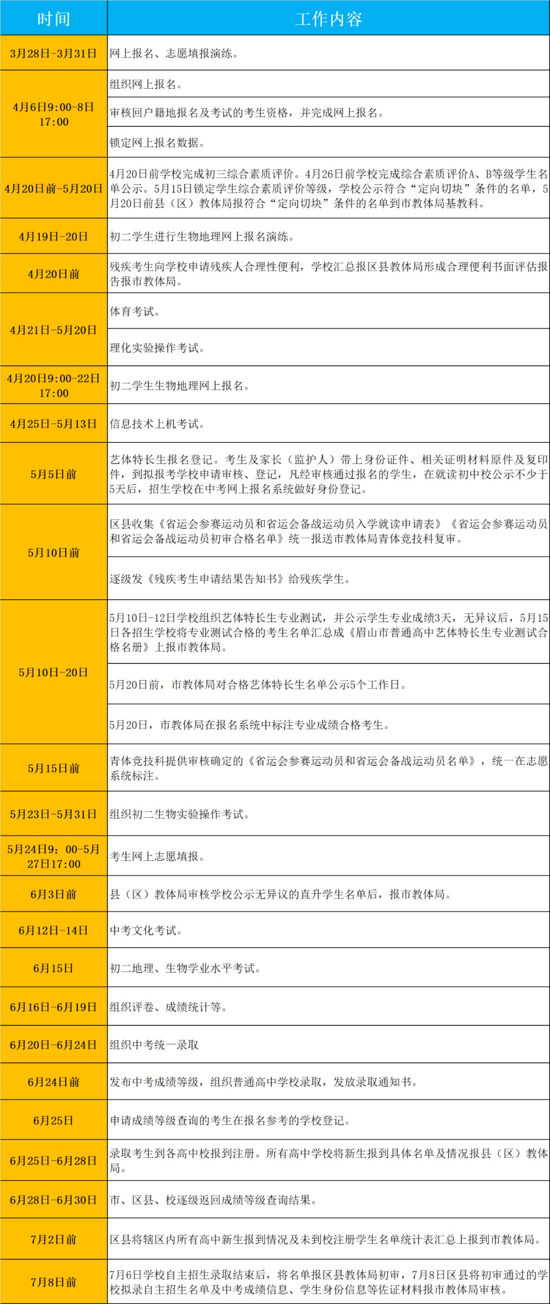
眉山市2022年中考工作日程安排表

拓展阅读:市教体局咨询电话
普通高中招生政策咨询:38195422 王老师
中职招生政策咨询:38195046 罗老师
体育考试、体育特长生政策咨询:38227196 贺老师
艺术特长生政策咨询:38195426 何老师
实验操作考试、信息技术考试政策咨询:38195346 葛老师
举报监督电话:38195388 张老师
区县教体局报名、志愿填报咨询电话
东坡区:38298855 李老师
彭山区:37632796 薛老师
仁寿县:36202732 陈老师
洪雅县:37403192 李老师
丹棱县:37209061 黄老师
青神县:38813562 帅老师





