
2023年内蒙古自治区普通高校招生报名信息采集办法
一、网上预报名
考生在规定时间登录“内蒙古招生考试信息网”,点击“2023年普通高校招生网上报名”链接,进入内蒙古自治区普通高校招生网上报名系统,按照网页上的说明,准确填写每一项内容。考生提交报名信息后,应认真核对已填写的内容,对填写错误进行修改,无误后,自行打印《预报名表》。
填报信息时要特别注意以下事项:
1.考生设置的登录密码,今后在报名信息查询、修改、确认、网上查分和网报志愿时均需使用,一定要注意保存和保密,不得泄漏给他人。因考生个人原因导致密码泄漏,造成损失或相关后果,责任自负。
若遗忘密码,考生可按报名平台操作提示重置密码,或持本人居民身份证到旗县(市、区)(以下简称旗县)教育招生考试机构重置。
2.具有农业、牧业家庭户口的考生,其考生类别应选择农村应届或农村往届,其他考生选择城镇应届或城镇往届。
完成户籍制度改革的地区,可参考《国务院关于统计上划分城乡规定的批复》(国函〔2008〕60号)的有关要求,以及报名时国家统计局公布的最新年度《统计用区划代码》和《统计用城乡划分代码》,确定考生户籍地是否属农村、牧区范围,并以此来确定考生类别是否属于农村应届或农村往届。
3.考生须正确选择自己的报考类别、外语语种、考何种民族语言,这三项决定了考生的考试科目,选择错误将会影响到考试及总分计算。
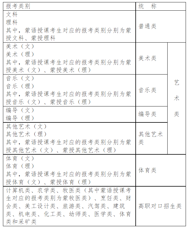
报考类别:

4.报考艺术类的考生只能在上述艺术类所涵盖的报考类别中选择其一作为本人的报考类别。
艺术类各类包含的专业如下:
美术类包含动画、美术学、绘画、雕塑、中国画、艺术设计学、视觉传达设计、环境设计、产品设计、服装与服饰设计、公共艺术、工艺美术和数字媒体艺术等。
音乐类包含音乐表演和音乐学等。
编导类包含戏剧影视文学、广播电视编导和戏剧影视导演等。
其他艺术类包含作曲与作曲技术理论、舞蹈表演、舞蹈学、舞蹈编导、舞蹈教育、航空服务艺术与管理、流行音乐、音乐治疗、流行舞蹈、表演、戏剧学、电影学、戏剧影视美术设计、录音艺术、播音与主持艺术、影视摄影与制作、影视技术、戏剧教育、摄影、书法学、实验艺术、跨媒体艺术、文物保护与修复、漫画、艺术与科技、陶瓷艺术设计、新媒体艺术和包装设计等。
以上仅列出艺术类本科专业,若教育部出台新规定,则按照新规定进行调整。艺术类高职(专科)专业参照执行。
考生可根据本人特长、参照艺术类各类包含的本科专业,结合报考院校对考生拟报专业的统考类别要求和其他专业考试要求等,选择相应的报考类别。
若招生院校其他艺术类专业根据学科设置、培养目标等,要求美术类、音乐类或编导类专业统考成绩合格的,招生计划可列在美术类、音乐类或编导类之一,考生应据此选择报考类别。
美术类、音乐类、编导类实行全区专业统考,考生统考成绩合格,方可参加拟报院校的校考;其他艺术类考生按拟报考院校的要求参加校考或有关联考;高职对口招生类的美工设计类考生须参加美术类全区专业统考。
美术类、音乐类、编导类考生,如取得其他艺术类校考合格成绩,可兼报相应院校其他艺术类专业;美术类不能兼报音乐类和编导类专业,音乐类不能兼报美术类和编导类专业,编导类不能兼报美术类和音乐类专业;其他艺术类考生不能兼报美术类、音乐类、编导类专业。
拟报考艺术类专科专业的考生,可参照上述本科专业的设置、教育部相关规定和拟报考院校的相关规定,选择相应的报考类别。
5.音乐类考生若参加声乐考试的则须选择唱法,并选择三首不同歌曲且标明调号;若参加器乐考试,则须选择乐器的种类,并选择两首不同乐曲(练习曲和演奏曲均可)。若报名系统中不存在考生要选择的曲目,则须填写曲名等相关信息,同时上传对应的乐谱图片(简谱或五线谱)。
若同一考生选择或上传的多首曲目乐谱内容相同、考试时演奏的乐器种类与高考报名申报的乐器种类不符、上传的乐谱暴露考生个人信息或有明显标记等有违考试公平公正实施的情形,将取消其音乐类统考资格和统考成绩。
6.体育类实行全区专业统考。考生报名时要选择体育专项,该专项仅在录取时供考生报考院校参考使用,不对该专项组织测试。
7.报考运动训练、武术与民族传统体育专业招生考试(即“体育单招”)的考生,须参加国家体育总局科教司统一组织的运动训练、武术与民族传统体育专业招生文化课考试和体育专项全国统考或分区统考,报考类别只能选择体育类包含的报考类别。该类考生如不再参加普通高等学校招生全国统一考试(以下简称高考),考试类型应选择“运动训练、民族传统体育”,否则,考试类型应选择“秋季统考”。报考高等职业院校对口招收中等职业学校毕业生各科类考生,考试类型应选择“高职班”。
报考五年制高职转段(三二转段)的考生,考试类型应选择“三二分段”,报考类别应选择除高职对口招生类外的其他报考类别。
报考天津职业技术师范大学单独招生的考生,考试类型应选择“职教师资”。
报考残障考生单独招生等的考生,考试类型应选择“残障生单独考试”。
报考“少年班”、“消防单独考试”、“特殊拔尖人才选拔试点”的考生应选择对应的考试类型。
其他考生的考试类型应选择“秋季统考”。
考试类型选择“秋季统考”、“少年班”、“特殊拔尖人才选拔试点”等的,安排文化课全国统考,考试类型选择“高职班”的,安排高职对口招生文化课考试。
报考高职院校单独招生考试的考生,被高职院校单独招生考试录取的,不安排文化课全国统考和高职对口招生文化课考试。
8.由就读学校组织完成现场确认的考生应选择“学校报名”,其余在旗县教育招生考试机构完成现场确认的考生选择“招办报名”。
9.在区外取得学业水平考试成绩的考生须填写相应等第成绩,现场确认时出示成绩报告。
10.考生应按照本人已经取得或具备的高考加分或优先录取资格选择相应的考生特征,未选择考生特征的,视为自愿放弃相应资格,报名结束后原则上不再受理任何未申报的高考加分或优先录取资格事宜。
各类高考加分和优先录取政策按教育部年度招生文件和自治区相关规定执行。
11.拟填报国家专项计划、高校专项计划、地方专项计划以及中西部地区农村订单定向免费本科医学生志愿的考生,预报名时须选择相应项目,并按要求提供父母(或法定监护人)与本人的户口簿原件及复印件,审核通过的考生方有资格报考;未选择的,视为放弃相关招生计划的报考资格。
二、思想政治品德考核
考生所在学校或单位(无就读学校或工作单位的考生原则上由所属的苏木、乡镇、街道办事处)应对考生的政治态度、思想品德做出全面鉴定,并对其真实性负责,应将鉴定结果填写在《预报名表》相应栏目内,相关负责人签字后加盖公章。
考生有下列情形之一且未能提供对错误的认识及改正错误的现实表现等证明材料的,应认定为思想政治品德考核不合格:
1.有反对宪法所确定的基本原则的言行或参加邪教组织,情节严重的;
2.触犯刑法、治安管理处罚法,受到刑事处罚或治安管理处罚且情节严重、性质恶劣,尚在处罚期内的。
思想政治品德考核结果由旗县教育招生考试机构在现场确认期间录入报名系统。
三、网上缴费
完成预报名的考生,可使用有“银联”标记的银行卡、微信、支付宝,按报名系统显示的应缴费金额网上缴纳报名考试费。
已完成报名缴费的考生不能自行修改引起缴费金额变化的报名信息项。若确需修改,须到旗县教育招生考试机构办理修改信息以及补缴费等事宜。
四、现场确认
考生网上缴费成功后,持本人居民身份证、户口簿、户口簿复印件和《预报名表》到旗县教育招生考试机构进行现场确认。具备高考加分、优先录取资格、原建档立卡贫困家庭的考生还须提交相关证明材料;区外务工人员随迁子女或户籍从区外迁入我区的考生,还须提交学籍与实际就读、家长居住、从业、社保或纳税等证明材料。
旗县教育招生考试机构负责考生的现场确认工作,流程是:
1.对考生提交的各类证明材料进行初审。
2.通过网上办公平台读取考生的居民身份证信息,审核其填写的报名信息的真实性、准确性和完整性。
3.对不符合报名资格的考生要录入其不符合的原因;对符合报名资格的考生要照拍上传相关证明材料,验证其人脸与身份证照片的一致性。
4.打印考生《报名登记表》《诚信考试承诺书》《高考加分审核表》《乐谱》和《专业考试准考证》。其中《报名登记表》《乐谱》应由考生本人校对、确认签字;《诚信考试承诺书》应由考生签字,并在指定位置书写规定内容。
5.考生个人信息以现场确认时为准。在《报名登记表》上一经签字确认,到大学入学报到前,考生的公民身份号码、姓名、民族等信息一律不得更改。大学入学报到后的信息更改,按教育部和就读高校及其主管部门的相关规定执行。
因疫情防控被限制出行无法到现场确认的考生,可以申请线上确认(除此之外,其他情形须现场确认),线上确认的流程是:
1.考生通过网上报名系统提交线上确认申请,须提供能证明本人因疫情防控被限制出行的相关证明材料。
2.旗县教育招生考试机构审核考生线上确认资格。
3.线上确认资格审核通过的考生须根据系统提示下载信息采集APP,严格按照APP提示及要求完成身份认证和照片采集。
4.旗县教育招生考试机构审核考生采集的照片是否符合要求,如符合,则审核通过生成考生号,如不符合,则考生根据审核不通过原因重新进行身份认证和照片采集。
5.考生联系报名地点所在旗县教育招生考试机构提供相关材料,未能在报名结束前提供或审核未通过将取消报名资格。
五、其他事项
1.旗县教育招生考试机构应将《预报名表》和考生本人校对、确认签字的《报名登记表》装入考生档案,如因修改考生信息导致《预报名表》与《报名登记表》信息不一致的须补充纸质修改说明材料;户口簿复印件、《乐谱》留存备查;《诚信考试承诺书》送交自治区教育招生考试中心,不装入考生档案。
2.参加艺术类专业校考、高水平运动队、高水平艺术团、强基计划、运动训练民族传统体育和单独考试等校考考试报名,如需提供高考报名凭证 ,考生可自行打印《专业考试准考证》。
3.获得一级运动员、运动健将、国际健将及武术武英级(或以上)称号之一的考生,参加高水平运动队招生,必须参加国家体育总局科教司统一组织的运动训练、武术与民族传统体育专业招生文化课考试。
4.旗县教育招生考试机构将体检表送交自治区教育招生考试中心扫描,不装入考生档案,扫描后取回留存当地备查。





