
河北省高职单招填报志愿入口:http://hebgzdz.sjziei.com(河北省高职单招服务平台 )
高职单招志愿填报采取网报形式,考生需在规定时间内登录河北省高职单招服务平台 (以下简称单招平台 ) 填报志愿。高职单招实行平行志愿填报方式,设一志愿和二志愿,二志愿采取征集方式。考生每次填报志愿可在所报考的同一考试类中最多选择 5 所院校,每所院校最多填报 6 个专业。考生不得跨考试类填报志愿,跨考试类填报的志愿无效。符合条件的免试生在高职单招一志愿投档前完成录取备案,已录取备案免试生的志愿无效。
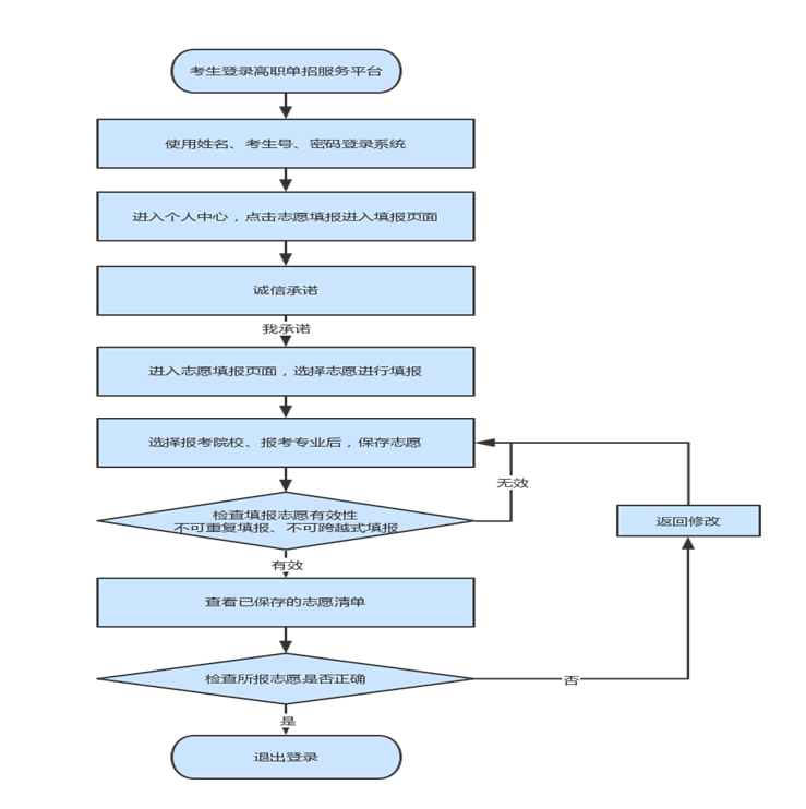
志愿填报流程:
完成我省 2022 年高职单招报考的考生,方可填报志愿。 考生登录“单招平台”后,进入“个人中心”,点击“志愿填报”进入志愿填报系统。具体操作 流程如下:
》〉》〉点击查看:完整的2022年河北省高职单招填报志愿说明





