
1.登录网报系统
考生登录四川省各市州招生考试信息网,点击“2023年高考网上报名”进入网报系统进行填报。
2.社会(或异地)考生注册(以广安市为例)
l 进入页面
考生首先进入网上报名系统的首页,如下图:
在首页中,社会考生(或异地考生)点击页面右边的“网上报名注册”按钮则进入网上报名系统注册页面,如下图:
l 操作说明
Ø 根据考生户口所在地,在地市和县区选择栏选择相应项。报名点默认为该县区招办报名点,考生的报名确认、资格审查和照相等都在此县区招办办理。
Ø 所有项都为必填项,且同一身份证在同一地市只能报名一次。
Ø 填写完注册信息后,点击页面下方的[注册]按钮即完成注册操作。
Ø 完成注册操作后点击页面下方的[进入网报],系统即转入网报登录系统页面。
3.考生登录网报系统
l 进入页面
在校考生和已经注册的社会考生(或异地考生)在网报系统首页点击页面左边的“网上报名系统登录”按钮则进入网上报名系统注册页面,首页如图
尚未注册的社会考生(或异地考生)要进入网报系统登录页面请参考“社会(或异地)考生注册”的说明。
考生登录网报系统的页面如下图:
l 操作说明
Ø 根据地市、县区的选择,找到考生所属的报名点,如报名点选择错误即使帐号密码正确也不能进入,请考生准确选择。
Ø 选择正确“届别”,如“届别”选择错误即使帐号密码正确也不能进入。如果考生实际所属“届别”与系统初始设置有误请联系老师核对更改后再进行报名。
Ø 输入学籍号(或身份证号)和登录密码进入,初始密码为身份证号后6位数。如果考生输入正确身份证号(或学籍号)后不能正常进入,导致该问题的原因有可能是系统内初始设置的该考生身份证号(或学籍号)与实际误,请联系老师核对更改后再进行报名。
Ø 考生选择所在报名点县区和届别并输入学籍号(或身份证号)、登录密码和验证码后,点“登录”按钮进行登录。
Ø 若考生首次登录网报系统,则登录成功后系统将转入“网报系统密码修改”页面,要求考生修改自己的初始密码;若非首次登录网报系统,则登录成功后系统将转入“网上报名系统报名须知”页面。
4.更改密码页面
l 进入页面
若考生首次登录网报系统,则登录成功后系统将转入网报系统密码修改页面,强制考生修改初试密码。
若考生非首次登录网报系统,则在登录成功后在考生填报主页面单击“修改密码”即可进入该页面。
网报系统密码修改页面如下图:
l 操作说明
Ø 该页面为考生提供修改密码,如果考生是首次登录则强制要求考生更改密码。
Ø 新旧密码不能相同,密码位数6 - 14位。
Ø 输入两次新密码必须一致。
Ø 考生输入旧密码、两次新密码,考生点击“确定”按钮,系统执行密码更改。
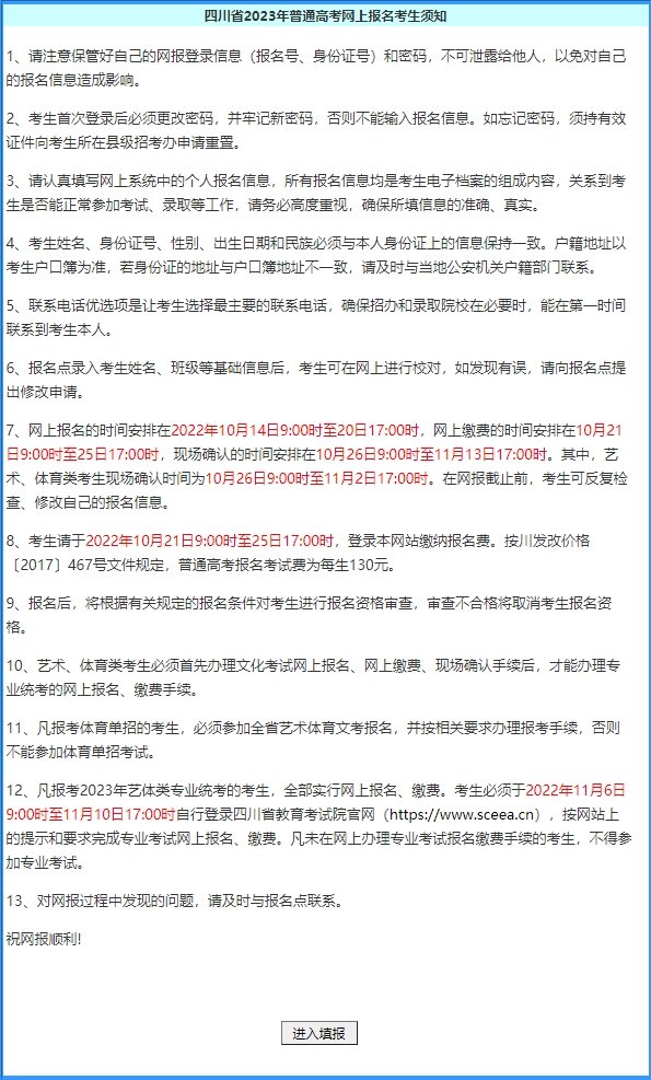
5.阅读报名须知
l 进入页面
考生成功登录网报系统后,系统自动转入阅读报名须知页面,如下图。
l 操作说明
Ø 显示报名相关政策及注意事项和一些报名时间安排,请考生仔细阅读。
Ø 根据考生是否首次填报来显示相应按钮,若首次填报,显示“填写报名表”按钮和考生是否阅读选取框(考生必须选取该项才能进入下一填报修改页面);若已填报而考生还未签字确认则显示“查看报名表”和“修改报名表”两个按钮;若已填报而考生已签字确认则显示“查看报名信息”一个按钮。
Ø 考生点击“填写报名表”或“修改报名表”按钮进入考生报名信息填报与修改页面,点击“查看报名表”进入考生报名信息查看页面。
6.进入报名主页
l 进入页面
考生成功登录网报系统并阅读报名须知后转入该页面,如下图。
若考生尚未填写报名信息,则当前页面可供选择的操作只有“填写报名表”、“修改密码”和“退出系统”;若考生已填写报名信息,则该页面的样式如下图:
这时考生可选择的操作是:修改密码、修改报名表、查看报名表、阅读报名后须知以及退出系统
注:注册信息符合国家专项、地方专项和高校专项条件的考生才能看到相应申报表填写入口。
7.考生报名信息填报与修改
l 进入页面
当考生所属报名点/中学未截止报名时,点击“网上报名系统报名须知”页面下方的[填写报名表]或[修改报名表]即进入该页面,如下图:
Ø 普通类
Ø 艺术类
Ø 体育类
Ø 对口招生(文化艺术类)
Ø 对口招生(其他类)
l 操作说明
Ø 仔细查看姓名是否和身份证上一致,如果有误请联系老师核实更改后再报名。
Ø 填写出生日期时点击“选择”按钮,出生日期必须与身份证上一致。
Ø 填写学校信息有两种方式,方式一是先在“高中毕业学校代码”项目输入框中填写学校代码,而当离开“高中毕业学校代码”框后,系统自动在“高中毕业学校名称”填入毕业学校名称;方式二是点击“高中毕业学校名称”右边的“选择”按钮,弹出学校选择框,如下图:
在高中毕业学校列表中找到高中毕业学校后点击学校名称左边的“选择”选择该学校,选中的学校所在行将出现粉红底色。高中毕业学校的寻找可通过下面两种方法,一种是知道学校所在地市和县区,通过选择不同地市和县区后在学校列表中出现相应中学进行选择,另一种是知道学校名称,采用模糊查询,在“学校名称”输入框中输入毕业学校部分名称或全称后点击“查找”按钮,在学校列表中将出现名字包含输入框中内容的相应中学。如果考生所属高中毕业学校在系统中不能找到,请在“如在表中查询不到,请输入学校名”框中输入毕业学校名称后点击“确定”按钮,自定义填写的毕业学校代码为“0000000”。
Ø 固定电话填写格式如:028-86604600或02886604600-1234。
Ø 当鼠标停滞在填选框时会出现该项的填写帮助。
Ø 出生日期、毕业学校代码、毕业学校名称、邮政编码、邮寄地址和简历第一栏为必填项。
8.国家专项计划申报
l 进入页面
考生成功登录网报系统点击“填写国家专项申报表”转入该页面,如下图:
9.地方专项计划、高校专项计划申报
l 进入页面
考生成功登录网报系统点击“填写地方专项计划、高校专项计划申报表”转入该页面,如下图:
10.查看考生报名信息
l 进入页面
点击“网上报名系统报名须知”页面下方的[查看报名表]即进入该页面,如下图:
l 操作说明
Ø 可单击页面下方的“打印”按钮以打印当前显示的报名信息;
Ø 单击“返回”按钮则返回填报主页面
11.查看报名后须知
l 进入页面
在报名主页下方单击[报名后须知]即进入该页面,如下图:
l 操作说明
Ø 可单击页面下方的“查看报名表”按钮即转入到查看报名表页面;
Ø 单击“返回”按钮则返回填报主页面
12.退出网报系统
l 操作说明
考生登录成功后,在报名主页单击“退出系统”即可。退出过程的页面如下图:





