
2022年泉州秋季第五期城乡妇女学历提升计划
一、有关政策
1.符合省总工会补助政策的农村户口学员,可享受省总工会给予3000元的学费补助(届时以2022年秋季省总工会最新文件为准),分三学年发放,每人每学年按1000元标准补助学费。学员须同时具备以下条件:
(1)农村户口;
(2)近半年内按时缴纳职工社保;
(3)非在编人员。
2.符合市总工会的学员可申请3000元补助。
学员须具备以下条件之一:
(1)全国、省、市级劳模及市五一劳动奖章、泉州工匠、市五一巾帼标兵荣誉称号;
(2)参加泉州工会开展的“名师带高徒”活动的师傅或徒弟;
(3)开展农民工创业扶助工程项目的负责人及其技术人员;
(4)参加工会“五小”创新活动的职工。
3.泉州开放大学对于未享受总工会补助的学员给予1000元补助,于第二、四学期学费中各减500元。
4.国家承认学历,学信网可查,本科免教育部统考课程。
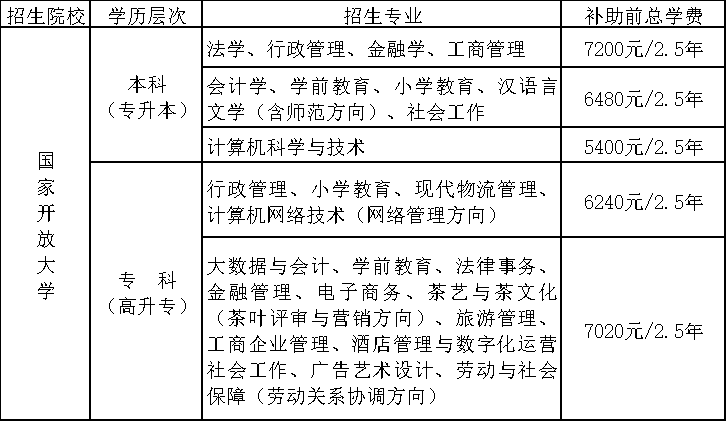
二、招收专业及收费标准

图源:洛江妇联
备注:报名费、教材费另外收取。其中,报名费240元/人;教材代办费按实收取。
三、招生范围
主要面向全市广大城乡妇女。
报读专科需具有普通高中、职业高中、技工学校和中等专业学校毕业生或具有同等学历人员。
报读本科需具有国民教育系列高等专科(含专科)毕业证书(学信网可查)。
四、学历待遇
最短学习年限2.5年,学员符合毕业要求的,由国家开放大学(原中央广播电视大学)颁发教育部承认的国民教育系列毕业证书(教育部电子注册)。本科学员达到学位授予条件,可获得国家开放大学学位证书。
五、报名方式
填写《城乡妇女学历提升报名汇总表》,于2022年8月25日前报送市妇联办公室(邮箱:qzf1590@163.com)。泉州开放大学根据汇总名单,另行通知参加素质提升行动的学员办理注册入学和学费补助手续。具体报名事项可咨询泉州开放大学招生办:陈老师15396327729(微信同号)。





