
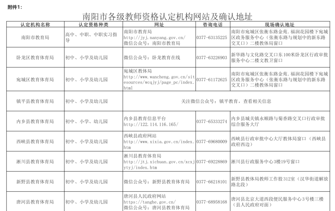
2022下半年南阳市教资认定机构及确认地址
幼儿园、小学和初级中学教师资格,由申请人的户籍所在地、居住地、就读学校所在地或部队驻地的县(市、区)教育行政部门认定;
高级中学、中等职业学校、中等职业学校实习指导教师资格,由南阳市教育局认定。、

来源:南阳市教育局
教育百科2022-10-13 06:41:08未知

2022下半年南阳市教资认定机构及确认地址
幼儿园、小学和初级中学教师资格,由申请人的户籍所在地、居住地、就读学校所在地或部队驻地的县(市、区)教育行政部门认定;
高级中学、中等职业学校、中等职业学校实习指导教师资格,由南阳市教育局认定。、

来源:南阳市教育局
2022下半年南阳市教资认定证书领取时间