
为保证2022年我县教师资格认定工作依法有序实施,根据《中华人民共和国教师法》《教师资格条例》《〈教师资格条例〉实施办法》《教育部关于推进师范生免试认定中小学教师资格改革的通知》等有关规定,按照教育部、省教育厅、市教育局工作安排,结合我县实际情况,现就方城县2022年下半年中小学(含幼儿园)教师资格认定工作有关事项公告如下:
一、认定对象
(一)未达到国家法定退休年龄,户籍所在地、居住地(须持有效期内方城县居住证)在方城县辖区的中国公民。
(二)驻方部队现役军人和现役武警。
(三)港澳台居民持港澳台居民居住证可在内地(大陆)居住所在地申请参加中小学教师资格考试和认定中小学教师资格;港澳居民持港澳居民来往内地通行证、台湾居民持五年有效期台湾居民来往大陆通行证可在内地(大陆)申请参加中小学教师资格考试,在考试所在地认定中小学教师资格。申请认定教师资格的学历及其他条件、程序要求与内地(大陆)申请人相同。
二、认定条件
(一)思想品德条件:自觉遵守宪法和法律,热爱教育事业,能够履行《中华人民共和国教师法》规定的义务,遵守教师职业道德。
(二)学历条件:应当具备《中华人民共和国教师法》规定的相应学历,具体如下:申请幼儿园教师资格的,应当具备幼儿师范学校毕业及以上学历;申请小学教师资格的,应当具备中等师范学校毕业及其以上学历;申请初级中学教师资格的,应当具备高等师范专科学校或者其他大学专科毕业及其以上学历。
(三)符合下列条件之一:
1.参加中小学教师资格考试并取得《中小学教师资格考试合格证明》且在规定有效期内。根据《退役军人事务部 教育部 人力资源社会保障部关于促进优秀退役军人到中小学任教的意见》(退役军人部发〔2022〕46号),退役军人在服役前1年内取得的中小学教师资格考试合格证明可延长2年有效期。
2.2015年(含)之前入学的全日制普通院校师范生和全日制教育硕士,可按《河南省教育厅关于印发<河南省中小学教师资格考试和定期注册制度改革实施方案(试行)>的通知》(教人〔2015〕501号)规定执行,申请认定与所学专业相对应的教师资格。
3.符合免试认定条件的教育类研究生和师范生,需取得《师范生教师职业能力证书》且在有效期内。
(四)普通话条件:普通话水平应当达到国家语言文字工作委员会颁布的《普通话水平测试等级标准》二级乙等及以上标准。
(五)体检条件:符合《河南省教师资格申请人员体格检查标准》(可从河南省教师资格网http://jyt.henan.gov.cn/jszg/查询)。
依据《教师资格条例》规定,弄虚作假、骗取教师资格的,由县级以上人民政府教育行政部门撤销其教师资格,自撤销之日起5年内不得重新申请认定教师资格。受到剥夺政治权利或者故意犯罪受到有期徒刑以上刑事处罚的,丧失教师资格,不能申请认定教师资格。
三、认定机构
幼儿园、小学和初级中学教师资格,申请人的户籍所在地、居住地或部队驻地在方城县的,由方城县教育体育局认定;高级中学、中等职业学校、中等职业学校实习指导教师资格,由南阳市教育局认定。
四、认定流程和时间
(一)网上报名
我县下半年认定网上报名时间为2022年9月20日—10月13日。符合条件的申请人可在报名期限内登录中国教师资格网(www.jszg.edu.cn)报名。申请人在网站首页“教师资格认定申请人网报入口”,按照系统提示提交个人信息,选择证书领取方式,选择邮寄方式领取的填写正确邮寄地址。同时,申请人登录河南省教师教育网“中小学教师资格认定系统”(www.hateacher.cn)实名注册后,按系统提示上传近期免冠正面一寸彩色白底证件照片。
(二)体检
网上报名成功后,申请人于2022年10月9日—10月12日,持《河南省教师资格申请人员体检表》(详见附件2、3,可从河南省教师资格网http://jyt.henan.gov.cn/jszg/下载),到方城县第二人民医院(原公疗医院)参加体检。申请人需要在体检表右上角写明本人身份证号、申请的教师资格种类(幼儿园、小学、初中教师资格)、申请学科。
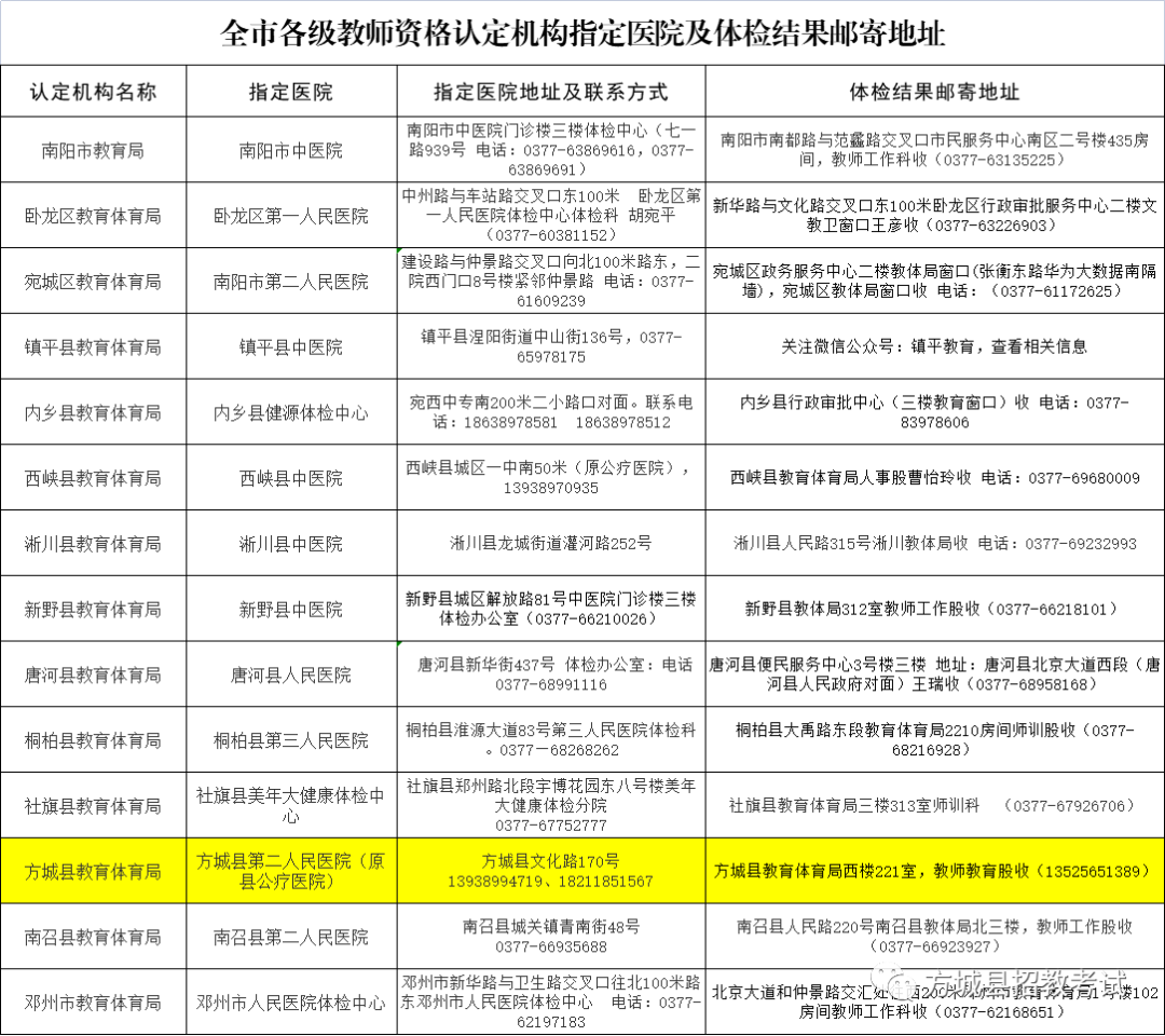
为方便考生,减少人员流动,南阳市各类申请人可就近在指定医院体检(各县市区指定医院详见附件4),并在体检表右上角写明本人身份证号、申请的教师资格种类(幼儿园、小学、初中、高中或中职、中职实习指导教师资格)和网上报名时选择的对应认定机构。
在方城县申请教师资格的申请人需在方城县第二人民医院(原公疗医院)体检,体检结论由医院统一报送,无需申请人再去医院领取;申请人在其他认定机构指定医院(附件4中的另外13所之一)体检的,体检结论(体检表一式两份)由本人领取,一份本人留存,一份邮寄至方城县教育体育局;申请人在非指定医院(需三甲医院)体检的,体检结论(体检表一式两份)由本人领取,一份本人留存,一份邮寄至方城县教育体育局,同时邮寄身份证复印件(身份证地址显示为非方城辖区的,需同时邮寄居住证复印件)。以上材料需于10月16日前邮寄至方城县教育体育局西二楼221室。
特别提醒:不在方城县申领教师资格证的申请人,也可以在方城县第二人民医院(原公疗医院)体检,体检结论(体检表一式两份)由本人领取,一份本人留存,一份邮寄至本人所属认定机构(邮寄地址详见附件4),具体时间以本人所属认定机构发布的公告为准。
体检注意事项:
①体检在早上7:30进行。体检当天早上空腹(禁食、禁水)。体检前一天要保持足够的睡眠,忌酒,限高糖、高脂、高蛋白饮食,避免使用对肝、肾功能有影响的药物。
②体检人员携带身份证原件、体检表一式两份和与教师资格网上传照片为同一底版的本人近期一寸免冠照片两张。
③要求考生进站体检携带身份证,做好个人防控,减少聚集,确保体检有序顺利开展,参检人员在体检现场听从工作人员指导意见,体检期间自觉保持距离,不扎堆,不聚集。
④体检费用按照方城县第二人民医院(原公疗医院)收费标准收取。
(三)审核
中国教师资格网采用数据比对方式核验申请人是否符合认定条件,符合认定条件的申请人无需到现场提交材料;网上信息核验未通过的申请人要到方城县便民服务中心二楼西厅教体局112号窗口(康达路中段)提交材料进行现场审核。申请人务必关注中国教师资格网,查询自己符合哪种办理情形。
1.网上审核
网上审核时间为2022年10月17日—21日。申请人于10月22日登录中国教师资格网,查看认定状态。认定状态为“确认未通过”的,查看“操作”中的“留言”,按留言要求在规定时间内到现场审核;认定状态为“待认定审批”的,不需现场审核。
2.现场审核
办理条件:中国教师资格网显示“确认未通过”的申请人。
办理流程:申请人应按留言要求携带材料原件及复印件一份,于2022年10月24日—10月26日到方城县便民服务中心二楼西厅教体局112号窗口(康达路中段)进行现场审核。(地址详见附件1)
(四)认定结论
各级教师资格认定机构在受理申请期限(即现场审核期限)终止之日起30个工作日内作出是否认定教师资格的结论,并将认定结果告知申请人。认定状态为“认定通过”的,等待证书印制完成后寄出或现场领取。
(五)领取证书
幼儿园、初中、小学教师资格证书领取时间:
11月3日前,通过邮政快递到付方式邮寄;
11月7日—11月9日,在方城县教育体育局教师教育股现场领取(地址:方城县教育体育局西二楼221房间)。教师资格证书领取具体事宜请登录方城网(http://fangcheng.01ny.cn/)和方城县教育信息网(http://www.fangchengedu.com.cn/)查看详情。
五、审核环节需网上上传或现场提交的材料
(一)有效期内的二代身份证原件。
(二)户籍材料或居住证等原件:
1.在户籍所在地申请的,需提供申请人《居民户口簿》原件;
2.在居住地申请的,需提供有效期内的居住证原件;
3.驻方部队现役军人和现役武警应提供所属部队或单位组织人事部门出具的人事关系证明,证明应明示申请人服役所在地;
4.在我县居住的港澳台居民应提供居住地为我县的港澳台居民居住证;在我县参加中小学教师资格考试成绩合格的港澳台居民,应提供港澳台居住证或港澳居民来往内地通行证、五年有效期台湾居民来往大陆通行证。
(三)学历证书原件(经中国教师资格网比对验证通过的无需现场提交原件)。港澳台学历还应同时提交教育部留学服务中心出具的《港澳台学历学位认证书》,国外学历还应同时提交教育部留学服务中心出具的《国外学历学位认证书》。
特别提示:在审核材料过程中,对于中国教师资格网无法直接比对验证的高等教育学历,申请人需提交《中国高等教育学历认证报告》(在学信网(www.chsi.com.cn)在线申请),否则将视为不合格学历不予受理。建议申请人提前在学信网验证学历,无法验证的及时申请认证报告,以免影响认定。幼师、中师等中职学历须提交中等职业教育学历认证报告(河南省内中职毕业生可在河南政务服务网(www.hnzwfw.gov.cn)在线申请)。
(四)普通话水平测试等级证书原件(经中国教师资格网比对验证通过的无需现场提交原件)。根据《河南省教育厅办公室关于贯彻落实<普通话水平测试管理规定>的通知》(教社语函〔2022〕20号),网上查询的测试成绩与纸质证书具有同等效力。人工测试可通过河南省政务服务网(https://www.hnzwfw.gov.cn/)或河南省教育厅官方网站(http://jyt.henan.gov.cn/)查询测试成绩;机辅测试可通过国家政务服务平台(http://gjzwfw.www.gov.cn/)查询测试成绩。网上验证不通过的需现场提交原件。
(五)需提供下列材料之一:
1.中小学教师资格考试合格证明可在中小学教师资格考试网(ntce.neea.edu.cn)自行打印,中国教师资格网验证通过的无须现场提交原件。
2.2015年及以前入学的全日制普通院校师范类毕业生,如毕业证书中无明确标注“师范”字样,需提供由毕业院校验印的个人在校期间全部所学课程成绩单(有必修科目教育学、教育心理学的考试和教育实习合格成绩),并另提供以下证明材料(有一项即可):
(1)毕业学校上级教育主管部门下达的当年入学时的专业招生计划文件复印件,标明本专业为全日制师范类专业(加盖毕业学校相关部门公章)。
(2)带有申请人姓名和专业的当年全日制师范生录取审批名册复印件(需有师范专业标注,加盖毕业学校相关部门公章)。
3.符合免试认定的教育类研究生和师范生需提供有效期内由校长签发的《师范生教师职业能力证书》,并加盖学校公章。免试认定的教师资格学段和任教学科应与《师范生教师职业能力证书》上的任教学段和任教学科相同。
(六)港澳台居民需提交由香港特别行政区、澳门特别行政区和台湾地区有关部门开具的无犯罪记录证明。如有需要,申请人可提前通过当地认定机构向河南省教师资格认定注册服务中心申请开具相关函件。
申请人在网上申报时,中国教师资格网对学历、考试合格证明、师范生教师职业能力证书、普通话水平测试等级证书等验证通过的,无需现场确认。申请人提交的材料不全或不符合要求的,应携带材料原件,到方城县便民服务中心二楼西厅教体局112号窗口(康达路中段)进行现场审核。
六、其他注意事项
(一)各申请人要按照方城县教育体育局和方城县便民服务中心要求,配合做好疫情防控和教师资格认定工作。
(二)根据国家有关规定,同一申请人在同一年内只能申请一种教师资格。
(三)请申请人按方城县教育体育局规定时间、地点和要求进行网上申报、参加体检、现场审核。申请人可在现场审核前登录网上报名系统,对信息进行修改。因错过申报时间、选错认定机构或现场审核点、申报信息有误或提交材料不全等原因未在规定时间内完成的,我局将无法受理,责任由申请人本人承担。
(四)申请人应在个人承诺书中做出真实无误的承诺,如承诺与事实不符,属于弄虚作假、骗取教师资格行为。申请人应如实提交相关材料,否则将依据国家相关法律法规进行处罚。
(五)其他未尽事宜详见各认定机构网站发布的通知公告。







