
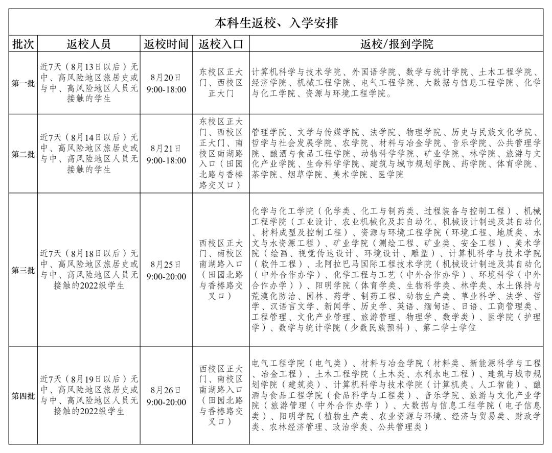
一、贵州大学本科生2022年秋季学期返校时间及详细安排
二、贵州大学研究生2022年秋季学期返校时间及详细安排
(一)正常返校、入学
1.贵州省外全域实施常态化防控的县(市、区、旗)来返黔学生,以及贵州省内无本土感染者报告的县(市、区)且在7天内无贵州省外旅居史的学生:
凭“贵州健康码”绿码,按学校要求返校、入学。
2.在7天内有贵州省外本土感染者报告且存在社区传播风险的县(市、区、旗)低风险区旅居史的学生,以及陆地边境口岸城市(与香港、澳门有口岸相连的除外)学生返校、入学。
此类学生须持48小时内核酸检测阴性证明,按学校要求入校,入校后做好疫情防护措施,完成“三天两检”(在抵黔后第1天和第3天,分别开展1次核酸检测)后方可有序流动。
3.在7天内无贵州省外旅居史,但有贵州省内本土感染者报告且存在社区传播风险的县(市、区)低风险区旅居史的学生返校、入学。
此类学生持48小时内核酸检测阴性证明,按学校要求入校。
4.境外来(返)黔学生返校、入学。
此类学生需自行在校外完成“7天集中隔离+3天居家健康监测+6次核酸检测”,向学校提出返校、入学申请,审批同意后按要求入校。
(二)持相关有效证明返校、入学
有以下情况的学生,须在返校、入学前向所在学院提出申请,学院审核同意后,方可入校:
1.返校、入学前7天未连续微信健康打卡的学生,须向所在学院提出返校、入学申请,如实报告未打卡期间的健康状况、行动轨迹和接触情况等,并作出书面检查,由学院根据情况处理(处分)后,再决定是否同意按期返校、入学。
2.被疾控部门通报属于密接者、次密接者和“有同时空交集”暴露史重点人群的学生,须提供已按疾控部门要求完成健康管理的相关证明材料。
3.本人或共同生活的家庭成员有发热、干咳、乏力、嗅觉减退、味觉减退、鼻塞、流涕、咽痛、结膜炎、肌痛和腹泻等新冠肺炎疑似症状的学生,须提供定点发热门诊出具的非新冠肺炎诊断证明。
4.被当地社区要求医学隔离观察和居家隔离观察的学生,须提供居住社区开具的解除居家隔离或解除医学观察等相关证明材料。
(三)暂缓返校、入学
1.在7天内有中、高风险地区或与中、高风险地区人员有接触的学生。
2.被诊断或确认为新冠肺炎患者、无症状感染者、疑似患者及密切接触者的,或共同生活的人员中有新冠肺炎确诊病例、疑似病例、无症状感染者及密切接触者的学生。
3.被确诊为活动性肺结核或疑似肺结核的学生。
4.目前身处境外的学生。
近期,国内疫情呈多点散发态势,我省部分地区出现确诊病例,疫情防控形势依然严峻复杂,请广大师生持续关注国内疫情动态变化和学校最新疫情防控要求,按要求持48小时内核酸检测阴性证明入校。
三、贵州省疫情情况及疫情防控政策
点击查看:贵州省疫情防控政策(持续更新)
点击查看:贵州省疫情最新消息(持续更新)
四、贵州省内各所高校2022秋季返校安排疫情情况及疫情防控政策





