
问:2022年临沂小学录取结果什么时候公布?
答:各个区县录取公布时间不同。
2022年临沂幼升小学校录取结果公布时间汇总:
| 临沂各区县义务教育阶段学校招生工作日程安排表 | |
| 兰山区招生时间表:点击查看 | 罗庄区招生时间表:点击查看 |
| 高新区招生时间表:点击查看 | 沂南县招生时间表:点击查看 |
| 莒南县招生时间表:点击查看 | 兰陵县招生时间表:点击查看 |
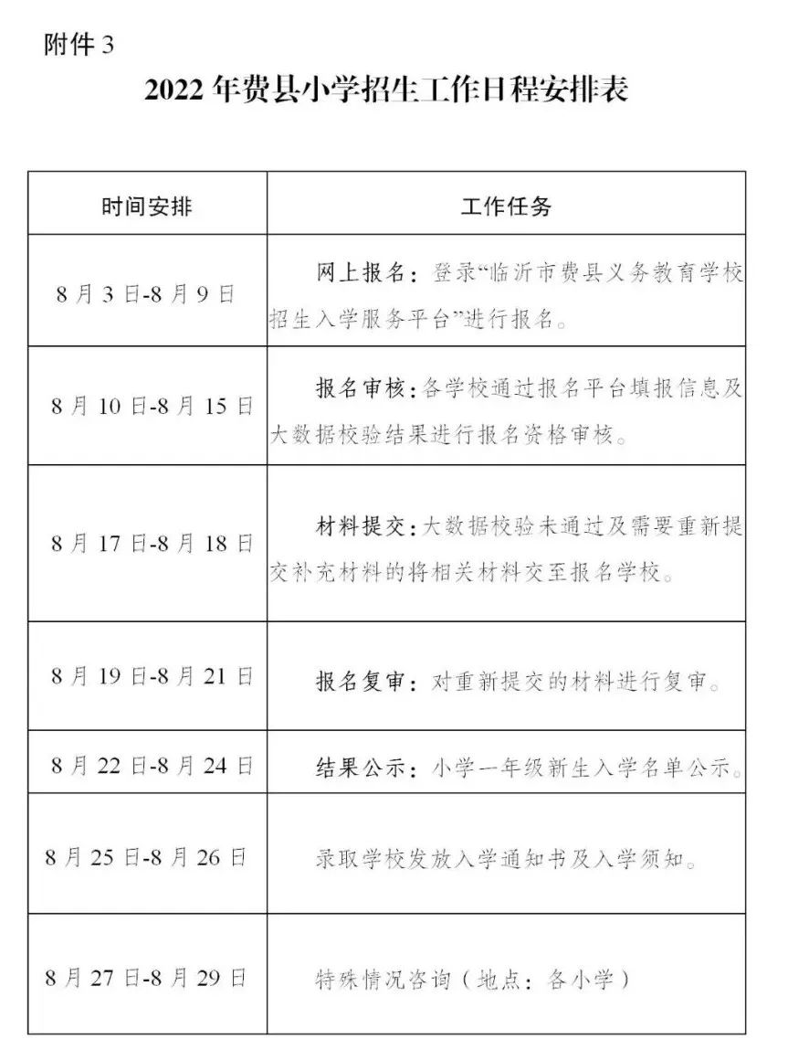
| 费县招生时间表:点击查看 | 河东区招生时间表:点击查看 |
| 沂水县招生时间表:点击查看 | 临沭县招生时间表:点击查看 |
| 郯城县招生时间表:点击查看 | 平邑县招生时间:点击查看 |
平邑县家长:8月25日前,各学校将拟招收新生名单进行公示。
兰山区家长:8月11日—8月13日,预录取符合条件的常住人口子女;8月16日-8月17日,按积分预录取随迁子女;8月下旬各义务教育学校打印发放录取通知书。
沂南县家长:8月13日前家长可登陆系统查看审核结果;8月21日-23日,各学校将拟招收新生名单进行公示。
罗庄区家长:8月24日—8月25日,罗庄区教体局复审,确定小学招生录取名单;8月17日-8月18日,初中学校打印对应直升学校入学通知书并发放,8月19日-8月20日,会自然村户籍、房产招生片区地就读的,由学校录取打印入学通知书并发放。
河东区家长:8月21日—8月25日,监护人携带证明材料原件、复印件,分批到申报学校或调剂学校现场审核确认;8月底区教体局复审,确定招生录取名单,打印、发放《新生入学通知书》。
高新区家长:8月11日-8月13日,招生学校按批次录取符合条件的常住人口子女;8月16日-8月17日,招生学校按积分录取随迁子女;8月下旬,各义务教育学校打印发放录取通知书。
莒南县家长:发放入学通知书时间为2022年8月22日—2022年8月23日
兰陵县家长:8月24日—8月26日,中小学招生情况汇总,确定招生名单,县教体局审核确定招生录取名单,结账通过“兰陵县义务教育学校招生入学服务平台”获取电子版《新生入学通知书》及入学须知。
费县家长:8月11日—8月24日,费县小学一年级新生入学名单公示;8月25日-8月26日,录取学校发放入学通知书及入学须知。
郯城县家长:8月28日-29日,家长通过“临沂市郯城县义务教育学校招生入学服务平台”获取电子版《新生入学通知书》及入学须知。
沂水县家长:8月23日,拟录取名单进行公示,家长可登录系统查看审核结果;8月25日起,家长可通过“临沂市沂水县义务教育学校招生入学服务平台”截图打印入学通知书。
临沭县家长:8月13日—8月14日,学校发放入学通知书。





