
2022年淮安市淮安区老年大学招生简章
一、学校简介
淮安区老年大学是区委区政府于1989年批准创办的老年教育机构,归口区委组织部和区老干局行政主管,教育部门业务主管,老龄委、文化部门协助管理。经过多年的教学实践与探索,取得了丰硕的教学成果和显著的社会效益,是“老有所学、老有所乐、老有所为”的最佳场所。
二、招生对象
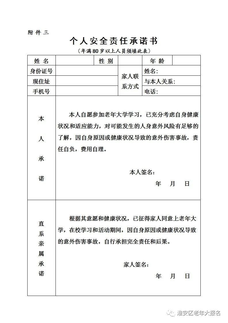
面向具备完全行为能力、身心健康、能够坚持学习、服从学校管理的离退休人员及社会上老年人。原则上不接受年满80周岁和身体状况潜在高风险疾病、精神性疾病以及行动不便的人员报名,如本人身体状况较好,又有强烈要求入学的,须由本人与直系亲属签订《个人安全责任承诺书》。
三、课程设置
摄影、手机摄影、摄影研习、视频制作、诗词曲联、越剧、黄梅戏、京剧、淮剧、模特形体、葫芦丝、汉语拼音普通话、手机、山水画、花鸟画、水粉画、书法、瑜伽、电子琴、二胡、唱歌、合唱、乐理、声乐、朗诵、舞蹈、腰洋鼓、太极拳、木兰拳、健身舞、体育舞蹈、健身气功等。
四、报名方式
一律实行手机微信报名。公众号:“淮安区老年大报名”。点击关注→招生报名→招生简章(仔细阅读并认可)→报名入口→新学员注册(已注册学员选择“登陆”)→选课→缴费。本公众号全天候开放报名,每门课程额满为止,欲报者请选未满班级。
特别说明2022年度学员所交学费应为春秋两学期,因疫情影响,春季学期停课,故顺延至本年度秋季学期—2023年春季学期。 五、开学时间
春季开学时间:3月7日
秋季开学时间:9月5日
(如遇特殊情况调整时间另行通知)
六、温馨提示
1.本校每学年招生一次,按照招生计划报名人数不足2/3的不开班,学员并入同一专业或相近专业班级,或者改报其他班级。
2.全年两个学期,每学期4个月(春季3-6月;秋季9-12月),每周1次课,每次2个学时,共16次课,32个学时(国家法定节假日不上课、不补课、不调课)。上课时间:上午8:30-10:30,下午2:30-4:30。
3.学员注册登录前务必仔细阅读招生简章,慎重选择报名班级,缴纳学费后,不可退费、转班、换人或转入下年学费。凡已报名缴费者,表示你已阅知并认可招生简章各项条款。
4.学员报名务必充分考虑自身健康状况和适应能力,并得到直系亲属的同意。入学后,因自身原因或健康状况导致的意外伤害事故,自行承担完全责任和后果。如需急救呼叫120,费用自理。
5.学员微信报名后,于开学上课之日到所在班级报到。80周岁以上人员须书面提供本人和直系亲属签订的《个人安全责任承诺书》。如发现年老体弱、潜在高风险疾病、精神性疾病以及行动不便的人员报名者,谢绝接收入学。
6.学员到校应按疫情防控要求,主动配合相关查验管理。电动车、自行车一律停放车棚,禁止乱停乱放。
7.本校教学管理实行班级自治,自我管理、自我服务;学员学习自觉、纪律自守,共同践行班级文明公约和学校规章制度,争做风范长者。
8.学员报名缴费后,如需发票报销的,开学后到校部办理。
附件:
1、2022年淮安区老年大学招生计划
2、2022年淮安区老年大学课程表
3、个人安全责任承诺书





