
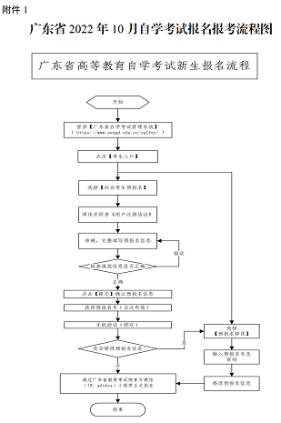
首次参加自学考试的新考生须先办理新生报名手续,然后才可选择课程报考。已进行过新生报名,取得准考证号且个人信息完整的考生可直接报考(操作流程见附件1)。
(一)新生报名
新生报名分预报名和正式报名两个阶段。
1.预报名。新生通过广东省自学考试管理系统(网址:https://www.eeagd.edu.cn/selfec/),从【考生入口】通道进行预报名。新生报名只能选择调整后的专业名称。预报名时考生须录入个人信息并设置个人密码,预报名成功后将得到唯一的预报名号,预报名号仅当次有效。考生预报名成功后还须完成本人手机绑定才能进行正式报名。
2.正式报名。考生须凭当次预报名号,在规定时间内通过广东省教育考试院官方微信(ID:gdsksy)小程序进行正式报名。正式报名成功后将获得唯一准考证号,所有考生务必牢记。考生身份验证过程中采集的证件照是考生在自学考试管理系统中的存档照片(见附件3),将用于准考证和合格证等自考业务。无法线上报名或报名信息(含照片)未能通过审核的考生,应及时联系当地自考办按指定途径完成正式报名,8月31日后不再受理。
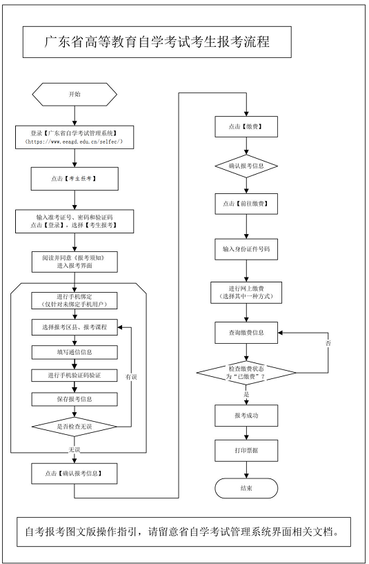
(二)考生报考
所有考生均须在报考前先注册“粤(穗)康码”(以下简称“粤康码”),然后通过广东省自学考试管理系统(网址:https://www.eeagd.edu.cn/selfec/)从【考生报考】通道报考课程,并进行网上缴费。考生报考时如未绑定联系手机,则须先完成本人手机绑定方可报考,需要修改已绑定手机的也可通过报考菜单栏的【手机绑定】功能进行解绑和重新绑定。无法自行解绑手机的,可到当地市考办或其指定单位解绑。





