
一、招生计划
永兴路校区预计招生6个班,300人。
人民路校区预计招生8个班,400人。
二、招生范围
(一)招生年龄
小学一年级招收2016年8月31日及以前出生的适龄儿童。
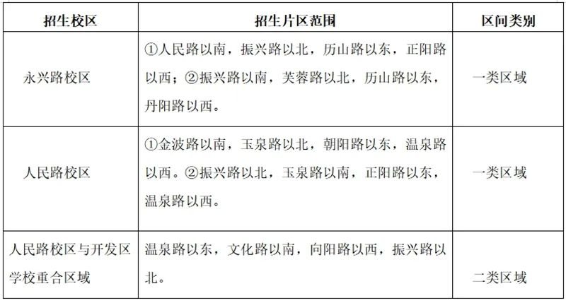
(二)片区范围
三、招生办法
(一)录取办法
对片区内符合条件的已报名学生,按照“房户优先”和招生区域类别顺序,分 4 个批次依次进行学位录取,第 4 批次须在有空余学位的情况下接收符合条件的外来务工、经商人员随迁子女入学。
即:永兴路校区仅有“一类区域” ,按 4 个批次依次录取;人民路校区既有“一类区域”又有“二类区域”,先录取“一类区域”前 3 个批次,再录取“二类区域”前 3 个批次,最后按照“一类区域”、“二类区域”先后顺序录取第 4 批次。
若某类区域、批次报名人数超出招生计划时,学校采取电脑随机派位安排学位,“一类区域”未被录取的学生调剂到有空余学位的其他学校参加录取,“二类区域”未被录取的学生到“二类区域”第2 个招生学校参加报名。批次具体划分如下:
1. 第一批次。指房户一致,即在招生片区内既有完全产权房产又有户籍的;对烈士子女、符合条件的现役军人子女、公安英模和因公牺牲伤残警察子女、立功受奖抗击新冠肺炎疫情一线人员子女、我县引进的高层次(高端)人才和重大投资招商项目企业家子女及其他各类优抚对象,要按照有关规定落实教育优待政策。包含下列情况:
①学生及其法定监护人有完全产权房,且房产、户籍登记地址一致的;
②学生及父母名下无房产,学生与父母双方(或一方)长期在祖父母(或外祖父母)房产居住,且学生与父母双方(或一方)户口在祖父母(或外祖父母)户口簿上,户口簿与房产地址一致的;
③现役军人子女。主要包括符合条件的现役军人、烈士、因公牺牲军人子女,驻沂南现役军人子女、在职消防救援人员子女;
④公安烈士、公安英模和因公牺牲、一至四级因公伤残公安民警子女;
⑤抗击新冠肺炎疫情有关一线人员子女。主要指按照省、市有关规定,参与抗击新冠肺炎疫情有关工作并受到表彰奖励的一线人员子女;
⑥高层次、高端人才子女。主要指沂南县引进的符合《临沂市高层次人才服务绿色通道实施办法》(临组通字〔2019〕26 号)和相关政策规定的高层次(高端)人才子女;
⑦重大招商或投资兴业的企业家子女。主要指按照《沂南县委、沂南县人民政府关于扩大对外招商引资的若干规定》来我县投资或引进签约的重大招商、投资项目的企业家子女。
2. 第二批次。指房户不一致,即片区内有完全产权房但户籍在其他片区或乡镇的,以房产所在片区为主安排学位。
3. 第三批次。指房户不一致,即适龄儿童少年在招生片区内有合法户籍,但监护人在城区无完全产权房的,原则上以户籍所在片区为主安排学位。
4. 第四批次。主要指在城区有“小产权房”但无城区户籍的人员子女和进城务工、经商随迁人员子女。
(二)招生流程
1. 信息采集。7月25日—8月7日,学生家长(其他法定监护人)通过“爱山东”APP、“爱山东容沂办”APP 两种方式,登陆“沂南县中小学新生入学服务平台”,分批次依次选择各自报名窗口完成信息采集或更改。每名学生只允许填报一所公(民)办学校。无法进行网络报名的学生,可携带相关证件、证明到片区内的学校,由工作人员帮助完成信息采集。
温馨提示:今年新生报名只能用手机报名,不能通过电脑端。
2. 信息审核。8月1日-12日,学校对提交的学生信息进行审核、校验,对上传材料不完善、不明确的小产权房、进城务工、经商人员随迁子女入学资格,需入户现场调查核实。
3. 审核反馈。8月1日-13日,8月13日前家长可登陆系统查看审核结果。审核未通过的,会在信息平台显示原因或通过手机短信反馈审核结果(发送至注册的手机号码)。对反馈结果中需要完善修改的信息,家长需及时修改完善。8 月14-16日,各学校对再次提交的报名材料进行审核,对不能完全满足线上审核条件的,需入户现场调查核实。
温馨提示:学校会在8月7号信息采集结束之后统一审核,因人数较多,审核需要一定时间,如发现自己的信息未审核,请耐心等待,无需拨打电话。同时,各位家长注意查看短信息,特别是不要设置拒收平台发送的信息,以免耽误报名。
4. 学位安排。8月17日—8月20日,17 日开始录取第一至第三批次,19 日开始录取第四批次。县教体局将对各学校审核通过的小产权房、进城务工、经商人员随迁子女进行抽查、交叉查。
5. 名单公示。8月21日-23日,各学校将拟招收新生名单进行公示。
6. 录取查询。8月23日起,完成学位分配的学校,家长可通过“沂南县中小学新生入学服务平台”查询录取结果,按照录取学校时间要求办理入学手续。
7. 阳光分班。8月28日前,各学校进行阳光分班,分班情况及时公布,接受家长与社会监督。有条件的学校,学生、教师分班要同步进行。
8. 新生报到。9月1-5日。报到时,所有新生需将已完成全程接种的《国家免疫规划疫苗预防接种查验单》(辖区预防单位提供)上交学校,存入学生档案。
9. 新生建籍。9 月 30 日前,县教体局通过“沂南县新生入学服务平台”系统直接生成新生学籍信息,学校审核无误后,上报市教育局审核备案。
温馨提示:网上报名信息将直接用于新生建籍,填写时请一定确保信息正确,严禁提供虚假信息,如提供虚假信息,一切后果由个人承担。
(三)其他事项
1.学生及其法定监护人所持户口簿、完全产权房证明材料登记时间截止日期为2022年7 月31日2022年8月1日至开学前,上述证件新登记或信息发生变化的,根据学校学位情况统筹安排。进城务工、经商随迁人员子女相关条件需满足 1 年以上(截止 2021 年 7 月 31 日前)。
2.城区棚改户适龄儿童少年入学,根据子女户籍或以监护人购置的棚改安置房作为入学依据。
3.学校片区内公寓、办公用房、商业用房、期房(未交付入住)等,不作为入学依据。
4.学生户口与父母双方或一方在同一户口簿,但空挂于单位、亲戚、朋友户籍上的,不作为入学依据。
5.因疾病等特殊情况需延缓入学的,由父母或其他法定监护人向所在片区学校提交相应证明材料,经审核批准后可延缓入学。延缓入学期满,应按规定入学。
6.对于家长或其他监护人无正当理由而未送适龄儿童少年入学或造成辍学的,教育部门将联合政府有关部门给予批评教育,责令限期改正;逾期不改的,提请司法部门依法发放司法文书,敦促家长送子女接受义务教育;情节严重或构成犯罪的,依法追究法律责任。
四、新生报名服务平台
沂南县义务教育入学服务平台操作手册:点击查看
--招生咨询电话--
【永兴路校区】
0539-3220166
【人民路校区】
0539-3261900
0539-8456696
沂南县第一实验小学近年形成一校两区优势发展格局。永兴路校区位于县城永兴路35号,2018年8月改造重建完成并投入使用,占地29.2亩。人民路校区是新建校,占地60.9亩。两校环境优美,教学设备先进。





