
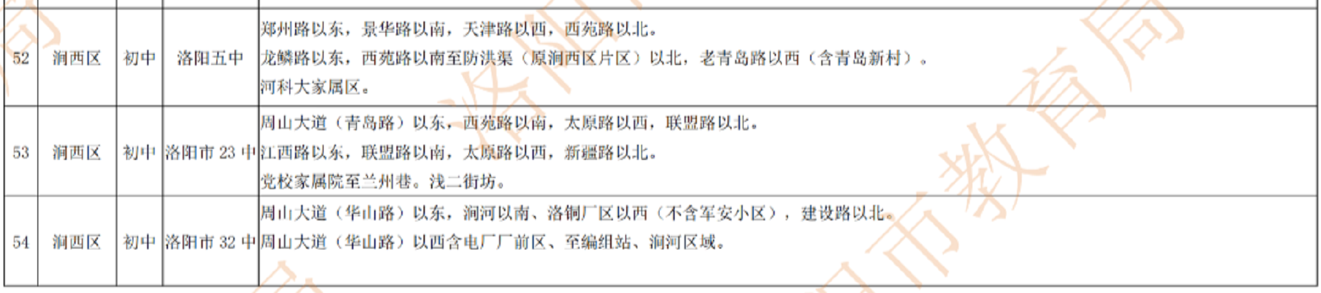
2022年涧西区(含高新)初中划片范围:

2022年西工区小学、初中划片范围

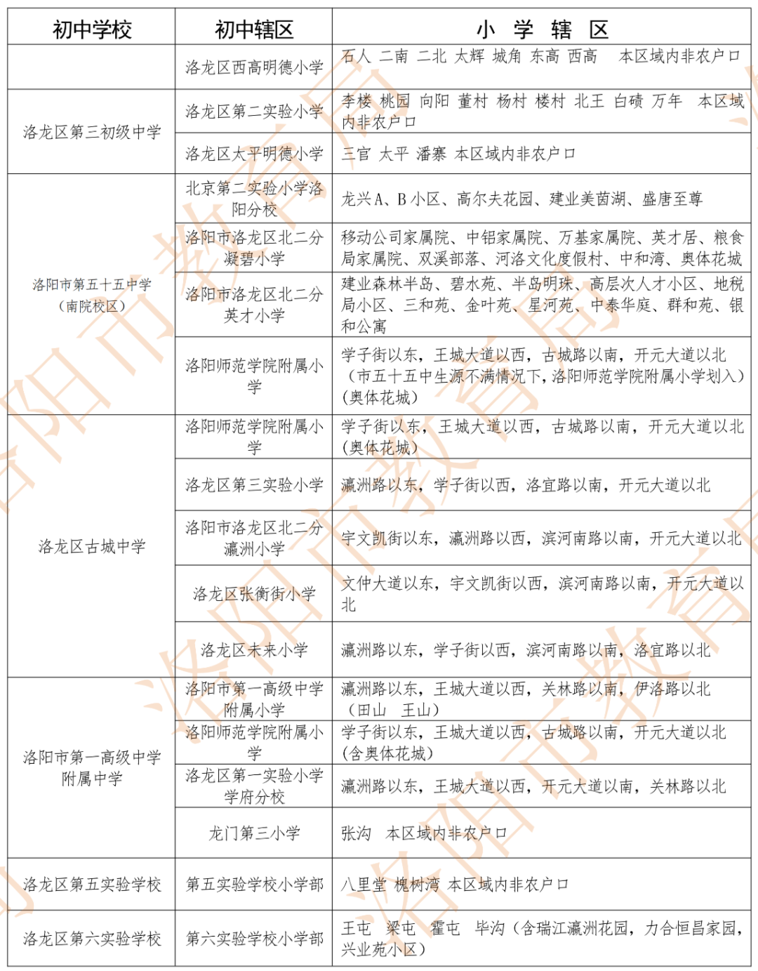
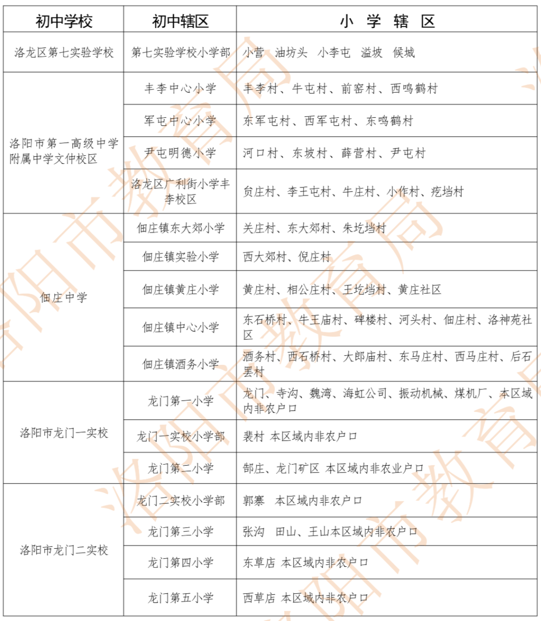
2022年洛龙区初中划片范围
2022年老城区初中划片范围
2022年瀍河区初中划片范围
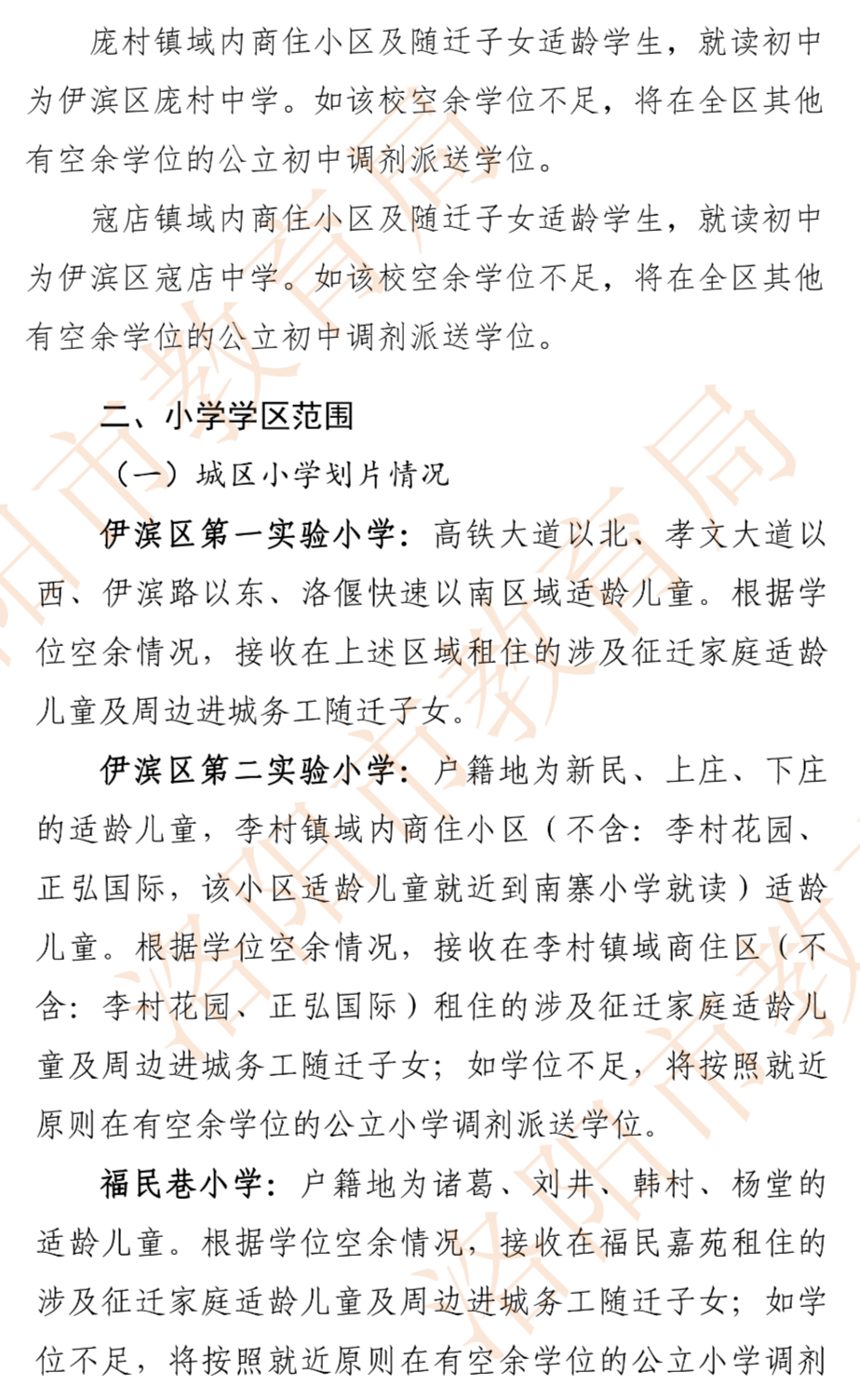
2022年洛阳市城乡一体化示范区初中划片范围
教育百科2022-10-03 20:38:13未知

2022年涧西区(含高新)初中划片范围:

2022年西工区小学、初中划片范围

2022年洛龙区初中划片范围
2022年老城区初中划片范围
2022年瀍河区初中划片范围
2022年洛阳市城乡一体化示范区初中划片范围