
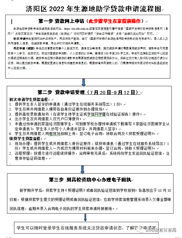
办理流程(具体附图)
1.进入生源地助学贷款学生在线服务系统(网址:https://sls.cdb.com.cn),按提示填写申请信息。
2.录入、提交申请信息后,导出贷款申请表1份,学生本人签字确认,可到原学校办理预申请或下载填写《家庭经济困难学生认定申请表》(通过学生在线系统导出)。
3.携带申请材料,与共同借款人到我区学生资助管理中心(教育和体育局204房间)办理贷款并签订合同,领取贷款受理证明。
4.学生携带《贷款受理证明》或回执验证短信到高校办理电子合同回执,截至10月10日未录入电子合同回执单的学生贷款申请将被谢绝。
5.开发银行与学生签订助学贷款合同时首贷学生自动生成一个“招商银行”账户,贷款的发放与本息回收均通过该账户完成。续贷学生继续使用原支付宝账户。
6.贷款金额大于学费和住宿费总和的剩余部分将存于个人招商银行账户或高校账户,可认证提现。






