
中山中考录取分数线2022年
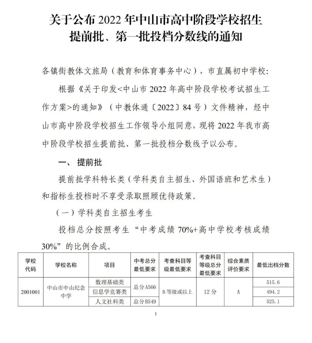
根据《关于印发<中山市 2022 年高中阶段学校考试招生工 作方案>的通知》(中教体通〔2022〕84 号)文件精神,经中山市高中阶段学校招生工作领导小组同意,现将2022年我市高中阶段学校招生提前批、第一批投档分数线予以公布












教育百科2022-10-03 00:44:10未知

中山中考录取分数线2022年
根据《关于印发<中山市 2022 年高中阶段学校考试招生工 作方案>的通知》(中教体通〔2022〕84 号)文件精神,经中山市高中阶段学校招生工作领导小组同意,现将2022年我市高中阶段学校招生提前批、第一批投档分数线予以公布











