
招生对象
重庆高新区直管园范围内凡符合相关招生政策的户籍学籍适龄学生皆可报名摇号。
摇号人数
重庆市第一实验中学校摇号计划数201个。
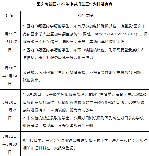
工作进度表

相关问题回答
1、哪些学生可以报名参加重庆市第一实验中学校的“随机派位”?
答:拥有区内户籍区内学籍的小学毕业生。
2、学生报名参加重庆市第一实验中学校的“随机派位”具体怎么操作?
答:
第1步:可于6月15日-6月17日,登录“重庆市义务教育阶段学校入学报名信息采集系统”,选择重庆市第一实验中学校填报志愿。
第2步:按要求准确、如实填写相关信息。
第3步:提交保存相关信息。
3、学生家长怎么获取“随机派位”结果?
答: 6月20日,公共服务局根据审核通过后的学生名单,结合学生志愿填报情况组织电脑摇号,摇号录取结果产生后,系统将发送手机短信通知学生家长登陆“重庆市义务教育阶段学校入学报名信息采集系统” 查询摇号结果。经摇号录取的学生须在6月21日18: 00前登录系统进行确认,未确认的,视为自动放弃。
4、未被“随机派位”录取的学生怎么入学?
答:未被“随机派位”录取的学生,按照“对口派校”的原则回到所在对口公办学校进行录取,不影响学生中学的正常就读,确保学生享受义务教育的权利。
5、不参加“随机派位”的区内户籍区内学籍的学生需要登录“重庆市义务教育阶段学校入学报名信息采集系统”填报信息吗?
答:不需要,此类学生信息由公共服务局统一导入系统。
联系我们
1、电话
65912509 、 65912160
2、地址
重庆市高新区大学城南二路750号





