
2022年沈阳市民办义务教育学校招生政策问答
为方便家长及学生了解2022年我市民办义务教育学校(以下简称民办学校)招生政策相关情况,现就有关问题回答如下。
01 今年民办学校的招生范围是怎样规定的?
答:《教育部办公厅关于进一步做好普通中小学招生入学工作的通知》(教基厅〔2022〕1号)明确规定,坚持民办义务教育学校招生纳入审批地统一管理,优先满足学校所在县(区)学生入学需求,所在县招不满且审批机关为市地级及以上政府教育行政部门的,可以在审批机关管辖区域内适当跨县招生。
目前,我市民办学校全部为区县(市)教育局审批,今年均面向所在区县(市)招生。由省级行政部门审批、委托我市招生管理的民办学校,需优先满足所在区学生入学需求,所在区招不满的,可在全市范围招生。各民办学校的审批机关详见第12问。
02 民办学校统一招生什么时间报名,通过什么方式报名?
答:民办学校第一轮报名安排在8月1日-3日,第二轮报名安排在8月9日、10日,有线上报名和线下报名两种方式。
03 为什么实行线上和线下两种方式报名?
答:考虑到疫情防控需要等实际情况,今年实行线上和线下同步报名的方式。线上报名可以通过手机操作,方便、快捷、安全,足不出户可以完成。线下报名需要到报名现场,办理时要遵守疫情防控相关要求,可能需要排队等待。因此,建议尽量通过线上方式报名。
04 报名顺序先后是否影响录取结果?
答:报名时间早晚与录取结果不关联,不影响录取结果。
05 哪些适龄儿童少年可以报名?用什么方式报名?
答:民办学校在审批机关管辖的区域内招生。民办学校审批地生源包括三类:
第一类,户籍所在地为审批地的适龄儿童少年;
第二类,非本市户籍的适龄儿童少年,以本人有效期内的本市居住证(含居住证申领凭证),或其父母一方或其他法定监护人有效期内的本市居住证地址界定所属地区。
第三类,本市户籍,其父母一方或其他法定监护人产权房屋所在地为民办学校审批地的适龄儿童少年(各区县市对房屋产权的要求详见第20问)。
本市户籍或有本市有效期内的居住证(含居住证申领凭证)的适龄儿童少年,可以通过线上报名。非本市户籍且没有办理居住证的适龄儿童少年,其父母一方(或其他法定监护人)持有效期内的本市居住证(含居住证申领凭证),须通过线下报名。本市户籍,其父母一方或其他法定监护人产权房屋所在地为民办学校审批地的适龄儿童少年,须通过线下报名,且仅能参加第二轮和补录环节的报名。
所在区县没有民办学校的适龄儿童少年,可以参加面向全市招生学校的报名录取。
06 今年民办学校统一招生设置几个志愿?如何录取?
答:今年民办学校采取两轮统一报名录取方式,适龄儿童少年每轮只能报1个志愿。
第一轮,审批地生源中的第一类、第二类人员可报名;经省级教育行政部门审批、委托我市招生管理的民办学校,第一轮面向所在区招生。
第二轮,审批地生源中的所有人员均可报名;经省级教育行政部门审批、委托我市招生管理的民办学校如在第一轮招生后仍有剩余学位的,面向全市招生。第一轮报名后已被录取的学生,不得参加第二轮报名。
在录取形式上,当报名人数未超过招生计划时,等额直接录取;报名人数超过招生计划时,实行电脑随机录取。
07 怎样进行线上报名?
答:今年民办学校的报名平台与往年一致,通过“盛事通”微信公众号进行线上报名。详细步骤及操作指南,将在7月底前通过沈阳教育发布微信公众号及沈阳市教育局官网发布。
08 线下到哪儿报名?需要带哪些材料?
答:为方便家长线下报名,以区县(市)为单位,组织设立大约30个报名审核确认点,具体点位情况将于7月底前在沈阳教育发布微信公众号及沈阳市教育局官网发布。学生父母或其他法定监护人可以到拟选报的民办学校,或拟选报民办学校所在区的其他报名审核确认点进行线下报名。
线下报名时,本市户籍的适龄儿童少年,父母或其他法定监护人需携带本人身份证和适龄儿童少年的户口簿;非本市户籍的适龄儿童少年,父母或其他法定监护人需携带本人身份证、适龄儿童少年的户口簿,以及适龄儿童少年父母一方或其他法定监护人有效期内的本市居住证或居住证申领凭证;本市户籍,父母一方或其他法定监护人产权房屋所在地为审批地的适龄儿童少年,父母或其他法定监护人需携带本人身份证、适龄儿童少年的户口簿及相关房产资料(详见后附各区县对房屋产权的要求)。
09 孩子不满6周岁,可以报民办小学吗?
答:不可以。民办小学一年级的招生对象须年满6周岁(2016年8月31日以前出生)。
10 小学非应届毕业生可以报民办初中吗?
答:不可以。民办初中一年级的招生对象是2022年小学应届毕业学生。
11 外来人员随迁子女可以报民办学校吗?
答:只要在本市居住,本人或其父母一方或其他法定监护人有本市居住证(含居住证申领凭证)且在有效期内的外来人员随迁子女均可报名。
12 今年我市有多少所民办学校招生?分布在哪个区县?
答:目前确定招生的民办学校(排名不分先后)信息如下:
备注:最终招生学校名单以7月末发布招生计划时的名单为准。
13 什么时间进行民办学校统一录取?
答:民办学校第一轮统一录取时间安排在8月5日,第二轮统一录取时间安排在8月12日。
14 民办学校统一录取结果何时发布?怎样查询?
答:民办学校统一录取结束后次日,通过线上报名的家长可以通过“盛事通”微信公众号查询录取结果,“盛事通”微信公众号也将通过消息推送方式向家长推送录取结果;通过线下报名的学生须到所报的民办学校查询录取结果,民办学校将为家长查询录取结果提供便利。
15 被民办学校录取后,什么时间、到哪儿报到注册?需要带什么材料?
答:通过两轮电脑随机派位被录取的学生,父母或其他法定监护人应及时携带相关材料于8月14日、15日到被录取学校报到注册,具体要求由录取学校通知。报到时,如发现有报名材料造假现象,则取消该学生录取资格。
16 必须参加民办学校报名吗?
答:不是的。适龄儿童少年和父母或其他法定监护人结合自身实际,自愿报名参加民办学校的招生。报名后,未被民办学校录取的适龄儿童少年,由生源地所在区县(市)教育局安排到原学区公办学校就读;如果被所报民办学校录取,则须按时报到注册,其所属学区内的公办学校不再为其保留学位。逾期未履行报到注册手续的,由生源地教育局根据当年学位情况统筹安排到公办学校就读。因此,家长和学生在选报民办学校前,建议充分了解民办学校的办学状况、收费情况等,并慎重作出选择。
17 民办学校两轮统一录取后,学校招生计划还有余额的,可以补录吗?
答:可以。两轮统一电脑随机录取后,民办学校招生计划仍有余额的,经所在区县(市)教育局同意后,在不违规招生的前提下进行补录。第一、第二轮报名后已被录取的学生不得参加补录。
18 民办学校招生录取的公平公正性有保障吗?
答:有。和往年一样,市教育局继续委托市信息中心提供报名平台及相关技术支持。录取现场将邀请纪检监察人员、公证人员、网警、人大代表、政协委员、新闻媒体代表、民办学校代表、家长代表等全程参加监督,录取过程全程录像。
19 各民办学校招生人数是多少?
答:各学校的具体招生计划正在编制中,将于7月底前在沈阳教育发布微信公众号及沈阳市教育局官网发布。
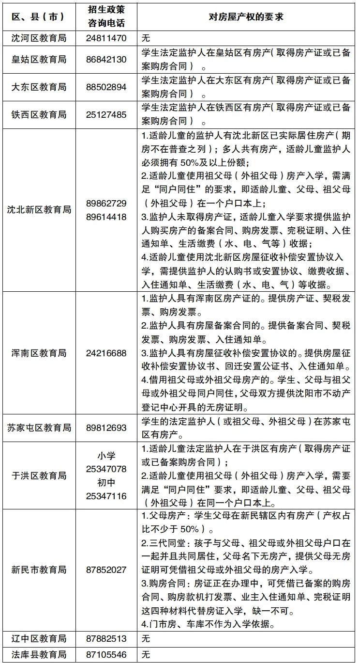
20 各区县(市)教育局的咨询电话及房屋产权要求是什么?
答:各区县(市)教育局的咨询电话及房屋产权要求如下:
沈阳市教育局民办学校招生咨询电话:22822249





