
宁夏高考综合改革政策解读50问
考试招生制度是国家基本教育制度。高考综合改革是教育领域的重大改革。根据党中央、国务院决策部署,经自治区党委、政府和教育部同意,宁夏作为全国第五批启动高考综合改革的8个省份之一,从2022年秋季入学的高中一年级学生开始,实施普通高等学校考试招生综合改革。我区已就启动改革进行了安排和部署,相关工作正在有序推进。
深化高考综合改革,承载着广大考生美好期盼,事关千家万户切身利益,政策性强、关注度高。为帮助大家全面学习、系统了解和准确把握我区高考综合改革的政策措施、程序规则等,我们组织有关专家和长期从事普通高考工作的有关同志,对《宁夏回族自治区深化普通高等学校考试招生综合改革实施方案》所涉及的有关问题进行了政策解读,供广大考生、家长和教师参阅。
一、总体情况
1.国家实施高考综合改革的背景和意义是什么?
答:考试招生制度是国家基本教育制度。恢复全国统一高考40多年来,伴随着我国政治、经济及教育体制改革的步伐,高考招生制度不断改进完善,初步形成了相对完整的考试招生体系,为学生成长、国家选才、社会公平作出了历史性贡献,成功走出了一条具有中国特色、基本符合中国国情的人才选拔道路。这一制度总体上符合国情,权威性、公平性得到社会的普遍认可,但也存在着一些问题和不足需要研究解决。
高考综合改革涉及千家万户,连着社会民心,关系稳定大局。习近平总书记和党中央、国务院对高考综合改革高度重视,这是一项政治性很强、政治要求很高的改革。2013年11月,党的十八届三中全会通过了《中共中央关于全面深化改革若干重大问题的决定》,对推进考试招生制度改革作出了全面部署。2014年8月,习近平总书记在中央全面深化改革领导小组第四次会议上强调,考试招生制度是国家基本教育制度,必须通过深化改革,促进教育公平,提高人才选拔水平。同年,国务院印发了《关于深化考试招生制度改革的实施意见》(以下简称《实施意见》),要求各地深化考试招生制度改革,构建分类考试、综合评价、多元录取的考试招生模式。2018年,习近平总书记指出:“高考改革牵一发而动全身,各级党委和政府要做到亲自把关、亲自协调、亲自督查,加大统筹协调力度,确保这项备受关注的高风险改革平稳落地”。2022年2月17日,习近平总书记亲自圈阅同意8省区启动第五批高考综合改革。推进高考综合改革,是捍卫“两个确立”、做到“两个维护”的具体体现,事关党和国家人才培养选拔大计,承载着千家万户对幸福生活的向往和美好未来的期盼,对加快推进教育现代化、建设教育强国、办好人民满意的教育具有重大意义。
2.我区《实施方案》是怎样出台的?
答:2014年9月,国务院确定上海、浙江为首批高考综合改革试点省市,新一轮高考综合改革正式拉开帷幕。2022年,山西、内蒙古、河南、四川、云南、陕西、青海、宁夏等8省区启动实施第五批高考综合改革。
《宁夏回族自治区深化普通高等学校考试招生综合改革实施方案》(以下简称《实施方案》)的出台过程,主要有三个阶段:一是研究政策、借鉴经验阶段。在自治区党委和政府的领导下,教育厅成立专项工作推进小组,组织专门力量,深入学习中央有关政策文件,充分考虑了我区原有高考模式、基础教育发展水平、高等教育和学科专业布局,并充分借鉴了前四批改革省份的经验做法。二是征求意见、修改完善阶段。广泛征求自治区有关部门,各市、县(区)招生工作委员会、教育行政部门,各高等学校、中等职业学校和普通高中学校的意见建议,先后研讨论证10多次,修改完善20多次,对改革涉及的有关问题,多次征求教育部的意见,形成了《实施方案》送审稿。三是审查审议、审核审定阶段。《实施方案》经过专家论证、风险评估、合法性审查后,经过自治区党委教育工作领导小组会议、自治区政府常务会议、自治区党委深改委会议审议通过,报教育部并提请中央改革办进行审核备案。
3.我区高考综合改革从哪一年开始实施?
答:根据教育部总体部署和安排,我区作为第五批启动高考综合改革的8省份之一,从2022年秋季入学的高中一年级学生开始实施。
4.我区高考综合改革的总体要求是什么?
答:以习近平新时代中国特色社会主义思想为指导,全面贯彻党的教育方针,落实立德树人根本任务,坚持有利于学生健康发展、有利于科学选拔人才、有利于公开公平公正的原则,统筹推进教学、考试、评价、招生和管理综合改革,促进学生德智体美劳全面发展,建立符合人才培养和选拔规律、适应新时代要求的普通高等学校考试招生制度,努力办好人民满意的教育,为中国特色社会主义事业发展,加快建设黄河流域生态保护和高质量发展先行区,全面建设经济繁荣、民族团结、环境优美、人民富裕的社会主义现代化美丽新宁夏提供人才支撑。
从2022年秋季入学的高中一年级学生开始,实施普通高等学校考试招生综合改革。到2025年基本建立分类考试、综合评价、多元录取的普通高等学校考试招生制度,健全促进公平、科学选才、监督有力的普通高等学校考试招生体制机制,实现学生成长、国家选才和社会公平的有机统一。
5.我区高考综合改革的主要内容是什么?
答:我区高考综合改革是对高考招生制度的整体设计,是一次综合、系统、全面的改革,主要包括四个方面内容:一是完善普通高中学业水平考试制度,坚持基础性,突出选择性,主要对考试对象、考试科目、考试内容、考试安排、考试成绩等作出规定;二是规范普通高中学生综合素质评价体系,主要对评价内容、评价程序、评价使用等作出规定;三是改革统一高考招生制度,主要对考试科目、考试安排、考试成绩、招生录取等作出规定;四是健全高等职业教育分类考试招生制度,主要是对高等职业教育对口招生、高职(专科)院校单独考试招生、中高职贯通招生等作出规定。
6. 改革后我区普通高等学校考试招生基本模式主要有哪些?
答:按照国务院《实施意见》总体要求和我区《实施方案》具体举措,我区高考综合改革实施后,普通高等学校考试招生主要包括普通高等学校统一考试招生和高等职业教育分类考试招生。普通高等学校统一考试招生的招生院校为在我区具有招生资质的区内外普通高等学校,包括本科、专科层次,实行“两依据、一参考”的考试招生模式。高等职业教育分类考试招生以相关高职院校为主,实行“文化素质+职业技能”的考试评价方式,高等职业教育分类考试作为高职院校招生的主渠道。
二、普通高中学业水平考试
7. 什么是普通高中学业水平考试?
答:普通高中学业水平考试是根据国家普通高中课程标准和教育部有关规定,由省级教育行政部门组织实施的国家教育考试,主要衡量学生达到国家规定学习要求的程度,是保障教育教学质量的一项重要制度。
普通高中学业水平考试分为合格性考试和选择性考试两种类型。合格性考试成绩是普通高中学生毕业以及普通高中同等学力认定的主要依据,选择性考试成绩是普通高等学校招生录取的重要依据之一。
8.完善和强化普通高中学业水平考试制度的目的是什么?
答:实施普通高中学业水平考试意义重大,有利于督促学校规范教学管理,开齐开足课程,有利于学生学齐学足课程。一是促进学生全面发展。引导学生认真学习每一门课程,避免严重偏科现象,全面提高综合素质。二是促进学生个性发展。选择性考试,学生可根据自身兴趣、志向、优势和普通高等学校招生要求以及普通高中办学条件,扬长避短选择。三是促进普通高中教育质量提升。通过普通高中学业水平考试制度改革,引导普通高中落实课程方案,加强课程实施,提高办学质量。四是促进高校科学选才。高校可以针对专业人才培养需要,通过合理设置招生录取科目要求,提高选拔人才的针对性和有效性。
9.合格性考试对象是哪些?
答:合格性考试的对象为全区普通高中在校学生,高中阶段其他学校在校学生和社会人员也可自愿报名参加合格性考试。
10.合格性考试包括哪些科目?内容范围是什么?
答:合格性考试科目覆盖国家普通高中课程方案规定的语文、数学、外语、思想政治、历史、地理、物理、化学、生物学、音乐、美术、体育与健康、信息技术、通用技术14门。
合格性考试内容为国家普通高中课程标准规定的必修内容。
11.合格性考试如何组织实施?
答:合格性考试依据国家普通高中课程方案和课程标准由自治区统一安排。语文、数学、外语、思想政治、历史、地理、物理、化学、生物学9个科目的合格性考试采用闭卷笔试方式,安排在每学期末进行,由自治区统一组织实施,每年组织2次,普通高中在校学生首次参加考试不得早于高一下学期末,高一年级考试科目不多于4门。音乐、美术、体育与健康、信息技术、通用技术5个科目考试,由自治区统一制定考试标准,各地级市组织实施,每年组织1次。
12.合格性考试成绩如何呈现和运用?
答:合格性考试成绩以“合格”或“不合格”呈现,纳入综合素质评价档案,合格性考试成绩长期有效,未合格的科目可继续报考。
合格性考试成绩是普通高中学生毕业及高中同等学力认定的主要依据,普通高中应届毕业生应在合格性考试科目成绩合格的基础上,报考相应选择性考试科目。
高职(专科)院校在面向普通高中毕业生单独考试招生中,使用合格性考试语文、数学、外语科目的原始成绩作为文化素质成绩。
合格性考试成绩是普通高中学校课程管理和教学质量监测的重要参考依据。
13.选择性考试对象是哪些?
答:选择性考试的对象为符合当年普通高等学校招生统一考试报名条件,并已报名参加宁夏统一高考的人员。
14.选择性考试包括哪些科目?内容范围是什么?
答:选择性考试科目包括思想政治、历史、地理、物理、化学、生物学6门。选择性考试内容为国家普通高中课程标准规定的必修和选择性必修内容。
15.选择性考试科目选择组合有哪些?
答:选择性考试科目有12种组合,考生可根据自身兴趣、志向、优势和高等学校招生要求以及普通高中办学条件选择,具体组合如下:

16.考生如何确定选择性考试科目?
答:一是根据个人志向、兴趣爱好、自身优势等因素,按照对各科的喜好程度进行选择。二是结合报考院校相关专业选考科目要求进行选择。三是根据所在普通高中的特色优势等进行选择。
考生可从以上三个方面综合考虑,征求家长、老师的意见,科学选择。
17.考生确定选择性考试科目时,为什么要先在物理和历史中选1门,再在其余4门中选2门?
答:我区《实施方案》规定,考生在确定普通高中学业水平选择性考试科目时,须在物理、历史2门首选科目中选择1门,在思想政治、地理、化学、生物学4门再选科目中选择2门。这样设置的主要考虑:
一是体现高校人才培养需要。高校、普通高中和学科专家普遍认为,在高校人才培养中,物理是自然科学类专业的基础性学科,历史是人文社会科学类专业的基础性学科。高中阶段学习物理或历史学科是大学阶段学习自然科学类专业或人文社会科学类专业以及其他交叉学科专业的重要基础。二是符合我区普通高中教育教学实际。全区各市、县(区)普通高中办学条件存在一定差异,将物理和历史作为考生的首选科目,可以与现有师资、教室等条件有效衔接,引导学生合理选择学习科目,科学规划学业生涯,为进入大学继续学习奠定坚实的专业基础。三是有利于学生多样化成长发展。学生选考科目有12种组合,相比改革前文理分科的两种学科组合方式,不仅增加了学生的选择权,而且促进了文理交融,充分体现了以人为本、学其所好、考其所长的原则,更加符合教育发展规律和人才成长规律,为学生成长成才提供更多机会。
同时,为了便于投档录取,高校在安排招生计划时,将分物理和历史两个类别分别编制;在录取时,也将按照选物理的考生和选历史的考生分两个序列排队录取。也就是说,同一名考生无法同时在物理和历史两个队列中排队录取,因此考生只能从物理和历史中选择1门参加选择性考试。
18.选择性考试科目什么时候确定?
答:选择性考试科目由学生在合格性考试结束后选择,在高考报名时确定,高考报名结束前都可以更换所选择的科目。但在实际操作时,建议慎重考虑。一是无论哪一科目的学习,随着内容难度的增加,都可能会遇到困难,有时成绩还会出现暂时下滑的现象;二是确定选择性考试科目后开始学习所选科目选择性必修内容,如果学习一段时间后再更换科目,已经进行的课程很难补课。因此,要尽量避免更换科目。
19.选择性考试如何组织实施?
答:选择性考试由自治区统一命题、统一考试、统一组织阅卷、统一公布成绩。选择性考试从2025年开始实施,每年组织1次,与全国统一高考同期进行。
20.选择性考试科目的成绩如何呈现和运用?
答:选择性考试科目中物理和历史成绩以原始成绩呈现,并计入考生总成绩;其余4科成绩按照等级赋分办法以转换分数呈现,并计入考生总成绩。选择性考试成绩当年有效。
21.为什么物理和历史按原始成绩计入考生总成绩?
答:高考综合改革实施后,按照物理、历史两个类别,分列招生计划、分开划线、分开投档录取,物理、历史两个首选科目分别加语文、数学、外语,两个类别的这4门科目的考试人数相对固定,考试科目相同,依据考试成绩就可得出考生4门科目的考试排名,成绩具有可比性,所以物理、历史使用原始成绩计入考生总成绩。
22.为什么思想政治、地理、化学、生物学考试成绩要实行等级赋分?
答:思想政治、地理、化学、生物学4门再选科目,分别对应物理、历史两个类别,各有6种组合、6个群体,每个群体之间选考科目不同、考试人数不同、各再选科目试题难易程度不同,所以这4门再选科目的原始成绩不具有可比性。比如,考生甲选考思想政治,考生乙选考化学,两人都考了80分,考生甲的成绩,排在全区所有选考思想政治考生的第100位,考生乙的成绩,排在全区所有选考化学考生的第1000位。若简单地将他们的成绩以原始成绩计入考生总成绩,既不科学也不公平。因此,需要将再选科目的原始成绩,按照一定规则转换成等级分数,转换后考生再选科目成绩的排序保持不变,解决了再选科目原始成绩不具有可比性的问题。
23.等级赋分的优点是什么?
答:等级赋分的优点主要体现在四个方面。一是能够较好解决思想政治、地理、化学、生物学4门科目之间分数不等值、学生选考科目分数不能直接相加参加高校招生录取的问题;二是等级区间比例依据我区往届考生的实际状况划定,符合实际情况;三是能够保持考生每门科目成绩排名顺序不变,确保成绩转换的公平公正;四是能够最大限度保证考生的成绩具有良好的区分度,满足高校人才选拔需要。
24.合格性考试和选择性考试的区别是什么?
答:两者主要有五个方面的区别。一是考试目的不同。合格性考试是为了考查普通高中学生是否达到了普通高中课程方案规定的基本学业要求,目的是“强化基础”;选择性考试是在“强化基础”的前提下,凸显不同普通高中学生在学业修习上的科目特长,目的是“突出个性”。二是考试科目不同。合格性考试覆盖国家课程方案规定的所有学习科目,共计14门。选择性考试是学生根据自身兴趣、志向、优势和普通高等学校招生要求以及普通高中办学条件,在物理、历史中选择1门、在思想政治、地理、化学、生物学中选择2门,共计3门参加考试。三是考试范围不同。合格性考试内容为国家普通高中课程标准规定的必修内容;选择性考试内容为国家普通高中课程标准规定的必修和选择性必修内容。四是考试时间和考试次数不同。合格性考试安排在每学期末进行,每年组织2次。选择性考试与全国统一高考同期进行,每年组织1次。五是成绩呈现不同。合格性考试科目成绩呈现方式为“合格”或“不合格”,考试成绩长期有效。选择性考试中的首选科目成绩以原始成绩呈现,再选科目成绩以等级转换分数呈现,成绩当年有效。
三、普通高中学生综合素质评价
25.为什么要建立并规范普通高中学生综合素质评价制度?
答:普通高中学生综合素质评价是客观反映学生德智体美劳全面发展情况的系统评价,是培育学生社会责任感、创新精神和实践能力,促进学生健康发展的重要手段,是深入推进素质教育的重要举措。开展综合素质评价,有利于促进学生自我认识、自我完善,积极主动地发展;有利于把握学生成长规律,从过于关注学生成绩向更加关注学生发展过程转变,切实转变教育观念和人才培养模式;有利于促进评价方式改革,改变以考试成绩为唯一标准评价学生的做法,为高等学校招生录取提供重要参考。
26.普通高中学生综合素质评价的主要内容有哪些?
答:综合素质评价主要内容包括思想品德、学业水平、身心健康、艺术素养、劳动与社会实践等方面,主要考察学生爱国情怀、遵纪守法、创新思维、体质达标、审美能力、劳动实践等。
27.通过什么方式记录学生综合素质发展情况?
答:采用写实记录方式,客观记录学生综合素质发展各方面情况。普通高中学校通过宁夏普通高中学生综合素质评价管理平台,为每一名学生建立个人成长电子档案。在教师指导下,学生自主记录个人主要成长经历及突出表现;按照自治区教育厅统一要求,学生在每学期末整理、遴选具有代表性的记录材料形成评价记录表;高中毕业时,根据评价系统原始记录中有代表性的典型材料,生成学生综合素质评价档案;学生学业水平考试成绩、学分和体质健康测试成绩等,由学校、教育行政部门等相关单位统一导入。
28.综合素质档案材料如何应用?
答:普通高中学生综合素质档案材料主要用于两个方面。一是由普通高中学校用于学生教育。普通高中学校利用综合素质档案材料,分析把握学生成长过程,全面优化课程建设,引导学生发现自我、做好自我成长规划,促进学生全面而有个性地成长。二是作为高校招生录取的重要参考。高校按照教育部规定,制定综合素质档案材料的具体使用办法,把评价结果作为招生录取的重要参考。
29.如何确保普通高中学生综合素质档案材料真实可信?
答:一是客观记录。学校和教师要指导学生真实记录集中反映综合素质主要内容的具体活动,收集学生成长过程中典型事实材料,做到有据可查。二是公开透明。用于招生使用的活动记录和事实材料必须于每学期末在学生所在班级、学校公示栏等显著位置公示,公示时间不少于一周;班主任及相关老师要对公示后没有意见和公示后有意见再修改后的材料进行审核并签字。三是强化管理。健全信息确认、公示投诉、申诉复议、记录审核等监督保障制度,确保综合素质评价客观、真实、准确、可信。
四、普通高等学校统一考试
30.全国统一考试科目有哪些?
答:自2025年起,全国统一考试科目为语文、数学、外语(含英语、俄语、日语、法语、德语、西班牙语)3门,不分文理科。
31. 参加普通高等学校统一考试招生录取的考生总成绩是如何组成的?
答:考生总成绩由全国统一考试的语文、数学、外语3门学科成绩和考生选择的3门普通高中学业水平选择性考试学科成绩组成,满分为750分。其中,全国统一考试科目的语文、数学、外语每门满分150分,总分450分;选择性考试每门科目原始成绩满分均为100分,其中,首选科目成绩以原始成绩计入考生总成绩、再选科目成绩以等级转换分数计入考生总成绩(每门满分仍为100分),3门选择性考试科目总分为300分。
32.普通高等学校统一招生考试实施“3+1+2”模式和传统的文理分科有何区别?
答:“3+1+2”的模式和传统的文理分科有着本质上的区别。一是目标导向不同。“3+1+2”的模式既体现了物理、历史学科的基础性作用,突出了高校不同学科专业选才的要求,也更加注重学生的全面发展,提高学生的综合素质。二是选择科目组合不同。“3+1+2”的模式中,学生可根据个人爱好、兴趣、特长和普通高等学校招生要求以及普通高中学校的办学条件,在12种组合中选择,增大了考生的选择面。而传统文理分科仅有2种固定的组合供考生选择。三是考试内容不同。“3+1+2”的模式中,学生参加全国统一考试的语文、数学、外语3门考试时不分文理,所有考生的考试试卷完全一致。而传统文理分科的数学考试科目,试卷的内容和难度则是有区分的。
五、普通高等学校统一招生录取
33.普通高等学校考试招生录取方式有什么变化?
答:自2025年起,普通高等学校招生依据全国统一考试和普通高中学业水平考试成绩、参考综合素质评价进行录取。其中,普通高校将按选考物理、选考历史两个类别分本、专科分列招生计划、分别划线、分别进行投档录取。考生志愿采用“院校专业组”的志愿填报方式。志愿填报及投档的基本单位由“院校”改变为“院校专业组”,实行平行志愿投档录取模式(部分特殊类型招生除外)。
34.普通高等学校考试招生录取志愿设置有什么变化?
答:传统的志愿设置是以一所学校为一个志愿单位,每所学校下可以填若干个专业志愿和是否服从专业调剂志愿。自2025年起,我区普通高等学校招生录取采用“院校专业组”的志愿填报方式,实行平行志愿投档录取。
35.什么是“院校专业组”?
答:“院校专业组”指的是普通高等学校对考生选择性考试科目要求相同专业(类)的组合。一所院校可设置一个或多个“院校专业组”,每个“院校专业组”内可包含数量不等的专业(类)。同一“院校专业组”内各专业(类)对考生的选考科目要求相同,是志愿填报与投档录取的基本单位。
同一高校的不同“院校专业组”之间互无关联,符合填报资格的考生可以填报某所高校的一个“院校专业组”,也可以填报同一所高校的多个不同的“院校专业组”;既可以连续填报同一所高校的不同“院校专业组”,也可以间隔填报同一所高校的不同“院校专业组”。
36. “院校专业组”的投档录取方式有何优势?
答:一是能提高考生志愿满意度。考生根据自己所选的选择性考试科目填报相应的专业组志愿,专业组内可能是一个专业,也可能是多个专业,考生按专业组投档后,符合条件的,可在该专业组内进行专业调剂,提升了考生的兴趣志向和最终所录专业的契合度,真正做到了“学其所好、录其所长”。二是符合高校选拔和培养人才的要求。高校根据专业人才培养对学生学科专业基础的要求以及学校自身办学的需要,设置选择性考试科目要求。按“院校专业组”投档录取,能提高考生选考科目与高校招生专业选考要求的匹配度,使学校招录到有相应学科特长和兴趣的考生,有利于人才培养和学校自身发展。三是能够引领基础教育健康发展。促使高中学校关注学生学习过程中的兴趣特长和专业志向,更多关注学生的综合素质发展,促进学生的个性特长发展。
37.普通高等学校招生专业对选考科目有何要求?
答:高校要结合自身办学定位和专业培养目标,认真研究本校专业人才培养对高中学生学科专业基础的需要,对每个具体专业提出选考科目要求。比如,某高校的某专业要求考生必选“物理”,对其余科目不做要求,则表示考生3门选考科目中只要有“物理”就可报考该专业。如果某高校的某专业要求考生除了“物理”之外,还要选择“地理”,那么考生3门选考科目中就需要同时有“物理”和“地理”,才可以报考该专业。我区将汇总各招生高校提出的选考科目要求后,及时提供考生参考。
38.普通高等学校招生计划如何编制?
答:普通高等学校将严格按照公布的本校拟招生专业的选考科目要求,并根据人才培养要求,按照物理科目组合和历史科目组合两类,分本、专科来分别编制招生计划,对选考科目的要求将明确到每一个招生专业中。如果某一专业既可以按物理科目组合招生,也可以按历史科目组合招生,那么也需要分开编制招生计划。
六、高等职业教育分类考试招生
39.什么是高等职业教育分类考试招生?
答:高等职业教育分类考试招生是高职(专科)院校招生的主要形式,是与普通高等学校考试招生相对分开的一种选拔方式。
40.为什么要实行高等职业教育分类考试招生?
答:《职业教育法》规定:“职业教育是与普通教育具有同等重要地位的教育类型,是国民教育体系和人力资源开发的重要组成部分,是培养多样化人才、传承技术技能、促进就业创业的重要途径”。实施与普通高校考试招生相对分开的高职院校分类考试招生,既是落实国务院深化考试招生制度改革的重要举措,也符合高素质技术技能人才选拔培养规律,同时还为广大考生提供了升学成长发展的多样化选择。
我区将分类考试作为高职院校招生的主渠道,同时保留考生通过参加普通高校统一考试招生进入高职院校学习的通道。也就是说,未被高职院校分类考试招生录取的考生,可以继续参加普通高考,仍有机会被普通高校录取。
41.高等职业教育分类考试招生与普通高等学校考试招生有什么区别?
答:二者的区别主要表现在两个方面。一是考试时间不同。高等职业教育分类考试招生主要安排在春季进行,普通高等学校考试招生安排在夏季进行。二是考试方式不同。高等职业教育分类考试招生实行“文化素质+职业技能”的评价录取方式。普通高等学校考试招生则主要考查学生的文化素质,考试科目除了全国统一考试的语文、数学、外语科目外,还有3门选择性考试科目。
42.高职院校为什么要实行“文化素质+职业技能”的评价录取方式?
答:高职院校是培养高素质技术技能人才的主要阵地,高职院校人才选拔更注重考察学生职业发展所需要的科学文化与专业知识、技术技能等职业综合素质。高职院校分类考试实行“文化素质+职业技能”的评价录取方式,既符合职业教育发展规律,也有利于应用型、技能型人才选拔和培养,还有利于推进现代职业教育人才培养模式转变,形成鲜明的职业教育类型特色。
七、普通高中教育教学
43.为什么要实施选课走班?
答:普通高中实施选课走班教学是推动课程改革、促进人才培养的必然要求,是适应高考综合改革的举措之一,是一项旨在尊重学生个性差异、扩大学生学习自主选择权、满足不同潜质学生学习需要的重要举措,是因材施教、促进学生全面而有个性发展、提高教育教学质量的教学方式。
44.如何做好选课走班教学工作?
答:一是结合实际。统筹考虑办学条件、师资队伍、学生需求、课程特色等要素,加强教学资源配置和基础条件保障,合理设计选课走班方案,努力为学生提供多种科目组合的选择,充分体现学校办学和育人特色。二是规范实施。科学合理规划安排各类课程,加强必修课程和选择性必修课程教学,规范选修课程教学,推动教学管理模式和教学方式改革,建立健全选课走班管理机制,加强信息技术支撑,切实提高课程实施水平。三是统筹推进。选课走班与新课程实施、新教材使用、学业水平考试、综合素质评价、学生发展指导等紧密结合、协同推进,与普通高中育人方式改革和高考综合改革有机衔接、统筹实施。
45.为什么要做好学生发展指导?
答:高中阶段是学生健康发展、个性形成的关键时期,也是学生选择未来人生发展方向的关键时期。加强学生发展指导工作是落实立德树人根本任务、构建中国特色人才培养体系的必然要求,是适应考试招生制度改革的必由之路,是促进学生全面发展和终身发展的重要举措。做好学生发展指导工作有利于促进学生全面认识自我、学会选择、明确未来发展方向,实现全面而有个性的发展,有利于推动全面实施素质教育,提高普通高中综合育人水平,实现多样化有特色发展。
46.普通高中学生发展指导的主要内容是什么?
答:普通高中学生发展指导主要包括生活指导、学业指导、生涯指导。一是生活指导,主要包括理想信念、自我认知、饮食健康、文明礼仪、情绪调适、人际关系等。二是学业指导,主要包括学习观、学习方法、选课、考试等。三是生涯指导,主要包括升学指导、职业定向和生涯规划等。
47.如何做好学生发展指导?
答:一是开足发展指导课程。学校建立学生发展指导制度,聚焦学生发展指导的热点问题,加强课程资源包建设,逐步构建科学适切、内涵丰富的学生发展指导课程体系;加强实践教学,整合校内校外教育资源开发学生发展指导类实践课程,积累实践经验。二是推进协同育人形成合力。学校加快建立以专职教师为骨干,班主任、学科教师共同参与的学生发展指导教师队伍;充分发挥党组织、共青团、学生会在学生发展指导工作中的作用,形成合力;积极拓展校外渠道,组织开展丰富多样的职业体验活动和社会实践活动,增强学生的职业认知体验。三是创新学生发展指导教育活动形式。通过举办专题讲座、情境模拟、案例探讨等方式,增强学生自我规划的实践与应用能力;注重利用家委会、高校、科研机构、企业等各种社会资源,构建学校、家庭、社会协同指导机制;积极探索普通高中与高校联合指导有效途径。四是科学测量评价。利用宁夏普通高中学生综合素质评价管理平台指导学生建立成长写实记录;发挥好心理辅导室作用,帮助学生解决学业、生活和生涯规划中遇到的实际问题和思想困惑。
八、改革实施条件保障
48.如何确保考试招生公平公正?
答:我区将继续深入实施招生“阳光工程”,加强考试安全和诚信制度建设,完善学校招生章程制定和公布制度,强化招生政策、招生计划、实施过程和录取结果等信息公开。建立责任追究制度,严肃查处考试招生中存在的违规行为,及时公布处理结果。进一步加强行政管理,引导学校健全自律机制,充分发挥社会监督作用,共同维护考试招生秩序,保证公平公正。
49.如何加强高考综合改革的基础条件保障?
答:高考综合改革是一项系统工程,涉及经费保障、基础设施建设、人员编制、宣传引导、安全保密等方方面面。自治区党委政府坚持从政治的、全局的高度,深入谋划、周密部署、高位推进高考综合改革,成立了由自治区党委书记和自治区主席担任组长的高考综合改革工作领导小组,研究审议重大事项,协调解决重大问题,部署推进重大任务,稳步推进高考综合改革。
《实施方案》分别从加强组织领导、加强条件保障、加强监督管理、加强宣传引导等方面提出了明确要求,特别是提出各市、县(区)和各有关部门要加强统筹协调,进一步加大普通高中教育经费投入,加大编制统筹力度,加强招生考试机构建设,为高考综合改革提供强有力的条件保障。
九、总结
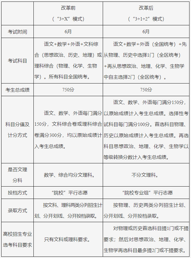
50.改革前后高考政策主要有哪些变化?
答:新高考与改革前相比,在考试和录取方面主要有以下方面的变化:






