
兰州安宁区2022年幼儿园招生方案
为切实保障适龄儿童接受学前教育的权利,促进学前教育发展,规范幼儿园招生行为,依据《幼儿园工作规程》、《幼儿园管理条例》和市教育局《关于规范全市幼儿园招生工作的通知》,结合全区实际,特制定本方案。
一、基本原则
(一)属地管理原则
根据学前教育管理体制和我区学前教育实际情况,各级各类幼儿园招生工作在区教育局的领导下,各幼儿园结合园址、办园性质和规模组织招生工作。
(二)相对就近原则
根据适龄幼儿人数、幼儿园分布、办园性质、办园规模,按照“相对就近”的原则招生。全区划分为十里店街道片区、培黎片区、西路片区、孔家崖片区、银滩路片区、刘家堡片区、安宁堡片区、沙井驿片区、九合镇片区、忠和镇片区,各区域优先安排户籍(与法定监护人在一起)与实际居住地一致的适龄幼儿入园(托),学位富足的托幼机构可解决临近周边社区的幼儿入园(托),小区配套托幼机构优先招收本小区业主适龄子女入园(托)。
(三)公益普惠原则
各公益普惠性托幼机构要在满足本地户籍适龄幼儿入园需求的基础上,尽力解决符合条件的随迁子女入园需求,照顾贫困家庭子女入园需求,有条件的幼儿园要接收并为具有接受普通教育能力的残障适龄幼儿,提供融合教育。
(四) 免试入园原则
坚持依法招生、免试入园的原则。各类托幼机构不得对入园(托)幼儿进行任何形式的测试和变相测试,幼儿入园(托)除进行健康体检外,不得以任何形式进行入园(托)编班测试。
(五) 阳光招生原则
各类托幼机构坚持公平公正、阳光招生原则。主动向社会公开招生信息,包括具体的招生时间、招生计划、招生办法、招生程序、录取名单等,充分接受社会监督,增强招生工作的透明度,彰显招生改革的公信度,招生过程邀请相关人员全程参与,切实加强招生监督监管,规范招生行为。保障招生机会公平、程序公开、结果公正,努力打造招生工作的良好形象。
二、招生办法
(一)招生对象及时间
1.招生对象
当年8月31日前满3周岁的幼儿。
(1)公办幼儿园及普惠性民办幼儿园招生时家长需提供以下基本材料:
本市户籍幼儿:户籍簿、法定监护人在辖区内房产证明;
非本市户籍幼儿:户籍簿、辖区内居住证。
(2)企、事业单位举办的幼儿园,除招收本系统工作人员的子女外,应当积极创造条件向社会开放,招收附近居民子女入园及随迁子女入园需求。
(3)民办托幼机构自主招生,招生范围、招生计划等事项报区教育局核准备案。
2.招生时间
全区幼儿园招生时间统一安排在7月1日-7月10日
(二)招生程序
1.制定招生方案(6月30日前)
区教育局通过网站、微信公众号、报纸等渠道,向社会公开本区幼儿园招生信息及各幼儿园的基本情况(包括幼儿园名称、地址、办园性质、园所类别、报名时间、咨询电话等)。各类托幼机构结合办园规模和招生计划制定本年度招生方案和预案,并向教育局备案审核。
2. 发布招生方案和公告(7月2日之前)
各托幼机构面向社会发布招生公告,明确招生计划、招生时间、招生条件、招生流程、收费标准、招生电话等,方便家长了解招生信息,提前准备相关资料。
3.报名录取(7月10日之前)
(1)报名。各园根据实际情况,可采取网上、现场等多种方式灵活报名。不能采取“先到先得”的方法,应以公布的入园条件为准,凡在幼儿园公布的招生时段报名,都不存在先后顺序,杜绝排队、占坑现象。
(2)录取。各园采取公平公正的方式进行录取,确定入园幼儿后,应及时公布录取结果。幼儿入园除进行体格检查外,严禁任何形式的考试或测查。
3.新生入园
幼儿入园前应到规定的机构进行入园体检,报到时提交相关材料。各幼儿园要按照国家规定标准编班并控制班额。各幼儿园要建立和完善幼儿信息管理档案,及时做好入园幼儿信息系统数据的录入和更新。
(三)照顾政策
根据《兰州市军人子女教育优待实施细则》《兰州市急需紧缺人才引进实施办法》等相关文件,各园需对军人子女、紧缺人才子女、全国劳模及对兰州市经济发展做出重要贡献人员的子女等给予适当照顾。
三、工作要求
(一)加强组织领导
幼儿园招生工作涉及面广,各幼儿园要高度重视,加强组织领导,明确责任分工,严肃工作纪律,努力做到“幼有所育”。要加强统筹协调,充分挖掘潜力,精心组织实施,确保幼儿园招生工作规范、稳定、有序进行。
(二)明确职责任务
幼儿园要提前做好适龄儿童摸底调查,制定招生方案,要做好咨询、报名、录取等各项工作。
(三)强化招生监管
严禁各幼儿园违规招生、虚假招生宣传等行为;招生不得与赞助费、特色班或实验班挂钩;未经批准,不得擅自提前招生;凡未经审批注册的学前服务机构,一律不得招生。
注意事项
根据兰州市物价局、财政局、教育局印发的《兰州市幼儿园收费管理实施细则》规定:学前教育属于非义务教育,依据国家和甘肃省有关规定幼儿园可向入园幼儿收取保育教育费;幼儿园除收取保育教育费及伙食费、体检费、卧具费三项服务性收费、代收费外,不得再向幼儿家长收取其他费用。
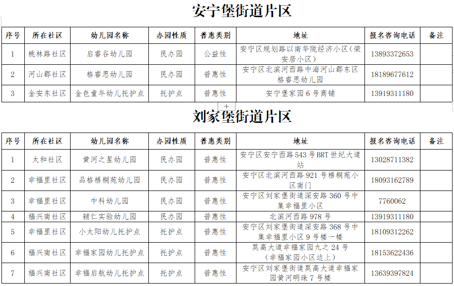
安宁辖区各托幼机构分布信息表





