
2022年无为市以主城区范围实行网上报名,申报就读无为市公办初中一年级的学生都要在网上进行报名。
一、小升初报名时间
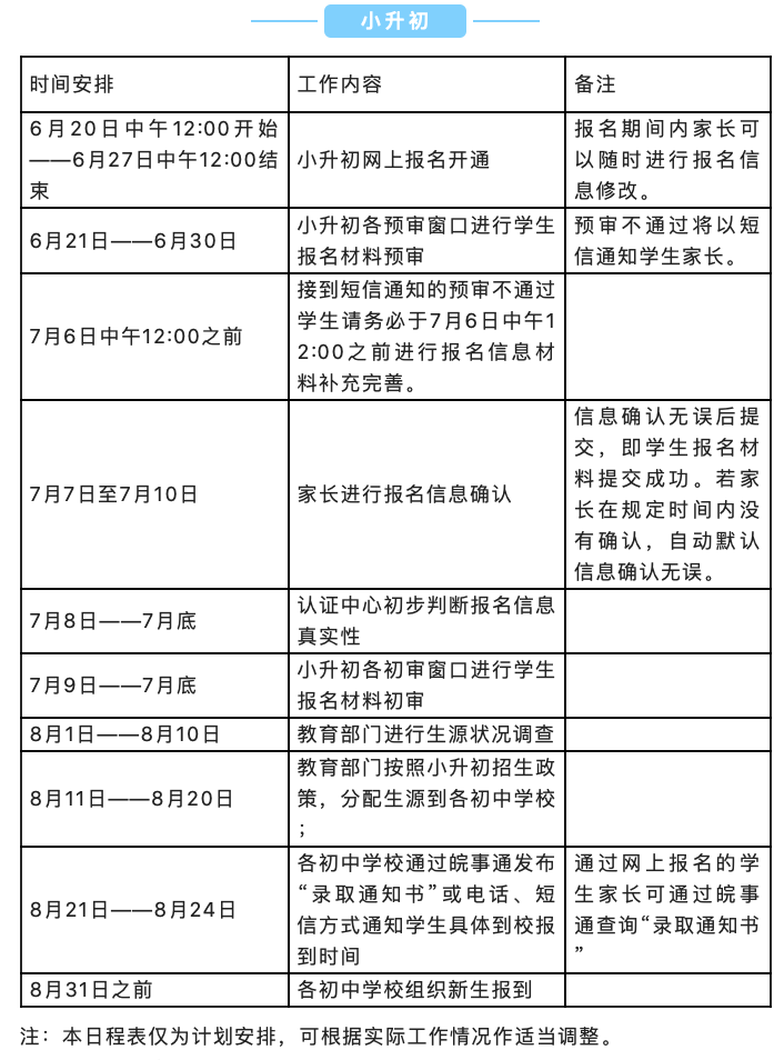
无为市:6月20日中午12:00开始—6月27日中午12:00结束。
二、小升初招生对象
初中阶段为小学毕业的本市户籍的学生、外来人员随迁子女。
三、小升初网上报名流程
若申报就读我市规定范围内的初中学校,请提前在“皖事通”(手机APP)或安徽政务服务网芜湖分厅进行注册和个人实名认证,认证后才能登录皖事通或芜湖智慧教育应用平台“小升初报名”服务事项进行网上报名。报名时,家长务必对各栏目信息认真填报、仔细核对,确保所填报的信息准确无误,以免影响学生就读学校分配结果。
小升初报名渠道:皖事通手机APP或芜湖智慧教育应用平台
四、报名日程安排






