2022宿迁普通话考试报名指南 2022宿迁普通话考试报名指南在哪里

教育百科2022-09-30 12:32:25未知

2022宿迁普通话考试报名指南 2022宿迁普通话考试报名指南在哪里

  报名入口:江苏政务服务网江苏省教育厅旗舰店

  报名费用:50元

  报名时间:报名当天上午9点,报满即止

  2022年6月至9月宿迁社会考生普通话水平测试计划:

  操作流程:

  1、实名注册并登录江苏政务服务网,搜索“普通话水平测试”或点击进入省教育厅旗舰店在线报名。

  2、阅读报名提醒,点击我要报名填写报名资料。

  3、选择所在地区后选择考点;

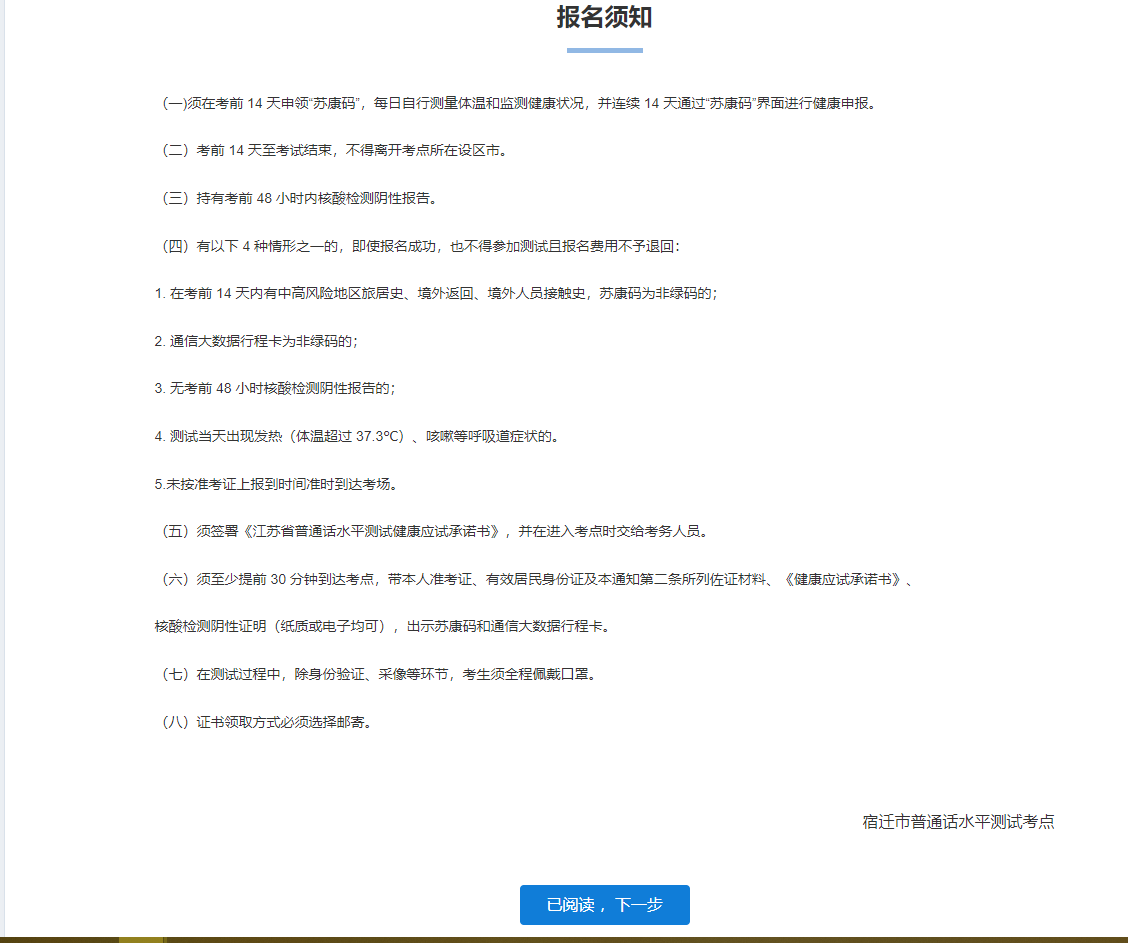
  4、阅读报名须知后填写报名信息;

  5、提交报名信息并进行手机验证和缴费;

  6、报名完成。

本文标签: 教育厅  江苏  服务网  在线  旗舰店  

相关推荐

猜你喜欢

大家正在看