
为了落实南京市教育局《关于做好2022年义务教育招生入学工作的通知》(宁教﹝2022﹞4号)要求,满足雨花台区符合政策的进城务工人员随迁子女入学需求,现将2022年雨花台区进城务工人员随迁子女小学报名登记及相关工作通知如下:
一、登记时间
2022年7月9日—7月10日。上午8:30-11:30,下午13:30-16:30。
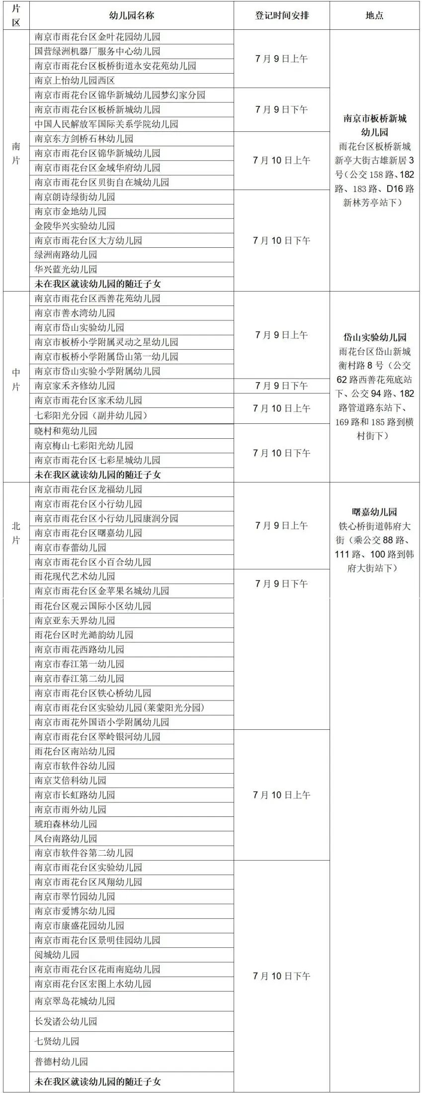
二、登记地点与具体时间安排

三、登记对象和所需材料
进城务工人员随迁子女申请在雨花台区公办小学就读,其法定监护人应具有我区合法稳定住所、合法稳定职业。登记时需提供以下材料原件及复印件:
1.家庭户口簿和随迁子女法定监护人身份证。
2.符合雨花台区随迁子女入学要求的随迁子女法定监护人居住证。
3.随迁子女法定监护人相对稳定工作证明。需提供与用工单位签订的劳动合同及个人在宁缴纳社会保险凭证,或经工商部门颁发的在宁有效营业执照。
四、办理流程
1.严格按照上表安排,对应幼儿园毕业的儿童监护人在指定时间、地点登记。
2.审核时,需提供相关证明材料原件。
3.符合条件者填写登记表,并提交相关材料复印件。
五、接收办法
1.符合进城务工人员随迁子女入学条件的由区教育局统筹安排公办小学入学。
2.不符合上述条件的随迁子女,根据《中华人民共和国义务教育法》第十二条第一款、第二款,接受义务教育的责任单位应为其户籍所在地政府,孩子年满6周岁,其父母应该及时送孩子到户籍所在地接受义务教育。
六、特别提醒
1.因疫情防控需要,请家长务必关注报名登记时间、地点和相关要求,非指定时段、指定幼儿园毕业生不予办理。
2.2022年秋季学期力行小学一年级停止招生。符合力行小学去年报名条件的随迁子女,将安排公办小学入学。7月9日—7月10日随迁子女一年级报名登记期间,力行小学开设窗口接待政策咨询。(力行小学地址:雨花台区周村街11号;政策咨询电话:86797202-8013)
3.报名登记时,由一位家长(监护人)带齐相关资料到指定地点办理,不用带孩子。
4.报名登记时,需提供登记所需材料的原件和复印件。对提供的社会保险证明与工商营业执照会进行现场上网审验,居住证将由区公安分局审验后认定。若随迁子女在报名登记时提供与事实不符的材料,将不予接纳。
5.请办理登记的家长全程佩戴口罩,扫码入场,主动出示健康码、行程卡,配合进行体温测量,不聚集,按要求排队。
未尽事宜,请与雨花台区教育局普教科联系,电话:52883595,52883584。
雨花台区教育局
2022年6月28日





