
安溪县中考交通管制
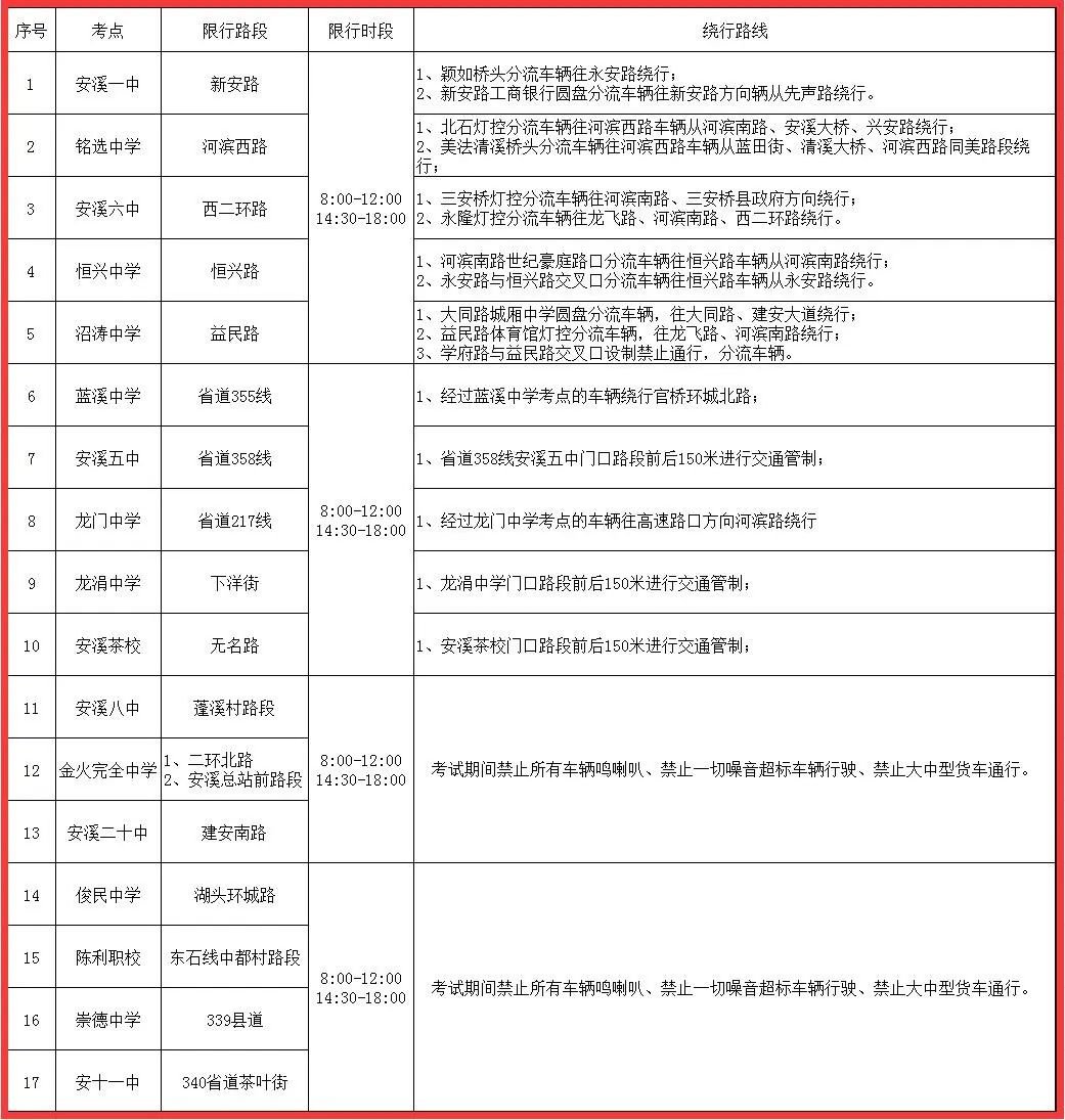
一、交通管控区域

二、考试时间

三、天气预报

气象部门预测:中考期间以阴云天气为主,总体天气晴热,气温在 25℃~35℃之间,其中25日当天或有小雨。
四、注意事项
(一)考生家长
1、提前熟悉,主动检查。提前选择并熟悉线路,出发前检查相关证件是否携带,并根据天气和实际路况,预留足够时间,以防路上遇到特殊情况。
2、服从指挥,即停即走。开车进入考点路段,请服从现场交警指挥,做到“即停、即下、即走”,按指定地点停车,不得阻碍通行。建议将车停在车位后,伴随考生一同步行前往考场,有利于舒缓考生情绪。
3、意外求助,通讯畅通。一旦遇到交通事故或其他意外情况,请立即拨打110报警或向周边执勤民警求助,停留在便于识别的地点,保持通讯畅通,以便获得最佳的求助效果。
4、乘车合规,戴好头盔。选择正规营运站点和车辆,切勿乘坐非法营运车辆,拒绝乘坐超员、无牌车辆;驾乘汽车时请系好安全带,骑乘摩托车、电动自行车请佩戴安全头盔。
5、杜绝路怒,欲速不达。不因匆忙而超速、超员、强超强会、闯红灯,杜绝“路怒”焦躁情绪,避免给考生带来不良影响和负担。
6、学习防护知识,做好个人防护。考生与家长做好个人卫生防护,戴好口罩,尽量避免人员聚集地,每日自觉进行体温测量与记录,做好健康状况监测。
(二)社会车辆
1、错峰绕行,尽量让行。尽量减少驾车出行,提前了解中考交通出行资讯,避开考点路段,错峰开考时段,为中考直通车让行。
2、遵守交规,减速禁鸣。驾车途经考点周边路段,请记住“遵交规、降车速、不抢行、禁鸣笛”,避免驻车停留围观。
3、事故快处,避免拥堵。一旦发生仅车损交通事故,请依法选择快处快赔,快速撤离现场,避免引发道路拥堵。





