
2022年中山烟洲中学招生简章
一、总则
根据《中山市教育和体育局关于印发〈中山市 2022年高中阶段学校考试招生工作方案〉的通知》(中教体通〔2022)84号)文件为原则和依据,严格按照文件要求,公平、公正、公开做好2022年招生录取工作。
二、学校基本概况
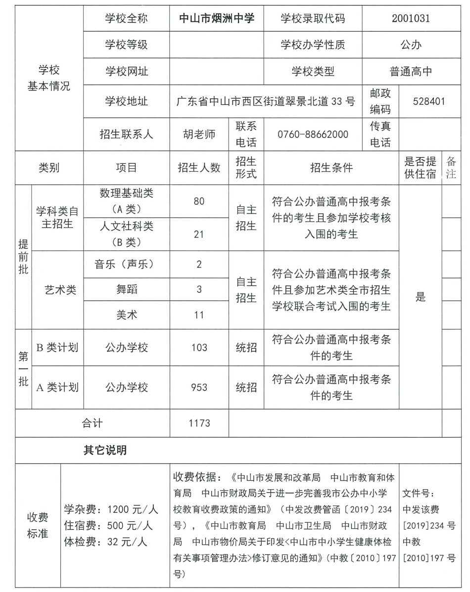
(一)学校名称:中山市烟洲中学
(二)招生代码: 2001031
(三)学校类型:普通高中
(四)办学性质:公办
(五)学校等级:
(六)办学历史和战略目标:
中山市烟洲中学,是中山市教育和体育局积极响应市委市政府“推动高中教育优质特色发展,提升高中教育质量和拔尖创新人才培养水平,培育一批省内领先的优质特色品牌高中”的号召,切实回应市民对于优质、特色、多元高中学位的关注和需求,在西区核心地段新建的一所中山市直属公办高中。
烟洲中学以“以人为本,尊重教育”为办学理念,以创建“省内一流、国际知名”的“百年名校”为办学目标,是一所有精神高度、历史厚度、人文温度、创新力度的现代化、高起点、高标准、高科技的优质高中。
(七)办学特色:
“烟洲中学”源自于始建1873年的烟洲书院。烟洲人杰地灵,英才辈出,近现代以来就涌现出了航天专家黄焕章、数学家黄垣章、书画家黄绍昌、书法家黄苗子、著名报人黄冷观等几十名专家学者。根植西区,烟洲中学康续百年文脉。
“纪”往开来,名家掌舵。原中山纪念中学党委委员、副校长,南粤优秀教师、省骨干教师周建刚作为创校校长掌舵烟中,来自纪中等名校的学科带头人和业务骨干引航烟中。中山市政府创办烟洲中学,不仅在师资配备上深谋远虑,竭尽所能,而且在基础设施设备上投入巨资,各类场馆、科学实验室堪称国内一流。烟中腾飞,指日可待。
人才储备,多元培养。科技打破生存局限,教育打破认识壁垒。烟洲中学重视对学生内在潜能的开发,以多元化方式培养人才,切实帮助学生突破认知“边界”,提升学生在视野、思维、经验、学识等方面持续不断的成长力,让学生看到未来发展的无限可能。加快培育一大批具备科技创新潜质的青少年群体,为科技强国夯实人才基础。
健康体魄,健全人格。无体艺,不烟中。人才储备,定要先野蛮其体魄,方能强壮其精神。烟洲中学“以人为本,尊重教育”,切实关注学生的身心发展健康。体艺特色课程,是提升学生体能,打造健康体魄,更是对学生自强不息、百折不挠、战胜自我、超越自我的竞争精神的培养。烟中人,要懂艺术,有格调,爱生活,悦纳自我,成就自我。
家国情怀,心系人民。能力的培养,离不开精神的培育。越是栋梁之才,越是扎根于滋养其成长的土地。精神榜样烟洲古已有之,无论是国难当头的挺身而出,还是国家发展的科研助力,亦或是文化传承的拳拳赤子心。心有所系,一腔报国情,才肯埋头与无畏。躬身入局,你若志存高远,烟中助你顶天立地。
学校地址(邮政编码):
广东省中山市西区街道翠景北道33号(528401)
学校网址:
中山市烟洲中学微信公众号
三、组织机构
(一)招生前期工作小组职责:
1.负责制定招生工作方案和有关规章制度,严格遵守招生法律法规,推进招生阳光工程。
2.负责确定招生项目及招生计划人数,做好向社会发布及对外咨询服务工作。
3.负责制定各项目的招生章程和编印招生考试秩序册,严密组织实施自主招生工作及考试工作人员的选派工作。
4.负责制定招生录取工作方案,组织实施招生录取工作,做好录取信息网上发布、信访接待等工作。
(二)纪检小组工作职责
督查考试、录取工作中的违反纪律徇私舞弊事件,确保录取工作公开、公正、公平。
(三)招生工作宣传组职责
负责通过各种渠道面向社会对外宣传,并负责招生政策答疑。
(四)录取注册工作组职责
负责招生录取与注册的资料审核等各项具体工作。
(五)后勤工作组职责
负责招生、录取、注册过程中各项后勤物资的准备,疫情防控,校园安全等。
四、招生计划

五、录取规则
各类计划录取规则及录取要求:根据《中山市教育和体育局关于印发〈中山市 2022年高中阶段学校考试招生工作方案〉的通知》(中教体通〔2022〕84号)文件执行。
(一)学科类自主招生录取规则
按照《关于做好中山市普通高中学科类自主招生工作的通知》(中教体通〔2022〕88号)及《中山市烟洲中学2022年学科类自主招生方案》执行。
(二)艺术类招生录取规则
按照《中山市教育和体育局关于做2022年全市普通高中艺术类招生工作的通知》(中教体通〔2022〕91号)及《中山市烟洲中学2022年艺术特长生招生方案》执行。
(三)第一批录取规则
根据《中山市教育和体育局关于印发〈中山市2022年高中阶段学校考试招生工作方案〉的通知》(中教体通〔202284号)文件执行。
六、收费和助学
根据中发改费管函[2019]234号《中山市发展和改革局中山市教育和体育局中山市财政局关于进一步完善我市公办中小学校教育收费政策的通知》
学杂费:1200元/学期
住宿费:500元/学期
体检费:32元/学年
助学措施:
1、国家资助:普通高中国家助学金、建档立卡家庭经济困难学生免学费、普通高中残疾学生免学费、非建档立卡家庭经济困难学生免学费;
2、中山市资助:中山市“上学易”助学、“爱兰基金”助学、“大学通”助学。
七、附则
凡被我校录取的新生,持录取通知书或根据学校官网(学校微信公众号)公布名单,准备好相关资料到校注册。注册时,需提供纸质档案资料、随迁材料、户口本、身份证等资料以备审核。在规定时间内未报到注册的考生,将注销录取资格,请务必按时报到。
(一)新生入学注册时间日期:
市教育体育局统一安排注册时间,中山市烟洲中学微信公众号同步公布。
时间:8:30—17: 00
地点:广东省中山市西区街道翠景北道33号中山市烟洲中学。
(二)新生入学注册要求
1.按时扫描《中山市烟洲中学新生预注册二维码》,自动完成预注册的各项填报信息。
2.现场注册需带材料(注册凭证):
(1)录取通知书;
(2)学生身份证原件、户口簿原件;
(3)随迁子女按照教体局下发随迁子女注意事项文件标准审查。
3.缴费
按上级文件精神和学校要求,按时足额完成缴费。
4.床上用品现场自愿选购。复查并及时向考生反馈复查结果,全权负责处理解决考试过程中发生的争议事宜并形成仲裁决议,及时妥善地处理好考试现场师生反映的问题。
5.认真阅读并填写安全责任书和承诺书。
6.填写异常体质调查表。
(三)新生报到注册时资格审核要求
新生报到注册时,我校将成立资格审核工作小组对新生进行资格审核。由教务处行政担任组长,年级主任担任副组长,学籍管理员和班主任对学生户口簿、身份证、随迁材料和纸质档案逐一审核,发现档案材料不齐等问题时,按照程序向教体局汇报并按程序处理。
(四)招生监督保障机制
学校成立考试成绩仲裁组,遇有考生对成绩有异议时,复查并及时向考生反馈复查结果,全权负责处理解决考试过程中发生的争议事宜并形成仲裁决议,及时妥善地处理好考试现场师生反映的问题。
招生咨询电话:0760-88662000
招生监督电话:0760-88610666
联系人:杨老师
本简章由中山市烟洲中学负责解释。本简章涉及政策与中山市教育和体育局文件不一致时,以中山市教育和体育局文件为准。
中山市烟洲中学
2022年6月16日





