
宁乡市2022年义务教育阶段学校招生工作实施方案
为进一步深化基础教育改革,推进义务教育优质均衡发展,规范办学行为,维护教育公平,着力缓解大班额,根据《教育部办公厅〈关于进一步做好普通中小学招生入学工作的通知〉》(教基厅〔2022〕1号)《湖南省教育厅〈关于进一步加强普通中小学招生入学管理工作的实施意见〉》(湘教发〔2021〕16号)《长沙市人民政府办公厅〈关于进一步加强普通中小学招生入学管理工作的通知〉》(长政办发〔2022〕21号)和《宁乡市人民政府办公室〈关于进一步加强普通中小学招生入学管理工作的意见〉》(宁政办发〔2022〕7号)等文件精神,结合我市实际情况,制定2022年义务教育阶段学校招生工作实施方案。
一、指导思想
以办人民满意教育为宗旨,认真贯彻落实《义务教育法》和全国教育大会精神,确保义务教育免试就近入学政策全覆盖,不断推进我市基础教育高质量发展。
二、工作原则
(一)坚持统筹管理。落实《中华人民共和国义务教育法》关于义务教育实行“县级人民政府为主管理的体制”的规定,招生工作在市招生工作领导小组的领导下,市教育局负责组织实施,相关职能部门协调配合,乡镇(街道)落实属地管理责任,乡镇(街道)基地学校与学校配合教育局组织实施。
(二)坚持免试入学。严格执行义务教育适龄儿童(少年)免试入学规定,保障所有符合条件的适龄儿童(少年)均有一个学位。义务教育学校均不得以笔试、面试、面谈、评测等任何名义任何形式挑选义务教育阶段学生,严禁以各类考试、竞赛、培训成绩或证书证明等作为招生依据。
(三)坚持就近入学。公办学校依据适龄儿童(少年)人数,遵循入学划片历史沿革,结合学校分布、学校规模、交通状况、新建小区、街道和人口变动等因素,科学制定各校招生计划和服务范围,实行按户籍房产划片入学。学位紧张的学校合理分流到相对就近学校入学。城区突破街道界限,部分学位富余学校适当跨街道调整学区,方便学生就近入学。
(四)坚持公民同招。市教育局对所有公民办义务教育学校招生入学实行统一管理、同步报名、同步取录、同步注册学籍。任何公办民办学校不得提前选拔生源。
(五)坚持公平公正。把公平公正作为招生入学工作的基本价值取向,着力完善制度体系,健全体制机制,严格规范管理,切实维护学生合法权益,保障招生入学机会公平、程序公开、结果公正。
三、工作程序
1.网上报名。6月25—30日在“智慧宁乡APP入学报名系统”进行网上报名。其他乡镇小学初中于6月28日到域内学校直接报名,各招生学校不得提前或推迟招生。
2.补充报名。8月12—13日没有及时报名的新生补充网上报名,报名需要更改的在网上重新申报,同时分街道协助网上报名。
3.招生初审。8月15—19日组织相关人员对入学资格网上审核与现场调查审核。
4.招生复审。8月20—23日组织相关人员对初审名单进行复审。
5.公示结果。8月26日公示取录名单。
6.报名注册。8月28—29日普教科将取录名单匹配到学籍系统,学校根据学籍注册名单办理报名入学。
四、招生办法
(一)保障适龄儿童入学
凡年满六周岁儿童依法注册入学。城区、经开区及高新区入学年龄截止在2016年8月31日前出生,农村学位富余学校和民办小学可根据学位情况适当放宽至2016年12月31日前,残疾学生可适当延迟。
(二)按照学区划片招生
乡镇(街道)所属各公办小学按划定的学区招生,百灵鸟小学为政府委托承担小学义务教育的学校,主要招收白马桥和玉潭的进城务工人员随迁子女。城区、园区部分学校突破街道界限招生,学位富余的学校可以接收相对就近的其他区域的学生跨街道跨学区入学就读。如玉潭街道玉潭中小招生片区新生可跨区域到城郊街道向前小学就读;历经铺街道恒大实小招生片区新生可跨区域到玉潭街道南郊小学就读;城郊街道城郊中小招生片区新生可跨区域到玉潭街道振兴小学、经开区南雅蓝月谷学校和明德蓝月谷学校就读;白马桥街道金龙小学招生片区内的白马社区袁家组、公平组、向家组、黄金组、四合组和白龙社区新生可跨区域到玉潭街道玉兴小学就读。
乡镇(街道)域内公办小学的毕业生根据划定学区直升对应初中。实验中学招收万寿山小学(候旨亭社区户籍的)毕业生与白马桥街道、玉潭街道的进城务工人员随迁子女。百灵鸟小学毕业生,有户口或房产的可到相应街道报名入学,其余的微机派位到白马桥中学、滨江中学、实验中学、长郡沩东中学等城区学校。
(三)按照生源排序招生。小学新生根据适龄儿童(少年)户籍和家庭住房情况,依据“房户一致”优先原则,在划定学区内按下列生源排序注册入学。跨区域入学城区初中的,必须符合下列生源排序相关条件。城区个别学校由于生源增长导致容量不够,不能完全接纳本学校符合入学条件的适龄儿童(少年),由宁乡市招生工作领导小组按照生源排序和相对就近的原则微机派位跨街道统筹安排。
1.有户有房。适龄儿童本人、父母、祖(外祖)父母或其他法定监护人有宁乡城区户籍和房产,可以以房屋产权证或户口所在地为依据入学。房屋产权证是指房屋所有权证,持有者是适龄儿童本人、父母、祖(外祖)父母或其他法定监护人。房屋产权证暂未办妥,以房屋预告登记证为依据。
2.有户无房(第一类)。适龄儿童本人、父母或其他法定监护人户籍一直属于宁乡城区,其父母在宁乡工作但无房产,依据户口所在社区入学。
3.有房无户。适龄儿童本人、父母、祖(外祖)父母或其他法定监护人在宁乡城区购买住房,但户籍没有迁入房产所在地,以房屋产权证或房屋预告登记证为依据入学。
4.有户无房(第二类)。适龄儿童本人、父母或其他法定监护人户籍新迁入宁乡城区,父母或其他法定监护人在宁乡城区就业但无房产,按照户口所在社区微机派位到相对就近学位富余学校入学。
5.无户无房。父母或其他法定监护人在宁乡城区经商务工且持续合法居住一年以上,提交父母或其他法定监护人身份证、小孩和父母或其他法定监护人户口簿、本市职工基本养老保险证明等相关材料,按照经商务工所在地与实际租住地微机派位到相对就近学位富余学校入学。
城区入学的购房手续、产权证或不动产产籍卡必须在2022年5月31日以前办理,产权性质必须为住宅, 其中凭祖辈房产入学的,必须父(母)辈(在城区无房)系独生子女且祖孙三代户籍在同一户主名下。新迁户口必须在2022年5月31日以前办理。职工基本养老保险证明必须参保截至2022年6月底满一年以上。
(四)提供必要报名材料。入学报名按照“材料非必要不提供、信息非必要不采集”的原则,报名时上传必要证明材料。
小学新生:入读公办小学提供:①父母(或其他法定监护人)身份证;②儿童本人及父母(或其他法定监护人)户口簿;③有房类提供房产所有权证(或不动产权证、商品房备案合同、不动产登记信息证明、产权信息证明等),祖父(母)房产者提供祖父(母)户口簿及父(母)辈独生子女证明。无房无户类提供经商务工证明、租房合同与宁乡市职工基本养老保险证明(居住和参保截至2022年6月底满一年以上)。入读民办小学提供身份证、户口簿。
初中新生:入读公办初中提供:①父母(或其他法定监护人)身份证;②儿童本人及父母(或其他法定监护人)户口簿;③有房类提供房产所有权证(或不动产权证、商品房备案合同、不动产登记信息证明、产权信息证明等),祖父(母)房产者提供祖父(母)户口簿及父(母)辈独生子女证明。无房无户类提供经商务工证明、租房合同与宁乡市职工基本养老保险证明(居住和参保截至2022年6月底满一年以上);④学生成长手册。入读民办初中提供身份证、户口簿、学生成长手册。
(五)公民同招,超员摇号。民办义务教育学校招生根据《义务教育法》免试入学要求,按照“谁审批、谁管理”原则,由市教育局统筹核定办学规模和招生计划,与公办义务教育学校同步招生,同步网上报名,同步教育局审核,同步公布取录名单,若报名人数超过招生计划,报名学生全部参加摇号取录,未取录学生派位到相对就近的公办学校。招生要充分尊重家长和学生意愿,不得以任何欺骗和强制手段招揽生源,不得违规签订协议,不得以任何理由收取报名费,严禁提前收取学生学费,严禁以高额物质奖励、虚假宣传等不正当手段招揽生源,严禁任何学校收取或变相收取与入学挂钩的“捐资助学款”,不得招收已被其他学校取录的学生。
(六)保障特殊群体子女入学。
1.进城务工人员随迁子女入学
根据省、市关于对来宁乡市务工人员随迁子女入学精神,妥善解决随迁子女入学问题,切实保障随迁子女平等接受义务教育,父母在城区合法经商务工的,提供工商营业执照(或务工证明)、租房合同、本市职工基本养老保险证明(截至2022年6月底满一年以上)、法定监护人的户口簿、身份证,按照生源排序的无房无户类落实。
2.残疾儿童入学
把党和政府对“三类”残疾适龄儿童的关爱落实到行动中,凡符合就近入学原则的儿童,经家长申请,应接收他们到学校随班就读,不得借故拒收。虎山特教学校为我市公办特教学校,招收适量智障、视障和聋哑儿童就学。其他残疾适龄儿童通过送教上门方式确保如期完成义务教育阶段学业。
3.优抚对象子女入学
(1)符合优待政策的军人子女(含现役军人子女、烈士子女、因公牺牲和病故军人的子女)按《长沙市军人子女教育优待实施细则》(政联〔2021〕1号)执行。
(2)高层次人才子女按照《中共长沙市委长沙市人民政府关于印发〈长沙市建设创新创业人才高地的若干措施〉的通知》(长发〔2017〕10 号)执行。
(3)长沙人才绿卡持有人子女按《长沙人才绿卡管理服务办法(试行)》(长人才发〔2017〕8号)执行。
(4)“企业家绿卡”持有人子女入学按《宁乡市“亿元企业俱乐部”企业家绿卡实施办法》执行。
(5)棚户区改造及基础设施建设项目的被征收人自货币补偿协议签订之日起2年内,被征收人子女可凭征拆办备案的征收货币补偿协议,自愿选择在原被征收房屋的学区或新居住地的学区入学。
4.兄(姐)弟(妹)可同一学校入学
因为城市快速发展,楼盘快速增加,学区在不断调整,导致兄(姐)在原来学校就读,弟(妹)划分到了其他学区,根据兄(姐)就读学校的学位情况优先弟(妹)可在同一学校入学。
五、招生纪律
(一)加强组织领导。各单位要成立招生入学工作领导小组,认真学习有关法律法规,进一步增强依法治校的观念,严格遵守招生工作的政策与法规,规范学校招生入学工作,落实工作责任。市招生工作领导小组和市教育局将加强对各单位招生入学工作的管理、指导、监督和检查,同时接受社会监督,确保招生入学工作规范有序进行。
(二)严格控制班额。2022年秋季新招学生小学班额控制在45人以内,初中班额控制在50人以内。凡达到标准班额人数的班级不得招收插班生。市教育局将进一步加强对消除大班额和学生流失的考核力度。
(三)严禁违规招生。严禁义务教育阶段学校提前招生,各学校不得开展招生宣传(包括公布本校招生简章和广告,接待咨询、参观,举办公益讲座等)。未报经市教育局备案,学校不得对外发布招生信息。严禁无计划、超计划招生,学校招生信息公布后,不得擅自变更招生计划。严格转学管理,不得以各类考试、竞赛、培训成绩或证书证明等作为转学依据或参考;严禁以游学、借读等名义代招、代管非本校学籍学生。实施均衡编班,按照“班额、生源、男女比例等基本均衡”的原则,均衡分配学生和配置教学师资,不得依据考试成绩举办各类重点班、实验班、快慢班、特色班等。
(四)严格责任追究。各学校要切实落实主体责任,市教育局将严肃查处违规违纪行为,对违规学校给予警告、通报批评、取消评优评先资格、撤销学校荣誉性称号并限期整改。对严重违规的民办学校给予压减当年或次年招生计划、取消招生资格,直至取消办学许可的处罚。市教育局将招生违规情况记入相关学校校长和教师信誉档案,与职称职级评定、评先评优相挂钩。招生违规情况、对违规现象的监督查处情况将纳入所在学校党风廉政建设履职情况考核。
(五)做好政策宣讲。市教育局和各学校要通过宁乡市人民政府网站等平台,主动向社会公开义务教育学校招生入学的实施细则、学校招生(划片)范围、招生计划、监督举报平台等重要信息。组织开展“教育局咨询点、镇街咨询点、学校(幼儿园)咨询点、村社咨询点”四级宣传点位宣传招生入学政策。幼儿园、小学要通过班会、家长会、家长微信群(QQ群)等多种方式,分别向在园儿童家长、在校学生及家长宣讲小学一年级和初中一年级招生入学政策。
附件:
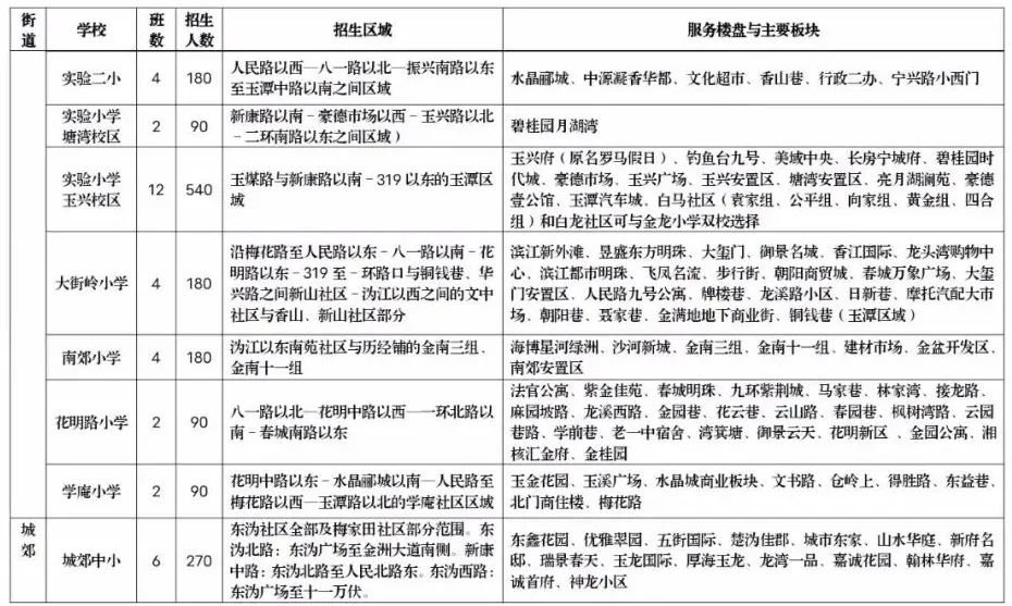
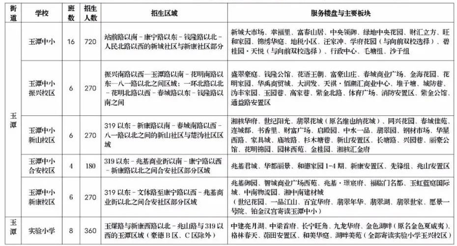
1.宁乡市城区2022年秋季公办小学招生区域与招生计划
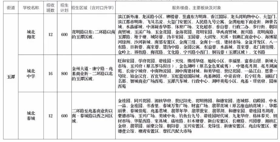
2.宁乡市城区2022年秋季公办初中招生区域与招生计划





