


市区民办初中
按照市教育局审定的学校招生范围、招生计划、收费标准,以“对口直升和计算机摇号”的方式招生。
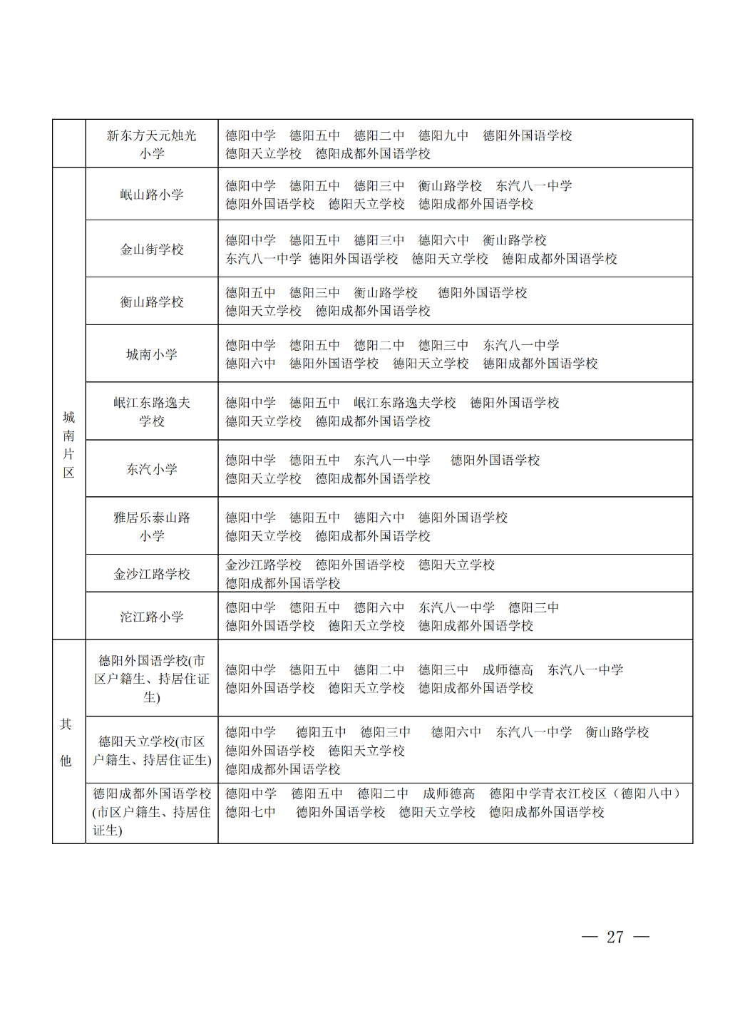
市区公办初中
按照公平和就近原则,结合市区小学毕业人数、学校分布、学校规模、交通状况等实际情况,为每所公办初中学校科学划定服务片区范围。市区九年一贯制学校,采取单校划片,主要以对口直升方式招生;为扩大市区优质初中教育资源覆盖范围,积极推进多校划片,以“对口直升和计算机派位”的方式招生。
教育百科2022-09-28 19:46:59佚名



市区民办初中
按照市教育局审定的学校招生范围、招生计划、收费标准,以“对口直升和计算机摇号”的方式招生。
市区公办初中
按照公平和就近原则,结合市区小学毕业人数、学校分布、学校规模、交通状况等实际情况,为每所公办初中学校科学划定服务片区范围。市区九年一贯制学校,采取单校划片,主要以对口直升方式招生;为扩大市区优质初中教育资源覆盖范围,积极推进多校划片,以“对口直升和计算机派位”的方式招生。