
甘肃考区2022年医师资格实践技能考试考生须知
2022年国家医师资格(甘肃考区)实践技能考试将于6月13-26日集中在省内各国家医师资格实践技能考试基地进行,考试合格者,成绩2年内有效。
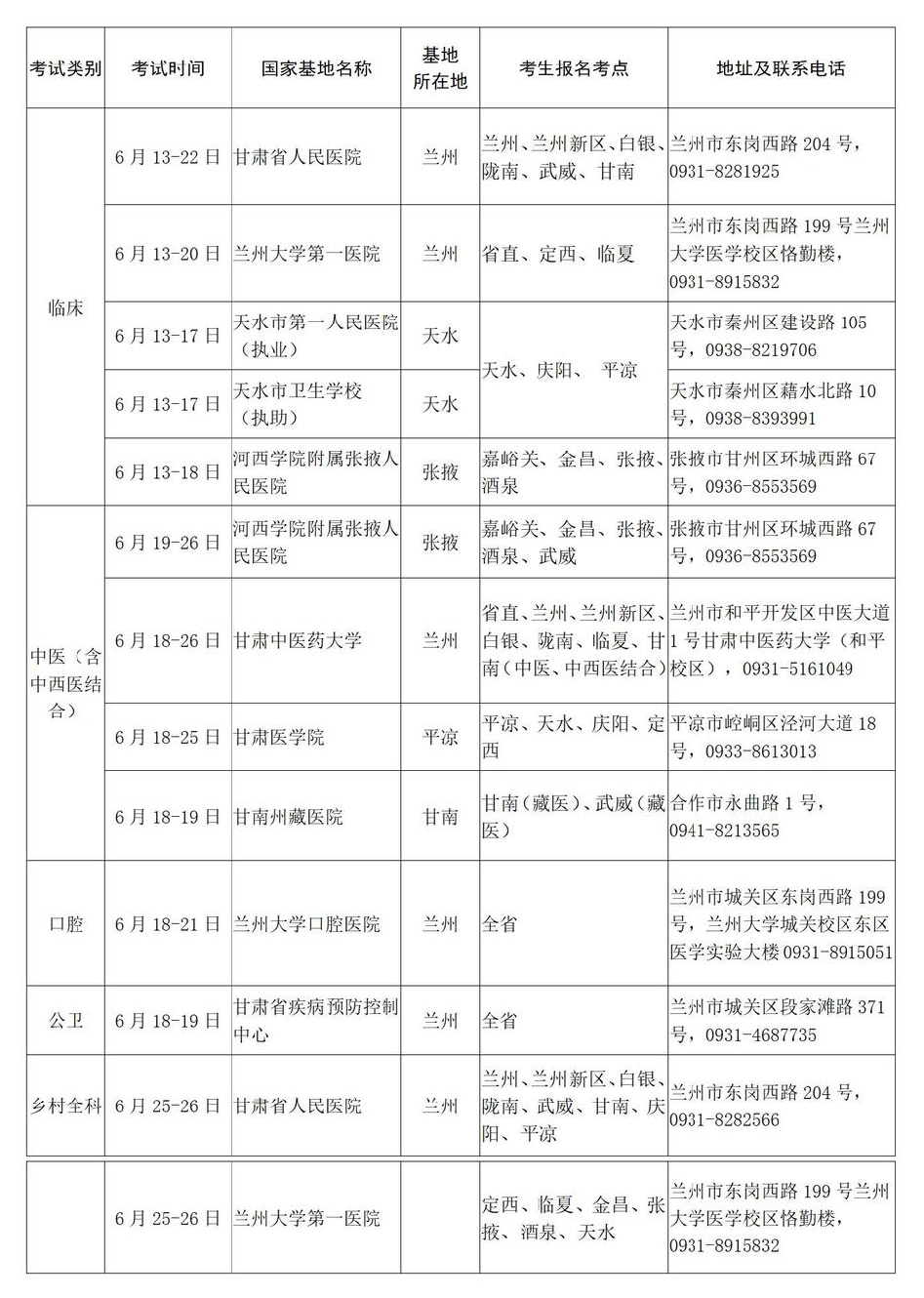
一、考试安排
注意:具体考试时间和地址,以准考证为准。
二、考试须知
1.打印准考证。考生考前7~10天登陆国家医学考试中心官网,进入“考生服务系统”下载打印准考证。请考生认真阅读准考证上注明的信息及相关要求,并严格按要求执行。
2.知晓考试时间。按准考证上规定的考试时间,准时入场,接受工作人员核验身份及健康评估。《准考证》和有效身份证件,每站考试前都要核验,不要记错时间,忘带证件。
3.认真考试。在候考室要保持安静,不交头接耳、左顾右盼,认真聆听考试要求。听从现场指挥,在工作人员带领下进站考试。按考官指令考试,注意物品准备时间算在答题时间内。确认题目全部完成后方可离开考场。
4.诚信考试。违法违规的考生将依据《医师资格考试违纪违规处理规定》及有关法律法规进行处理。考试期间,禁止携带与考试无关物品(如书籍、纸张、计算器、手机、手环等)进入考试区域,一经发现按违纪处理。
三、防疫须知
因疫情防控形势需要,各考点、基地根据实际情况,均制定了不同的防控措施,考生需严格遵守当地有关规定。甘肃省最新疫情防控要求,请咨询甘肃省卫生服务热线:0931-12320。参加实践技能考试的考生在微信搜索“健康新甘肃”小程序,申领健康码“绿码”,关注“健康码”状态,考前14天每天在程序中的“健康打卡”栏进行体温检测打卡。
1.来自省内低风险区(考前14天内无省外或中高风险区等经历)、甘肃省健康出行码“绿码”、通信大数据行程卡“绿码”且无“*”号、考前48小时核酸检测阴性(采样须在甘肃省内有资质的检测服务机构进行)且健康状况正常的考生,经现场测量体温正常方可参加考试。
甘肃省健康出行码非“绿码”或通信大数据行程卡异常的考生,在遵守考试基地属地疫情防控管理政策的前提下,符合转码条件的考生考前转为“绿码”方可参加考试。
2.考生在备考过程中,应避免在国内疫情中高风险地区或国(境)外旅行、居住,避免与新冠肺炎确诊病例、疑似病例、无症状感染者及中高风险区域人员接触;避免去人群流动性较大、人群密集的场所聚集。要做好自我防护,注意个人卫生,加强营养和合理休息,防止过度紧张和疲劳,避免感冒,以良好心态和身体素质参加考试。考试当天应采取合适的出行方式前往考点,与他人保持安全间距。
3.考生应至少提前90分钟到达考点接受防疫检查。所有考生进入考点时,需持甘肃省健康出行码“绿码”、通信大数据行程卡绿码且无“*”号、本人考前48小时核酸检测阴性报告证明(采样须在甘肃省内有资质的检测服务机构进行),健康状况正常(无发热、干咳、乏力、鼻塞、流涕、咽痛、嗅味觉减退、腹泻等症状),并在入场时向基地提交《医师资格考试(甘肃考区)考生健康旅居申报及承诺书》方可入场参加考试。
4.考生入场时,应主动配合工作人员接受体温检测,如发现体温≥37.3℃,需现场接受体温复测,如体温仍超标准,须由现场医护人员再次使用水银温度计进行腋下测温。对于连续三次测温≥37.3℃的考生,由考试基地医护人员综合判定后决定能否参加考试。
5.考试入场及考试期间,考生如出现异常症状,需要接受健康检测或者转移到隔离点观察,由此延误考试的,责任由考生自负。
6.考试期间,考生应自备口罩、无标识白大褂,并在考试中全程穿着;佩戴一次性医用外科口罩(禁止佩戴带有呼吸阀口罩,除身份确认、考试答题必要环节需摘除口罩以外,应全程佩戴口罩);自备未启用的一次性乳胶手套,进入考站考试时使用。在计算机上考试或技能操作考试时,应于考前考后进行手消毒或全程佩戴乳胶手套进行操作。口腔类别考生还需自带防护目镜(面屏)及离体牙,考试操作期间佩戴防护目镜(或面屏);报考公卫类别和乡村全科的女考生不要穿裙子和高跟鞋。
7.考试期间,考生要自觉维护考试秩序,与其他考生保持安全防控距离,服从现场工作人员安排,考试结束后按规定有序离场。
8.考生要认真阅读本公告,承诺已知悉告知事项、证明义务和防疫要求,并自愿承担相关责任。凡隐瞒或谎报旅居史、接触史、健康状况等疫情防控重点信息,不配合工作人员进行相关健康检测、询问、排查、送诊等造成严重后果的,将按照疫情防控相关规定严肃处理,并承担相应法律责任。
9.考试疫情防控相关规定将根据当前疫情防控总体部署和最新要求进行动态调整。如考试前出现疫情防控新变化,相关最新信息将在“甘肃省卫生健康委员会”官网或“甘肃卫生健康人才网”微信公众号发布,请考生及时关注。
四、信息查询
广大考生可关注“甘肃省卫生健康委员会”官网或“甘肃卫生健康人才网”微信公众号,后续将实时推送成绩查询、综合考试缴费通知等相关信息。
扫描二维码下载:《医师资格考试(甘肃考区)考生健康旅居申报及承诺书》





