
太原市招生考试管理中心关于2022年普通高校专升本选拔考试工作的公告
根据《山西省教育厅关于做好2022年普通高等学校专升本考试招生工作的通知》(晋教高〔2021〕10号)和《山西省招生考试管理中心关于做好2022年普通高校专升本选拔考试工作的通知》(晋招考研〔2021〕12号)精神,现将2022年普通高校专升本选拔考试工作有关事项通知如下。
一、报名对象及条件
(一)2022年高职(专科)毕业生
1.具有山西省普通高等教育学籍的2022年高职(专科)毕业生。
2.修完教学计划规定的课程(最后一学期课程除外)。
(二)退役大学生士兵
在我省应征入伍的高职(专科)毕业生及在校生(含高校新生),退役后完成高职(专科)学业的。
以上两类考生须同时具备下列条件:拥护中国共产党的领导,品德良好,遵纪守法,未受过纪律处分或纪律处分已解除;身体健康状况符合国家和招生院校规定的体检要求。
二、报名办法及要求
我省2022年普通高校专升本考试报名采用“网上报名”“网上缴费”“资格审核”的方式。所有参加我省专升本考试的考生(含符合专升本免试入学条件的考生)均须进行网上报名、网上缴费、资格审核,并提交本人图像及报名材料等相关电子信息。
“网上报名”“网上缴费”时间为2021年12月25日8时至12月29日18时。考生须在规定时间报名缴费,逾期不予受理。未按规定缴纳报名费、专业测试费的考生,报名资格无效。
“资格审核”时间为2021年12月25日至12月30日,各报名点根据相关规定,对考生网报信息材料进行全面审查,确定考生的报名资格。
各市招生考试机构和有2022年普通高职(专科)毕业生的院校均设立报名点。
(一)编制、打印考生号
各报名点须在报名开始前编制、打印考生的考生号和初始密码,并做好网上报名宣传和培训工作。
考生号由14位阿拉伯数字组成,第1、2位为年份代码22,第3、4位为山西省代码14,第5、6位为各市代码,第7、8位为各报名点代码,第9、10位为考生报考的招生专业类别代码,第11至14位为考生顺序号。
(二)网上报名、网上缴费
1.考生报名前须先到各报名点领取考生号和初始登录密码。
具有我省普通高等学籍的2022年高职(专科)毕业生(含从我省应征入伍的退役复学人员)在毕业学校领取;
从我省应征入伍的非我省学籍2022年毕业生,须携带《入伍批准书》《退出现役证》《山西省2022年普通高校专升本考生思想政治品德考核表》,以及学信网出具的《教育部学籍在线验证报告》,在应征入伍地所在市招考中心领取;
从我省应征入伍、2022年前毕业的退役大学生士兵,须携带《入伍批准书》《退出现役证》《山西省2022年普通高校专升本考生思想政治品德考核表》,以及学历证书和学信网出具的《教育部学历证书电子注册备案表》,在应征入伍地所在市招考中心领取。
2.考生凭考生号和初始密码登录“山西省普通高校专升本选拔考试网上报名系统”,认真阅读《中华人民共和国刑法修正案》(九)、《国家教育考试违规处理办法》有关规定和《山西省普通高校专升本选拔考试考生诚信承诺书》,同意履行承诺后输入报名信息,并在报名系统缴纳报名考试费。报考音乐表演、舞蹈学类(包含舞蹈表演、舞蹈编导专业)、播音与主持艺术、体育教育、音乐学、舞蹈学、美术学的考生另需缴纳专业测试费。网上报名信息采集工作流程及缴费有关要求,详见《山西省普通高校专升本选拔考试网上报名系统考生使用说明书》。
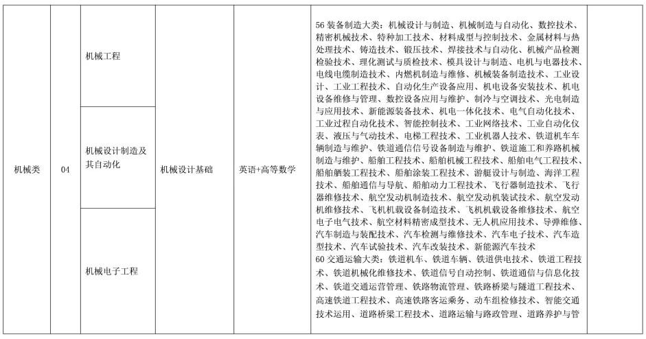
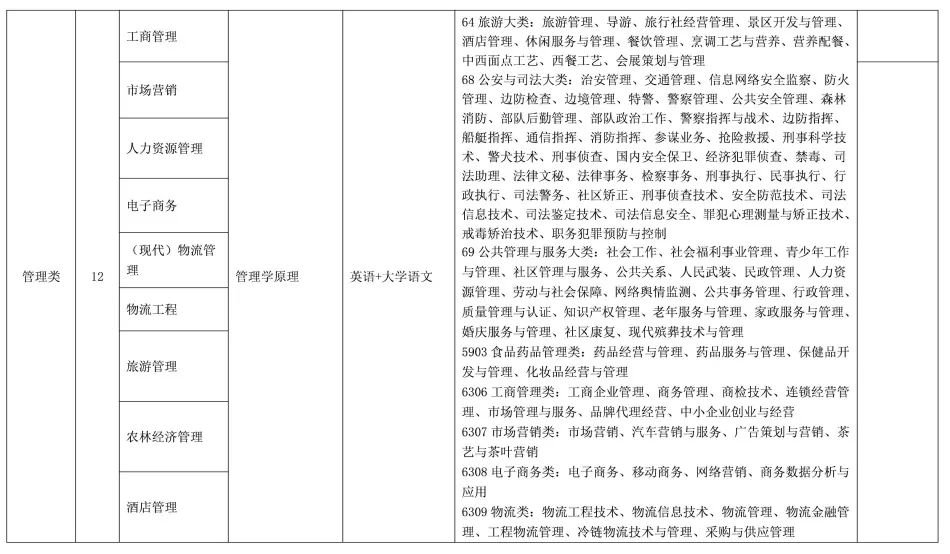
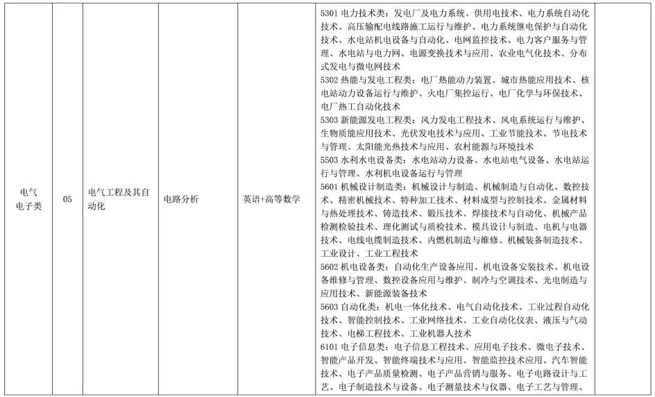
3.考生根据本人所学专业,对照《山西省2022年普通高校专升本考试科目及本专科对应专业参考目录》报考。其中,报考财经类、法学类、传媒类、机械类、电气电子类、计算机类、建筑水利类、环境化工与食品药品类、地质矿业类、农林园艺类、安全科学与工程类、管理类的考生按照专业大类报考,报考艺术类、医药卫生类、教育类的考生按照专业报考。
4.考生网上报名需提交的材料
(1)考生本人免冠彩色证件照(用于准考证照片)、本人身份证人像面、国徽面照片。
(2)退役大学生士兵须提交本人《入伍批准书》《退出现役证》照片,毕业后应征入伍的退役大学生士兵还须提交学历证书照片及学信网出具的《教育部学历证书电子注册备案表》,非我省学籍2022年毕业的退役大学生士兵还须提交学信网出具的《教育部学籍在线验证报告》。
(3)符合获奖录取加分、获奖免试、立功免试条件的考生须提交获奖(立功)证书照片。
(4)原建档立卡贫困家庭毕业生须提交由县(区)乡村振兴局出具的证明(包括个人姓名、身份证号等相关信息)。
考生网上报名、网上缴费后,如因个人原因取消报考资格,报名费用不予退还。
考生应当按要求准确填写个人网上报名信息并提供真实材料,考生填报的信息是投档录取及上报教育部进行电子注册的重要依据。
考生应当认真了解并严格按照本专科专业对应关系及相关政策要求选报,因网报信息填写错误、填写虚假信息而造成不能考试、录取的,后果由考生本人承担。
报名点工作人员发现有考生伪造证件时,应通知公安机关并配合公安机关暂扣相关证件。
(三)资格审核
考生报考资格审核工作由各报名点负责。
具有我省普通高等学籍的2022年高职(专科)毕业生的资格审核工作由毕业院校负责,审查时应对考生思想政治品德、本专科专业对应关系进行审核,对退役大学生士兵还应审核考生《入伍批准书》《退出现役证》,对原建档立卡贫困家庭毕业生还应审核建档立卡信息,对符合录取加分条件的考生还应审核获奖情况。
在我省应征入伍的高职(专科)毕业生资格审查工作由应征入伍地所在市招生考试机构负责,审查时应审核考生思想政治品德、教育部学籍在线验证报告、教育部学历证书电子注册备案表、高职(专科)毕业证、本专科专业对应关系、《入伍批准书》《退出现役证》。
(四)思想政治品德考核
1.2022年高职(专科)毕业生由毕业院校党组织负责考核;在我省应征入伍的退役士兵由所在单位或户籍所在地乡(镇)、街道办事处党组织负责考核。考生从“山西招生考试网”下载《山西省2022年普通高校专升本考生思想政治品德考核表》。
2.思想政治品德考核主要考核考生本人的现实表现。考生所在学校、单位或乡(镇)、街道办事处党组织应对考生的政治态度、思想品德作出全面鉴定。鉴定内容要完整、准确地填写在《山西省2022年普通高校专升本考生思想政治品德考核表》有关栏内。
对受过刑事处罚、治安管理处罚或其他违法违纪处理的考生,要如实提供所犯错误事实、处理意见和本人对错误的认识及改正错误的现实表现等翔实材料,由负责人签名并加盖党组织公章,并对其真实性负责。
3.考生有下列情形之一且未能提供对错误的认识及改正错误的现实表现等证明材料的,应认定为思想政治品德考核不合格:(1)有反对宪法所确定的基本原则的言行或参加邪教组织,情节严重的;(2)触犯刑法、治安管理处罚法,受到刑事处罚或治安管理处罚且情节严重、性质恶劣的。
4.各报名点要按照规定,对所有考生的思想政治品德考核材料进行认真审查,被认定为思想政治品德考核不合格者,不予报名。思想政治品德考核表由各报名点保存3年。
三、体检
考生的体检工作由各报名点负责组织,在3月10日前完成,具体时间由各报名点与体检医院协商后统筹安排。
体检医院须设在二级甲等(含)以上医院或相应的医疗单位,主检医生应由具有副主任医师以上职称、责任心强的医生担任。主检医院或相应的医疗单位须按教育部、卫生部、中国残疾人联合会印发的《普通高等学校招生体检工作指导意见》(教学〔2003〕3号)和教育部、卫生部《关于普通高等学校招生学生入学身体检查取消乙肝项目检测有关问题的通知》(教学厅〔2010〕2号)的有关要求对考生进行体检,作出相应的、规范准确的结论,并将体检结论认真填写在《考生体格检查表》上,加盖医院公章,对其真实性负责。
考生从“山西招生考试网”报名系统下载《山西省2022年普通高校专升本考生体格检查表》。考生须在《考生体格检查表》上如实填写本人既往病史,体检医院要在每个考生的体检表上认真填写“报考专业指导建议”中的项目,并告知考生本人。
各报名点须按规定打印《考生体检信息确认表》,经考生本人核对签字确认,不得代签。《考生体检信息确认表》由报名点留存备查。
考生如对体检结论有异议,可以向市招生考试机构提出复检申请,由市招生考试机构安排在指定市级复检医院体检,3月15日前作出复检结论。考生若对市复检结果仍有异议,可由市招生考试机构在3月20日前向省招考中心提出复检申请,由省招考中心统一安排在终检医院进行体检,录取时以终检结论为准。对在体检工作中弄虚作假的相关人员,要根据有关规定严肃处理。
四、考试
考生根据所报考专业类别参加专业基础课(科目一)、公共基础课(科目二)两个科目的考试,专业基础课满分为150分,公共基础课满分为150分(其中英语50分,大学语文或高等数学100分),总分为300分。
报考音乐表演、舞蹈学类(包含舞蹈表演、舞蹈编导专业)、播音与主持艺术、体育教育、音乐学、舞蹈学、美术学专业的考生另加专业测试,专业测试满分100分。具体安排另行通知。
考试时间:2022年4月22日
8∶30-10∶30 专业基础 (科目一)
15∶00-17∶00 公共基础 (科目二)
色彩科目的考试时间为 4月22日上午8∶30-11∶30,时间3小时。考生所用画具、马扎自备,作画须用水粉、水彩颜料,不得用油画颜料。
五、录取加分
在高职(专科)学习期间,获得下列奖励的考生,可享受录取加分。
(一)在全国“互联网+”大学生创新创业大赛中获得省级金奖,在职业院校技能大赛(高职组)、数学建模竞赛、电子设计竞赛、广告艺术大赛中获得省级一等奖,可在总成绩中加10分;获得国家三等奖,可在总成绩中加15分;获得国家二等奖,可在总成绩中加20分(“互联网+”大学生创新创业大赛除外)。以上赛事学生如以团队参赛,个人须在团队中排名前五。
(二)在大学生艺术展演活动(如为集体项目,参赛人数不超5人)中获得省级一等奖,可在总成绩中加10分;获得国家二等奖,可在总成绩中加20分。
(三)在全省大中学生田径运动会个人竞赛项目中进入前3名,可在总成绩中加10分。在全国学生运动会个人竞赛项目中进入前8名,可在总成绩中加20分。
以上奖励项目有重复的,取最高项,不作累加。
符合录取加分条件的考生,须在报名系统中下载打印《山西省2022年普通高校专升本选拔考试录取加分登记表》并交报名点。
审查合格符合录取加分条件的考生名单,将在“山西招生考试网”进行为期一周的公示,未经公示的考生不得加分。
六、免试录取(含免试入学和免于文化课考试)
免试录取包括免试入学和免于文化课考试二类:
(一)竞赛获奖免试入学。专科学习期间获得以下竞赛奖项的学生免试入学:在全国“互联网+”大学生创新创业大赛中获得国家金奖和银奖,在职业院校技能大赛(高职组)、数学建模竞赛、电子设计竞赛、广告艺术大赛中获得国家一等奖(以上赛事学生如以团队参赛,个人须在团队中排名前五);在全国大学生艺术展演活动(如为集体项目,参赛人数不超5人)中获得国家一等奖;在全国学生运动会个人竞赛项目中进入前3名。
(二)退役大学生士兵立功免试入学。退役大学生士兵在服义务兵役期间荣立三等功以上(含三等功)奖励的,免试入学。
(三)退役大学生士兵免于文化课考试。退役大学生士兵考生免于参加全省统一组织的文化课考试。招生院校依据职业适应性或职业技能综合考查结果、考生志愿、专科学习期间成绩、服役期间表现等情况,择优录取。职业适应性或职业技能综合考查工作安排另文通知。
符合免试入学和免于文化课考试条件的考生,须与其他普通专升本考生一同进行网上报名、网上缴费、资格审核、体检,否则不予录取。免试政策按照省教育厅有关规定执行,招生院校按照文件规定制定招生工作方案,自主组织实施,确定考生录取资格,原则上于3月10日前结束。免试录取的考生,不能再参加全省统一组织的文化课考试。对录取后未报到、自行放弃入学资格的考生,不再享受免试专升本政策。
七、录取原则
专升本录取坚持公开、公平、公正的原则,实行“学校负责、招办监督”的录取体制,按照省教育厅下达的招生计划和全省统一划定的专升本录取最低控制分数线,实行平行志愿投档录取模式。
财经类、法学类、传媒类、机械类、电气电子类、计算机类、建筑水利类、环境化工与食品药品类、地质矿业类、农林园艺类、安全科学与工程类、管理类根据招生计划和考生成绩,按照专业大类统一划定录取最低控制分数线,依据考生所填报的志愿,按文化课成绩从高到低录取。
医药卫生类,艺术类中的设计学类(包含视觉传达设计、环境设计专业),教育类(加专业测试的专业除外)根据招生计划和考生成绩,按照专业统一划定录取最低控制分数线,依据考生所填报的志愿,按文化课成绩从高到低录取。
艺术类中的音乐表演、舞蹈学类(包含舞蹈表演、舞蹈编导专业)、播音与主持艺术专业,教育类中的体育教育、音乐学、舞蹈学、美术学专业,根据招生计划和考生成绩,按照专业统一划定文化课成绩和专业测试成绩录取最低控制分数线,依据考生所填报的志愿,按专业测试成绩从高到低录取。
建档立卡专项计划考生统一考试、招生计划单列、单独划线录取。
为切实维护招生正常秩序,按考生志愿投档后,若考生申请退档,不得转录到其它院校。
附件1
附件2
附件3





