
2022肥城市义务教育招生入学最新消息(持续更新):
答:2022年肥城市义务教育招生工作尚未开始,大约在8月中旬发布相关招生范围,敬请关注。以下为2020年招生时间安排,仅供参考。
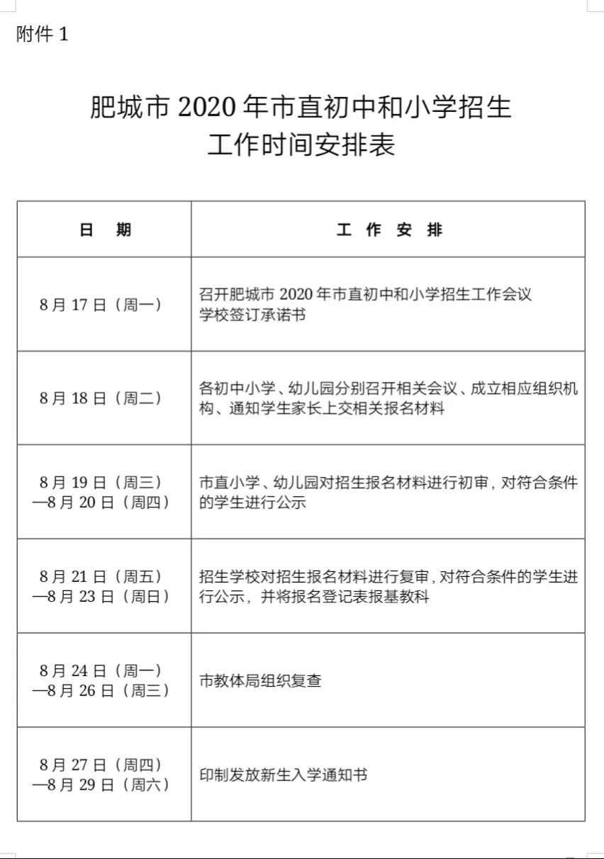
2020肥城市义务教育招生时间表:
教育百科2022-09-28 02:53:19佚名

2022肥城市义务教育招生入学最新消息(持续更新):
答:2022年肥城市义务教育招生工作尚未开始,大约在8月中旬发布相关招生范围,敬请关注。以下为2020年招生时间安排,仅供参考。
2020肥城市义务教育招生时间表: