
郑州的公办划片范围没有统一公布,往年是由公办初中自行公布,通常会在学校门口张贴公示划片范围。
具体公办划片,家长可以咨询所在社区、小区物业或者关注就近学校门口公示,公办划片公示后,家长如有疑问,郑州市内九区中招办会设立接待咨询点,可以在固定时间段进行咨询。
划片范围怎么查
小升初招生工作的程序是,学生先统一报名,再根据各社区居委会的小学毕业生人数、区各中学的招生计划、区招生办的录取原则来划分每所初中的招生范围,可以到各招生学校查询。
公办划片每年的变化不会很大,也可以参考往年的划片资料!
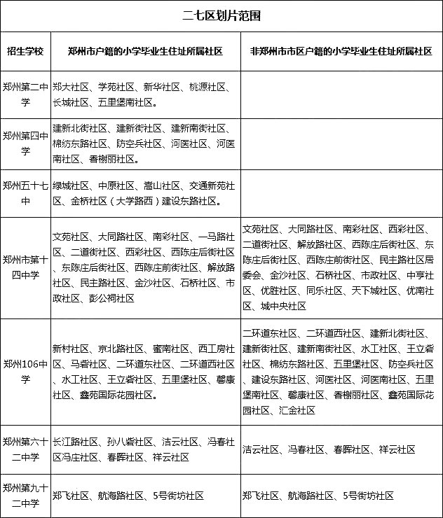
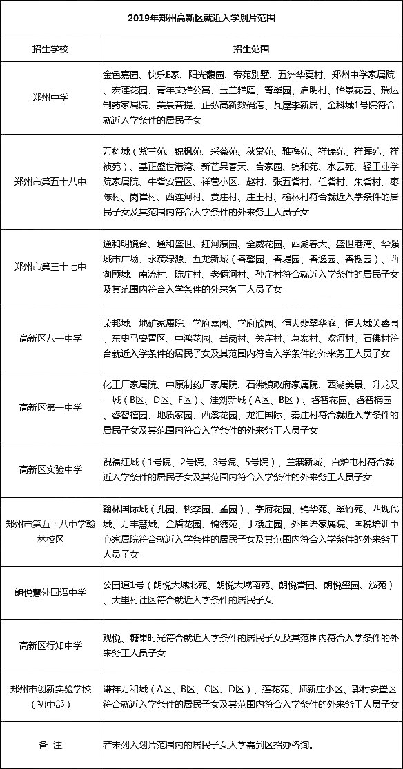
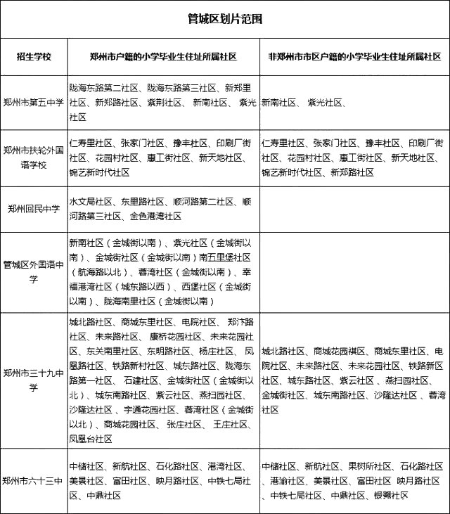
附部分郑州热门公办学校划片范围(往年资料仅供参考):





