
一、关注准考证和考试时间
(一)打印准考证时间:请考生于12月18日起登录“研招网”下载打印准(考生凭用户名和密码登录“研招网”下载,网址:https://yz.chsi.com.cn),打印准考证时须如实填报考前14天内本人健康信息。自考生申报健康情况之日至开考时,如填报信息发生变化,须及时主动向报考点报告。疫情常态化下,考生须尽早了解报考点考试和防疫相关信息和要求,提前做好考试准备。
考生请注意:
1.《准考证》由考生使用A4幅面白纸在规定时间内(2021年12月18日开始至12月26日)上网自行下载打印。《准考证》正、反两面在使用期间均不得涂改或书写。考生凭下载打印的《准考证》及居民身份证参加考研初试和复试 。
2.考生凭本人《准考证》及有效居民身份证按规定时间进入考场,对号入座。入座后将上述证件放在桌面左上角,以便核验。
3.如身份证不小心丢失,请立即联系公安机关进行补办,以免耽误考试。
(二)2022年全国硕士研究生招生考试时间安排见下表
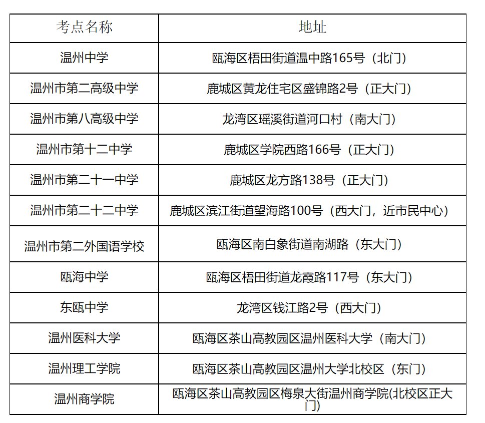
二、了解考试地点并熟悉赴点路线
温州市2022年全国硕士研究生招生考试考点地址
(二)特别注意
1.因疫情防控需要,今年不再安排提前查看考场。特别提醒考试地点在茶山高教园区的考生请务必及早规划出行路线,提前了解考试所在的校区位置和进入考场的大门方向,避免走错考区。
2.考生在考试当天一定要提前准备前往考点,务必充分考虑交通情况,避免因修路或拥堵造成赴考迟到或错过考试。
三、市教育考试院特别提醒
1.考生参加考试时,务必记得带上身份证和准考证;
2.考生只准携带省级教育招生考试机构规定的考试用品,如黑色字迹签字笔,以及铅笔、橡皮、绘图仪器等,或者按照招生单位在准考证上注明的所需携带的用具。
3.疫情防控考生进入考点防疫检查环节为:一查温州防疫码(健康码+行程码)是否为绿码;二查温州防疫码中行程码是否有省内带“*”号行程;三测体温是否为37.3℃以下。所有考生须提供考前48小时内1次核酸阴性证明,省内带“*”号行程考生须提供2次核酸检测阴性证明。考生进入考点考场须全程佩戴口罩。详见()。
4. 教育部郑重提醒广大考生,根据《刑法修正案(九)》,相关考试作弊行为将被追究刑事责任。今年最高人民法院、最高人民检察院联合对外发布《关于办理组织考试作弊等刑事案件适用法律若干问题的解释》(以下简称《解释》),对在高考、研究生考试等4大类“法律规定的国家考试”中组织作弊的,处三年以上七年以下有期徒刑并处罚金,严厉惩治考试作弊犯罪。《解释》自2019年9月4日起实施。广大考生要提高法律意识,了解法律规定,自觉守法,诚信考试。对涉考违法违规行为,有关部门将坚决依法依规严肃处理,绝不姑息。
2022年全国硕士研究生招生考试考场规则
一、考生应当自觉服从监考员等考试工作人员管理,不得以任何理由妨碍监 考员等考试工作人员履行职责,不得扰乱考场及其他相关工作地点的秩序,不得 危害他人身体健康和生命安全。
二、考生凭本人《准考证》和有效居民身份证按规定时间和地点参加考试。 进入考点后,按规定时间进入考场,不得在考场外逗留,应当主动配合监考员按 规定对其进行的身份验证核查、安全检查和随身物品检查等。
三、考生只准携带省级教育招生考试机构规定的考试用品,或者按照招生单 位在准考证上注明的所需携带的用具。不得携带任何书刊、报纸、稿纸、图片、 资料、具有通讯功能的工具(如手机、照相设备、扫描设备等)或者有存储、编 程、查询功能的电子用品以及涂改液、修正带等物品进入考场。 考生在考场内不得私自传递文具、用品等。
四、考生入场后,对号入座,将《准考证》、有效居民身份证放在桌子左上 角以便核验。《准考证》正、反两面在使用期间均不得涂改或书写。考生领到答 题卡、答题纸、试卷后,应当在指定位置和规定的时间内准确清楚地填涂姓名、 考生编号等信息,按照省级教育招生考试机构的要求粘贴条形码等。凡漏贴条形 码、漏填(涂)、错填(涂)或者字迹不清的答卷影响评卷结果,责任由考生自 负。遇试卷、答题卡、答题纸等分发错误及试卷字迹不清、漏印、重印、缺页等 问题,可举手询问。但涉及试题内容的疑问,不得向监考员询问。
五、开考信号发出后,考生方可开始答题。
六、开考 15 分钟后,迟到考生不准进入考场参加当科考试,交卷出场时间不 得早于当科考试结束前 30 分钟,具体出场时间由省级教育招生考试机构规定。考 生交卷出场后不得再进场续考,也不得在考试机构规定的区域逗留或者交谈。
七、考生应当在答题纸的密封线以外或者答题卡规定的区域答题。不得用规 定以外的笔和纸答题,写在草稿纸或者规定区域以外的答案一律无效,不得在答 卷、答题卡上做任何标记。答题过程中只能用同一类型和颜色字迹的笔。
八、考生在考场内须保持安静,不准吸烟,不准喧哗,不准交头接耳、左顾 右盼、打手势、做暗号,不准夹带、旁窥、抄袭或者有意让他人抄袭,不准传抄 试题、答案或者交换试卷、答题卡、答题纸,不准将试卷、答卷、答题卡、草稿 纸故意损毁或带出考场。
九、考试结束信号发出后,考生应当立即停笔并停止答题。 全国统一命题科目的试卷和答题卡放在桌上,由监考员逐一收取。自命题科 目,由考生将试卷、答题卡、答题纸(或者答卷)装入原试卷袋内并密封。经监 考员逐个核查无误后,方可逐一离开考场。
十、考生不遵守考场规则,不服从考务工作人员管理,有违纪、作弊等行为 的,将按照《中华人民共和国教育法》以及《国家教育考试违规处理办法》执行, 并将记入国家教育考试考生诚信档案;涉嫌违法的,移送司法机关,依照《中华人民共和国刑法》等追究法律责任。





