
吴川梅菉街道2022小学招生报名时间+流程
(一)报名时间: 6月21日至25日
(二)报名办法
1、公办小学招生报名办法: 网上报名。
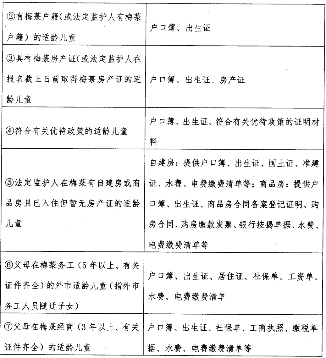
(1)适龄儿童根据实际情况分7个类别进行报名:


(2)报名流程
属公办小学招生对象的适龄儿童由家长登录 梅菉街道2022年秋季小学一年级招生管理系统, 网址“http: //wcyzjy.cn/mljb2022”或用手机进入梅菉街道2022年秋季小学一年级招生报名系统(点击进入)进行网上报名。
第一步: 选择“公办小学报名"
第二步: 开始报名
填写《梅菉街道小学2022年秋季(公办)一年级招生报名表》相关信息,确认无误后,点击"提交"。提交成功后记录好 新生的报名号,初始密码为身份证号码后6位(可修改密码,确 保信息安全).
第三步: 修改:在报名结束截止日期前,已提交的个人信息如果需要更正的还可以修改再提交。
第四步: 打印《梅菉街道小学2022年秋季(公办)一年级 招生报名表》一式两份。
(3)提交材料
从网上打印的《梅菉街道小学2022年秋季(公办)一年级招生报名表》一式两份,以及携带报名时所需要材料的原件、复 印件(A4 纸一式两份),按照各校审核日期,带齐以上材料到学校提交审核。各校审核日期分别安排如下: 梅菉中心小学、城 建小学、瓦窑小学6月27日,新华小学、建兴小学6月28日, 沿江小学6月29日,梅菉小学、向阳小学6月30日。
2、民办小学招生报名办法: 网上报名。
报名流程
属民办小学招生对象的适龄儿童由家长登录梅菉街道2022年秋季小学一年级招生报名系统,网址"http: //wcyzjy.cn/mljb2022 ”"或用手机微信扫描梅菉街道2022年秋季小学一年级招生报名二维码(点击击进入)进行网上报名。
第一步: 选择"民办小学报名"
第二步: 开始报名
填写《梅菉街道2022年秋季小学(民办)一年级招生报名表》相关信息,确认无误后,点击"提交"。提交成功后记录好新生的报名号,初始密码为身份证号码后6位(可修改密码,确保信息安全)。
第三步: 修改: 在报名结束截止日期前,已提交的个人信息 如果需要更正的还可以修改再提交。
第四步: 打印《梅菉街道2022年秋季小学(民办)一年级 招生报名表》一式两份。
提交材料: 从网上打印的《梅菉街道2022年秋季小学(民 办)一年级招生报名表》一式两份,以及携带报名时所需要材料的原件、复印件(A4纸一式两份),带齐以上材料于6月27日到报读学校提交审核。
(三)材料复核
报名后,由梅菉街道小学招生领导小组组织招生学校对家长 网上提交的证件原件进行核对。复印件由负责报名的两名审核人员审核并签名确认。





