
2022年端州户籍初中入学报名指南
今年端州区七年级招生实行小学毕业生电脑派位、按地段就近入学、区域统筹分流的原则,现制定2022年小学升初中入学报名办法,请有需要家长详细阅读。
(一)报名对象:
6月30日前取得端州户口簿的小学六年级应届毕业生。
(二)报名流程:
1.报读无地段学校:
(1)无地段学校指肇庆中学、肇庆一中、肇庆一中实验学校(以上含各分校区,下同),宣卿中学面向端州区招收七年级学生的名额也参照列入无地段学校的招生方法。
(2)家长于7月2日8:00至3日16:00通过网上报名并填报志愿(详细网址待定,请关注相关消息发布),填报时只能在无地段学校中选择其中一所学校作为志愿。但在肇庆市其他县区就读(本市跨区就读)的六年级毕业生,如报读广东肇庆中学和宣卿中学只能参加就读学校所在的县(市、区)组织的报名,不能参加端州区的报名。
(3)7月5日报名情况由端州区毕业学校或端州区教育局公示。
(4)7月8日现场电脑派位。申请报名入读无地段学校的人数少于可派学位时,则报名学生全部拟录取。报读人数多于可派学位时,通过电脑抽签派位实施。
(5)通过第一轮电脑派位后,如无地段学校已完成电脑派位计划,则电脑派位结束;如还有部分学位剩余,将在已报名但未抽中的学生当中再次征集意愿,进行第二轮电脑派位(时间地点另行通知)。
(6)电脑派位结果当天公布。
2.报读地段学校:
(1)家长可在7月9日—12日网上报名(手机登录微信小程序“粤省事”,进入“教育服务”)。报名同时选择是否参加流动抽签。
粤省事小程序(报名用)
(2)报名需上传资料包括:
①学生及其父母的户口簿;
②如作为地段依据的相关房产证明(如已购房但未取得房产证的,提交不动产中心的查档证明);
③其他有必要提交的相关证明(如祖辈房产需要的祖孙关系证据)。资料可直接通过“粤省事”小程序提交,无需纸质材料验核。
(3)7月下旬对还有空余学位的学校进行电脑流动抽签,并对报名超额学校的生源进行分流。
(4)7月底或8月初发放录取通知。
3.地段依据:
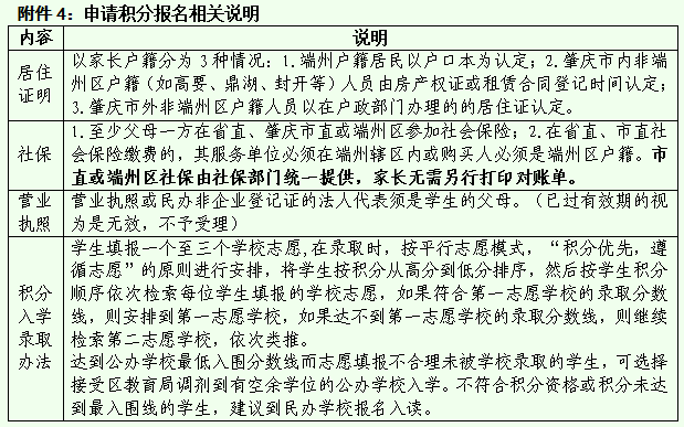
就近入学并不是指就读离自己住址距离最近的学校。学校的招生地段由区教育部门根据辖区道路和住宅小区人口分布、学校容纳能力、历史沿革等情况进行划分(见附件6)。端州户籍学生可以选择以下几种情况作为报名地段依据,部分学校如因学位严重不足无法全部接纳报名学生,按照以下(1)-(7))的次序先后安排学位,无法在报名地段安排的由教育局尽量就近分流生源,统筹安排学位:
特别说明:
1.部分学生可能同时符合以上不止一个次序依据,家长可根据实际情况选择其一作为报名依据,风险由家长自担。
2.户籍以取得正式户口簿为准,房产确认以取得正式产权为准,而非申请或办理过程中的时间。
3.报名一经签名确认后,不允许修改。
4.有关房产必须为住宅用途,商业用公寓、商铺、车位、写字楼或其他用途等不作为地段依据。
(三)温馨提示
1.报名和录取通知发放是按全区统一时间进行,逾期未报名或逾期无故不领取录取通知书的一律视为放弃学位。
2.所有报名资料信息将由公安、人社、住建等部门核查。提供失效、不符合条件或虚假资料资料视为无效报名,由此造成的后果,由家长负责。端州户籍学生将由区教育局统筹安排学校,不保证能安排在地段学校,非端州区户籍学生不予安排公办学位,情节严重者交由相关部门处理。
3.家长须按照每所学校公布的招生范围和接受申请学位类型,对照自己的条件来申请规定学校的学位。未按照公布的招生范围和学位类型来申请学位,其申请为无效申请。
4.请家长按照有关指引,通过正常程序、正当渠道报名,请勿相信不法机构及个人以帮忙安排学位为名骗取财物,以免上当受骗。
5.报名期间咨询电话:2232095 端州区纪委监察机关举报电话:12388-1 肇庆市公安局端州分局举报电话:2222855 端州区教育局监察室举报电话:2250547
附时间安排、地段划分等相关情况





