
高要区南岸城区公办小学一年级报名指南
一、招生对象
高要区南岸城区2022学年公办学校小学一年级招生对象为在高要区南岸城区居住的年龄必须年满6周岁(即2016年8月31日以前出生,含8月31日出生)及6周岁以上、未有入读过小学一年级、有正常学习能力的南岸城区户籍的适龄儿童。
二、报名办法
(一)南岸城区村委户籍适龄儿童报名办法
1.属于南岸城区村委户籍适龄儿童的监护人请登录高要区人民政府网下载《高要区南岸城区村委户籍适龄儿童2022年公办学校小学一年级新生入学报名表》,并按要求如实填写表格内容。不具备电子邮箱下载表格条件的家庭可凭儿童户口簿到所属学区的学校门卫处查阅《2022年高要区南岸城区户籍适龄儿童报读公办学校小学一年级报名须知》和索取表格填报。
2.属于南岸城区村委户籍适龄儿童的监护人按要求在规定时间内到现户籍所属学区的南岸城区公办学校(报名点)办理报名手续,报名时需提交如下资料(如是证件的带原件备查,复印件需监护人签名,一式一份)
①填写好的《高要区南岸城区村委户籍2022年公办学校小学一年级新生入学报名表》。
②适龄儿童的户口簿(没有户口簿的,须提供所属南岸城区村委或居委出具的并经肇庆市公安局高要分局南岸派出所加具意见的户籍证明)
③适龄儿童的出生证明。
④适龄儿童的免疫证明。
(二)南岸城区居委户籍适龄儿童报名办法
1.属于南岸城区居委户籍适龄儿童的监护人请登录高要区人民政府网(http://www.gaoyao.gov.cn/)下载《2022年高要区南岸城区居委户籍适龄儿童凭分值报读城区公办学校小学一年级报名表》,并按要求如实填写表格内容。不具备电子邮箱下载表格条件的家庭可凭儿童户口簿到所属学区的学校门卫处查阅《2022年高要区南岸城区户籍适龄儿童报读公办学校小学一年级报名须知》和索取表格填报。
2.属于南岸城区居委户籍适龄儿童的监护人按要求在规定时间内到现户籍所属学区的南岸城区公办学校(报名点)办理报名手续,报名时需提交如下资料(如是证件的带原件备查,复印件需监护人签名,一式一份)。
①填写好的《2022年高要区南岸城区居委户籍儿童凭分值报读城区公办学校小学一年级报名表》。
②适龄儿童的户口簿(没有户口簿的,须提供所属南岸城区村委或居委出具的并经肇庆市公安局高要分局南岸派出所加具意见的户籍证明)。
③适龄儿童的出生证明。
④适龄儿童的免疫证明。
⑤采用百度地图APP测出的现居住地到报读学校的路程截图,并打印路程截图的纸质证明资料。
(三)报名时间
1.集中报名时间:2022年6月18日至6月19日两天。
2.非集中报名时间:2022年6月20日至6月22日。
3.每天报名时间:上午8:30-11:30,下午2:30-5:00。
4.报名截止时间:2022年6月22日下午5时。
(四)报名地点:所属学区公办学校。
(五)报名方式:现场报名,根据上级疫情防控要求,请各位家长佩戴口罩,出示行程码,不得提前,不得扎堆,保持一米距离,按规定时间到校取号、提交资料、办理报名手续。具体提交资料时间和取号方式按学校安排执行。
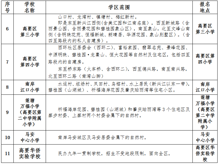
三、南岸城区公办学校一年级学区范围


四、入学办法
(一)当年南岸城区户籍适龄儿童报名人数小于所属学区的学校小学一年级招生计划数时,全部安排入学。
(二)当年南岸城区户籍适龄儿童报名人数大于所属学区的学校小学一年级招生计划数时,先安排村委户籍适龄儿童入学,再按居委户籍适龄儿童的得分从高分到低分顺序安排入学,额满即止。
(三)当年未被所属学区学校安排入学的南岸城区居委户籍适龄儿童,其监护人携带填写好的《2022年高要区南岸城区居委户籍适龄儿童凭分值报读尚有学位的城区公办学校小学一年级报名表》,只可选择一所尚有学位的公办学校申请报名(报名时间另行通知)。入学办法采取凭分值从高分到低分顺序安排入学,额满即止。
(四)居委户籍适龄儿童还未被南岸城区公办学校安排入学的,由区教育局统筹安排到其他尚有学位的公办学校入学或到南岸城区的民办学校入学。
(五)入学注册时间学校另行通知。
五、其他须知事项
(一)监护人须按要求在规定时间内到南岸城区现居住地所属学区的公办学校办理报名手续,逾期未办理报名手续的视为自动放弃报名入学资格。
(二)监护人只许到所属学区的一所公办学校报名申请入学,不得到2所或多所学校报名或重复报名(另行规定除外),如多报名或重复报名的视为自动放弃入读城区公办学校资格。
(三)监护人所提供的证件和提交的证明材料必须真实。其中户籍资料将通过家访、公安局户籍科协助核对等方式查实。凡提供虚假证件及证明材料的,视为自动放弃入学资格;已入学的,取消其公办学校学位。
(四)南岸户籍适龄儿童如要到非户籍地城区公办学校申请入学的。
1.须提供不动产证(或购房合同)并入住。
2.以随迁子女方式参与积分申请入学。
(五)属政策性照顾的南岸户籍适龄儿童按省、市有关文件精神执行。
(六)咨询电话:
高要区第一小学 0758-8392335
高要区第二小学 0758-8391720
高要区第四小学 0758-8362025
高要区星科学校 0758-8360578
高要区南岸骨干中学 0758-8390266
高要区华侨实验学校0758-8362420





