
2022昆明公办小学划片信息
2022年昆明小学招生范围已经公布,昆明2022年小学划片出来啦!具体请看》》
2022昆明公办小学现场确认指南
一、现场确认材料
凡年满六周岁,有学习能力的适龄儿童,都应接受九年义务教育。
报名记得带齐资料(具体以各区公布材料为准)
1、本地户籍适龄儿童现场确认材料包括:
(1)打印的“主城区户籍适龄儿童小学预登记信息采集表”;
(2)适龄儿童的户口册原件及复印件;
(3)适龄儿童的父母或法定监护人的居住证明(房屋产权证/购房合同、合法的公租房协议及法定监护人的无房证明、法定监护人工作单位提供的相关证明等)原件及复印件;
(4)若适龄儿童的父母无房,请出具昆明市房产交易中心开具的无房证明。
(5)适龄儿童的半寸近照(彩照)3张;
(6)儿童《预防接种证》或《预防接种完成证明》;
(7)家庭特殊情况证明(包括《低保证》、《困难职工优惠证》、《困难职工子女就学优惠证》、《残疾证》、烈士子女、孤儿、爱滋病等证明材料,便于对学生进行相应的照顾或资助)。
二、外来务工随迁子女现场确认材料包括:
(1)在“昆明市主城区外来务工人员随迁子女小学一年级入学预登记平台”自行打印的《昆明市主城区外来务工人员随迁子女小学一年级入学信息登记表》;
(2)孩子与父母或其他法定监护人的户口册;
(3)在昆明的家庭实际居住证明(父母或其他法定监护人的房产证、购房合同、租房合同等其中一种);
(4)父母或其他法定监护人在昆明居住地派出所办理的《昆明市居住证》或《云南省居住证》(必须在2019年2月28日以前办理,且在有效期内的);
(5)父母或其他法定监护人在昆务工证明(劳动合同、营业执照、务工地社区出具的务工证明等其中一种);
(6)适龄儿童户籍所在地乡镇政府或县级教育行政部门出具的同意在昆明就读证明即《就学联系函》(如无法开具《就学联系函》,请家长写《情况说明》即可 );
(7)孩子的《预防接种完成证明》或《儿童预防接种证》;
(8)适龄儿童的半寸近照(彩照)3张;
(9)如果父母或其他法定监护人已在昆明市主城区缴纳城镇职工养老保险,请一并携带相关证明材料;
(10)如果您的孩子已经超过法定入学年龄且在当年未入学的,申请入学时须提交户籍地教育部门或乡镇政府开具的缓学证明。
家长自行选择到民办学校就读的,需选择有办学资质的学校。
下面就是大家最关心的小学划片信息啦,
一、五华区
*根据昆明市招生工作有关要求,公办小学一年级实行“依据实际居住地和户口,以实际居住地为主,免试、免费、就近或相对就近报名入学”,继续实行“人户一致”优先入学;探索每套房产六年一个学位(二孩、双胞胎或多胞胎除外)的划片入学要求;确保辖区内适龄儿童公费学位全覆盖,有利于学校的发展。

二、盘龙区

三、官渡区





四、西山区

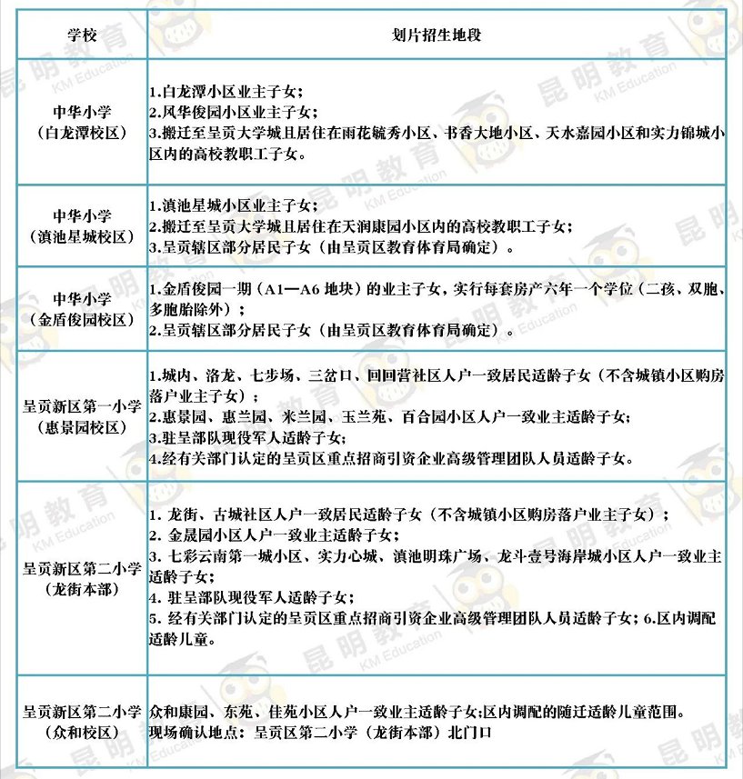
五、呈贡区
六、经开区
*含民办全公费学位
七、晋宁区





