
都江堰市教育局关于做好2022年小学入学工作的通知
根据《成都市教育局关于做好2022年义务教育阶段学校招生入学工作的通知》(成教办〔2022〕1号)要求,结合我市教育实际,现将做好我市2022年小学入学工作的有关事宜通知如下。
一、工作原则
(一)坚持户籍所在地就近入学原则
公办小学严格执行义务教育阶段学生按户籍所在地就近入学的有关规定,妥善安排好本校划片范围内每一个符合条件的适龄儿童。
(二)坚持免试全覆盖原则
严格执行小学适龄儿童免试入学规定,不分性别、民族、种族、家庭财产状况、宗教信仰等,保障所有符合条件的适龄儿童均有一个公办小学学位。
(三)坚持公办、民办学校同步招生原则
实施公办、民办学校同步招生,民办学校招生纳入统一管理、同步报名、同步录取,规范招生入学行为,营造良好教育生态。
(四)坚持公开、公平、公正原则
建立小学招生入学工作咨询制度和社会监督制度,加强教育部门、学校、家庭、社会的相互沟通。
二、工作实施
(一)报名登记对象
凡我市户籍且2022年秋季开学前年满六周岁(2016年8月31日前出生,含8月31日出生)儿童。
(二)统一信息采集
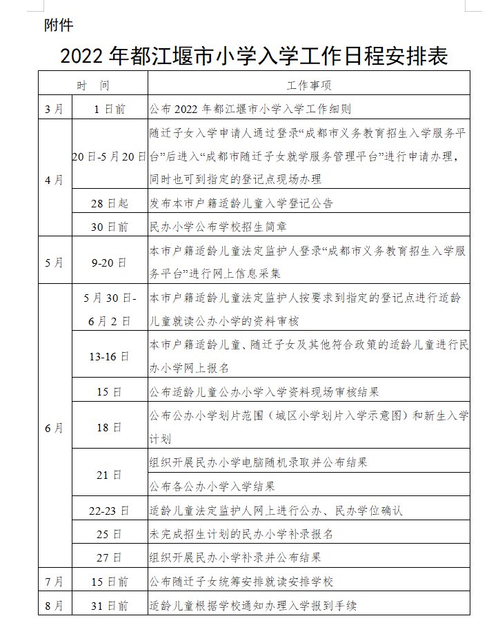
我市于4月28日前发布本市户籍适龄儿童入学登记公告,其信息采集、报名均通过“成都市义务教育招生入学服务平台”进行,适龄儿童法定监护人于5月9日至20日登录“成都市义务教育招生入学服务平台”进行网上信息采集。符合条件的适龄儿童可自愿填报一个民办小学志愿。
幸福、灌口、奎光塔、银杏四个街道户籍适龄儿童法定监护人,于5月30日至6月2日按要求持户籍证件及实际居住地相关证明材料(法定监护人实名所属的房产证明、政府公租房协议、政府廉租房协议等),到幸福街道幸福社区党群服务中心、灌口街道便民服务中心、银杏街道便民服务中心、奎光塔街道综合文化站、奎光塔街道便民服务中心或都江堰市政务服务中心一楼“一窗受理”窗口进行适龄儿童就读公办小学的资料审核。
其他镇(街道)户籍适龄儿童法定监护人,于5月30日至6月2日按要求持户籍证件,到各镇(街道)小学(含九年制学校)进行适龄儿童就读公办小学的资料审核。镇(街道)区划调整不改变原学校入学片区,原招生区域不变。
(三)统一组织录取
市教育局负责组织本市公办、民办学校招生录取工作,并及时公开招生录取结果。
1.公办学校划片录取。市教育局根据各公办学校入学摸底登记情况和各校新生学位情况划定入学片区,按照“两个一致”优先的原则,即优先安排与法定监护人户籍所在地一致,且户籍所在地与实际居住地一致的适龄儿童就近入学。户籍所在地与实际居住地不一致的适龄儿童,以及在入学摸底登记工作结束后将户籍由外地迁入或因其它原因未进行摸底登记的适龄儿童,由市教育局统筹安排入学。
2.民办学校录取办法。报名人数超过核定招生计划数的民办学校,于6月21日实行电脑随机录取;未超过核定招生计划数的,直接录取全部报名学生。民办学校主要面向本市户籍适龄儿童、随迁子女及其他符合政策的适龄儿童招生。符合条件的适龄儿童可自愿填报一个民办学校志愿。未被民办学校录取的本市户籍适龄儿童,仍按划片就近入学就读公办学校;已通过电脑随机录取到民办学校的本市户籍适龄儿童放弃民办学位后,其公办学校学位由市教育局统筹安排。
未完成核定招生计划的民办学校,其补录方案须报经市教育局备案后实施。任何民办学校不得拒绝接收经电脑随机确定录取资格且在市教育局规定时间内报到注册的学生。
(四)统一公开信息
学校在招生入学关键环节和关键时间,要采取张贴公告、官方网站、公众号等形式做好入学政策的宣传释疑工作,主动接受社会监督。按照市教育局统一部署,在小学新生入学摸底登记工作启动前,将摸底登记通告、学校新生入学计划等向社会公布。摸底登记工作结束后,向社会公布学校划片范围及入学名单。
(五)关爱特殊群体
1.随迁子女入学。随迁子女入学按照《都江堰市关于做好来我市就业人员和本市户籍跨行政区域居住就业人员随迁子女接受义务教育工作的实施意见》(都教发〔2021〕6号)相关规定办理。4月20日至5月20日,申请人通过登录“成都市义务教育招生入学服务平台”后进入“成都市随迁子女就学服务管理平台”进行申请办理。同时,也可在此期间到幸福街道解放社区党群服务中心、灌口街道便民服务中心、银杏街道便民服务中心、奎光塔街道便民服务中心或都江堰市政务服务中心一楼“一窗受理”窗口进行登记,提出入学申请,并按要求提供有关合法稳定就业和合法稳定居住的材料。
2.残疾儿童入学。学校要妥善做好适龄残疾儿童教育安置工作,逐一核实招生片区内未入学适龄残疾儿童数据,确保“应进全进”。学校不得拒绝接收具有接受普通教育能力的适龄残疾儿童随班就读,应将送教上门服务的残疾学生纳入学生学籍管理。
3.优抚对象子女入学。对符合条件的现役军人子女、烈士子女、公安英模和因公牺牲伤残警察子女、高层次人才子女、国家综合性消防救援队伍人员子女、直接参与救治新冠肺炎患者的一线医务工作者子女、“成都工匠”子女、进藏干部职工子女及其他各类优抚对象,按照有关规定办理相应手续入学。
4.集体户子女入学。适龄儿童法定监护人(父或母)一方或双方为我市集体户籍,适龄儿童本人为外地户籍的,由法定监护人一方(父或母)向市教育局提出申请,并出具适龄儿童户籍证明、法定监护人户籍证明、监护关系证明、合法居住证明等材料,由市教育局根据学位情况统筹安排入学。
5.港澳台及外籍适龄儿童入学。按照《成都市教育局关于印发〈成都市在蓉港澳台适龄少年儿童入学办法(试行)〉的通知》(成教函〔2020〕39号)和《成都市教育局关于印发〈成都市在蓉外籍适龄少年儿童入学办法(试行)〉的通知》(成教函〔2020〕38号)要求办理。持旅行证入境适龄儿童在我市就学,由监护人向市教育局提出申请,经审核符合条件的,由市教育局统筹安排入学。
6.双胞胎(多胞胎)子女就学。双胞胎(多胞胎)子女参加民办学校电脑随机录取时,家长可自愿提出申请“双胞胎(多胞胎)绑定”电脑随机录取。
三、工作要求
(一)严禁违规招生,规范办学行为
严禁公办、民办学校提前招生、承诺录取,不得在规定时间前开展招生宣传(包括公布本校招生简章和广告,接待咨询、参观,举办公益讲座等)。严禁无计划、超计划招生,学校招生信息公布后,不得擅自变更招生计划。严格转学管理,不得以各类考试、竞赛、培训成绩或证书证明等作为转学依据或参考;不得以增班转学选拔学生。严格学制管理,未经审批,不得擅自改变学制,严禁学校以学制改革为名提前选拔、预录学生。严禁以游学、借读等名义代招、代管非本校学籍学生。实施均衡编班,按照“班额、生源、男女比例等基本均衡”的原则,均衡分配学生和配置教学师资,不得依据考试成绩举办各类重点班、实验班、快慢班、特色班等。
(二)强化控辍保学,保障入学权利
完善和落实控辍保学工作机制,将控辍保学纳入年度目标管理。依托全国中小学生学籍信息管理系统,实现控辍保学动态监测,把流动、留守、残疾、家庭经济困难适龄儿童等作为重点监测群体,确保不漏一户、不漏一人,切实做好信息比对、联控联保、劝返复学等工作。因身体原因需延缓一年接受义务教育的适龄儿童,其监护人应当提交缓入学申请并附相关印证材料,报市教育局备案,不得擅自以在家学习替代国家统一实施的义务教育。
(三)完善组织领导,加强督导监管
市教育局将加强对小学入学工作的组织、领导和监管,规范招生入学、均衡分班、学籍管理等办学行为,建立约谈制度和通报制度,实行督导检查结果公告、限期整改和责任追究制度。严格排查并严厉查处社会机构以“国学班”“读经班”“私塾”等形式替代义务教育的非法办学行为。父母或者其他法定监护人无正当理由未送适龄儿童入学接受义务教育或造成辍学,情节严重或构成犯罪的,依法追究法律责任。
(四)加强宣传引导,服务人民群众
创新宣传形式,突破宣传难点,消除宣传盲点。学校要在生源服务区内,组织开展招生入学政策“进小区、进社区、进企业、进高校、进机关”等活动,全面、细致、准确解读相关政策,大力宣传义务教育优质均衡发展成效,积极回应市民关切,争取社会各界的理解和支持。幼儿园要通过班会、家长会、家长微信群或QQ群等多种方式,向在园儿童家长讲清楚小学一年级入学政策。所有公办、民办学校的招生章程和广告,须提前报经市教育局备案后方可对外发布。
(五)严肃工作纪律,严格责任追究
市教育局公开举报电话,依法依规严肃查处违规违纪行为,将招生入学违规情况记入相关学校校长和教师档案,与职称职级评定、评先评优相挂钩。对违反招生入学规定的学校责令限期整改,并给予警告、通报批评、取消1-3年评优评先资格等处理,视情节轻重对校长给予通报批评、取消1-3年评优评先晋级资格、撤销荣誉称号,直至撤职等行政处分。其中,对违反规定的民办学校给予压减当年或次年招生计划、取消招生资格,直至依法吊销办学许可证等行政处罚。坚决查处校外培训机构与中小学校挂钩招生等违规行为,根据情节轻重给予暂停招生直至依法吊销办学许可证等行政处罚,并列入“黑名单”,纳入征信记录;涉嫌违法犯罪的,移交司法部门追究法律责任。
监督举报电话:都江堰市教育局教育科:87133146,87137687。
本文件自公布之日起施行,有效期1年。






