
温江区2022年初中入学实施细则
入学原则
01、坚持免试入学
义务教育学校不得以笔试、面试、面谈、评测等任何名义、任何形式选拔义务教育阶段学生,严禁以各类考试、竞赛、培训成绩或证书证明等作为招生入学依据,严禁与社会培训机构挂钩招生。组织开展专项治理,严肃查处“小考”、“占坑”考试等违规招生行为。
02、坚持就近入学
公办学校实行按户籍划片入学或多校划片电脑随机录取入学。区教育局将依据适龄儿童少年人数、学校分布、学校规模、交通状况,结合新建小区、街道和人口变动等因素,科学制定各校本地户籍适龄儿童少年的招生计划和服务范围。对服务范围内适龄儿童人数超出学校现有学位承受能力的区域,实行一套房屋优先解决一个家庭的户籍适龄儿童就近划片入学,即“六年一学位”。符合“两个一致”政策的户籍适龄儿童就近划片入学,其他迁入的适龄儿童统筹安排入学。
民办学校在学校审批机关管辖区域内招生,优先满足温江区学生入学需求,经区教育局和市教育局同意后,可招收本市户籍、随迁子女及其他符合政策的适龄儿童少年,但不得在成都市外招生。
03、坚持公民同招
公办、民办学校实行同步招生,均纳入全省、全市义务教育招生入学平台统一管理。
民办学校招生计划、录取人数和补录计划经区教育局审核后报市教育局,统一公布。招生报名人数超过核定招生计划数的民办学校,实行电脑随机录取;未超过核定招生计划数的,直接录取全部报名学生。民办学校补录仍未完成的招生计划,不再招生。
被民办学校和区属公办学校同时录取的学生需要完成学位最终确认。适龄儿童法定监护人逾期不确认的,默认为公办学位;放弃已确认学位的,由区教育局统筹安排公办学位。
初中入学
01、信息核对
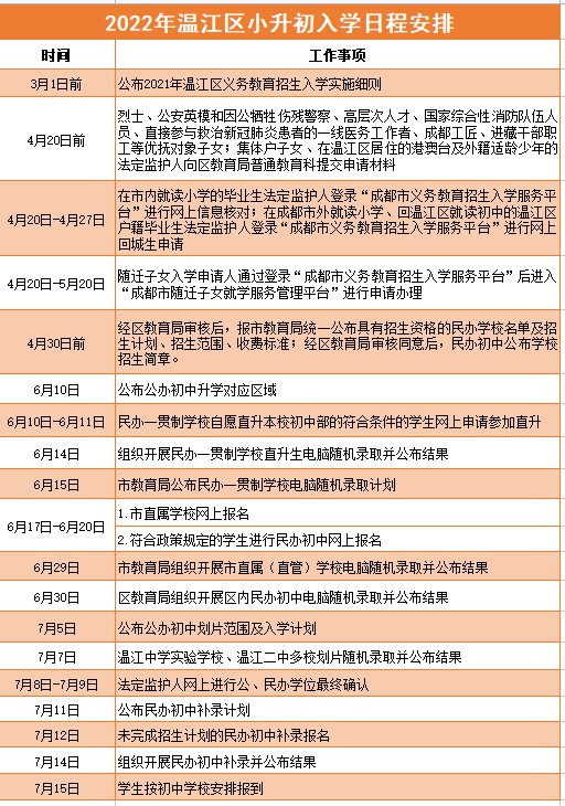
4月20日—27日,本区小学毕业生登录“成都市义务教育招生入学服务平台”进行小学毕业信息核对、校正。
02、公办初中入学
6月17日—20日,本区户籍小学毕业生、符合条件的随迁子女及其他符合政策的学生,可按要求自愿填报一所市直属学校,参加电脑随机录取。
6月29日,市教育局组织开展市直属学校电脑随机录取并公布结果。被市直属学校电脑随机录取的学生,其法定监护人放弃该学位的,由区教育局统筹安排公办学位。
7月5日,公布公办初中划片及入学计划。
7月7日温江中学实验学校、温江二中就学服务区域的小学毕业生按照“多校划片、电脑随机录取”的原则确定初中就读学校。
其他初中学校就学服务区域的小学毕业生,按照“单校划片、对口直升”的原则确定初中就读学校。
被市直属学校录取的学生不再参加民办学校电脑随机录取以及区属公办学校划片入学或多校划片电脑随机录取。
03、民办初中入学
4月30日前,公布具有招生资格的民办初中名单及招生计划、招生范围、收费标准。6月10日—11日,民办一贯制学校在籍小学毕业生,自愿直升本校初中部的通过“成都市义务教育招生入学服务平台”报名参加直升;已经参加校内直升的学生,不再参加其他民办学校和公办学校录取。6月14日,区教育局组织开展民办一贯制学校直升生电脑随机录取并公布结果。6月15日,公布民办一贯制学校电脑随机录取计划。6月17日—20日,符合政策规定的学生进行民办初中网上报名(随迁子女须在4月20日-5月20日在“成都市随迁子女就学服务平台”上进行申请,才能进行民办初中报名),每位学生可自愿填报一所民办学校。6月29日,市教育局组织开展市直管民办学校电脑随机录取并公布结果。6月30日,区教育局组织开展区域内民办初中电脑随机录取并公布结果。7月8日—9日,适龄少年法定监护人网上进行公办、民办学位最终确认。逾期未确认学位的小学毕业生,默认为公办学位。已确认民办初中学位但又放弃的小学毕业生,须在新学期开学前向区教育局提出申请,其公办学位由区教育局统筹安排。7月11日,民办学校未完成招生计划需补录的,经区教育局审核后,报市教育局公布补录计划。7月12日,未完成招生计划的民办初中补录报名。其中,实行电脑随机录取的民办学校,补录对象为已参加该校报名但未被该校录取的符合条件的学生;未实行电脑随机录取的民办学校,补录对象为未被成都市民办学校录取的符合条件的学生。7月14日,区教育局组织开展民办初中补录并公布结果。
重要提示
双胞胎(多胞胎)子女参加电脑随机录取时,家长可自愿提出申请“双胞胎(多胞胎)绑定”电脑随机录取。
因电脑随机录取导致多子女不能同时就读同一学校(校区)的,家长可通过“成都市义务教育招生入学服务平台” 申请其他子女与在读子女就读同一学校,经学校核实,区教育局参照家长意愿统筹安排入学。如果哥哥姐姐属于非政策性录取学生,弟弟妹妹不能享受此优惠政策。
因疫情影响不能按期交房的购房者子女就学,按照成教函〔2020〕35号文件的要求,经本区住建部门和公安部门出具相应证明后,由区教育局统筹安排学位。
小一、小升初信息采集、现场审核工作结束后至新学期开学前,户籍从外地迁入、或因其他各种原因未进行信息采集和现场审核的本地户籍适龄儿童少年申请入学的,由区教育局根据学位情况统筹安排公办学位。
温江区2022年初中入学日程安排






