
温江区2022年小学招生入学实施细则
入学原则
01、坚持免试入学
义务教育学校不得以笔试、面试、面谈、评测等任何名义、任何形式选拔义务教育阶段学生,严禁以各类考试、竞赛、培训成绩或证书证明等作为招生入学依据,严禁与社会培训机构挂钩招生。组织开展专项治理,严肃查处“小考”、“占坑”考试等违规招生行为。
02、坚持就近入学
公办学校实行按户籍划片入学或多校划片电脑随机录取入学。区教育局将依据适龄儿童少年人数、学校分布、学校规模、交通状况,结合新建小区、街道和人口变动等因素,科学制定各校本地户籍适龄儿童少年的招生计划和服务范围。对服务范围内适龄儿童人数超出学校现有学位承受能力的区域,实行一套房屋优先解决一个家庭的户籍适龄儿童就近划片入学,即“六年一学位”。符合“两个一致”政策的户籍适龄儿童就近划片入学,其他迁入的适龄儿童统筹安排入学。
民办学校在学校审批机关管辖区域内招生,优先满足温江区学生入学需求,经区教育局和市教育局同意后,可招收本市户籍、随迁子女及其他符合政策的适龄儿童少年,但不得在成都市外招生。
03、坚持公民同招
公办、民办学校实行同步招生,均纳入全省、全市义务教育招生入学平台统一管理。
民办学校招生计划、录取人数和补录计划经区教育局审核后报市教育局,统一公布。招生报名人数超过核定招生计划数的民办学校,实行电脑随机录取;未超过核定招生计划数的,直接录取全部报名学生。民办学校补录仍未完成的招生计划,不再招生。
被民办学校和区属公办学校同时录取的学生需要完成学位最终确认。适龄儿童法定监护人逾期不确认的,默认为公办学位;放弃已确认学位的,由区教育局统筹安排公办学位。
小学入学
01、入学对象
公办、民办小学入学对象:2016年8月31日前(含8月31日)出生年满6周岁的本区户籍适龄儿童、符合条件的随迁子女及其他符合政策的适龄儿童。
02、信息采集
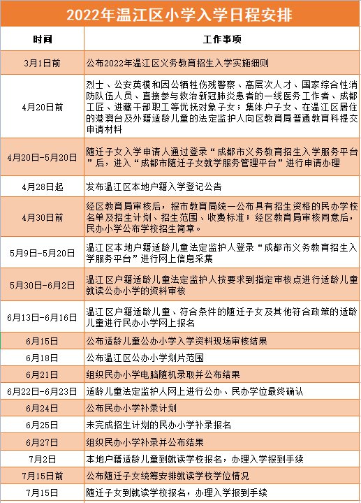
4月28日前发布本区户籍入学登记公告,温江区户籍适龄儿童信息采集、报名均通过“成都市义务教育招生入学服务平台”进行。适龄儿童法定监护人于5月9日—20日登录“成都市义务教育招生入学服务平台”进行网上信息采集。
03、公办小学入学
1.本区户籍适龄儿童入学。5月30日—6月2日,本区户籍适龄儿童法定监护人按要求到区教育局指定的登记点进行入学资料现场审核。
6月15日,公布适龄儿童公办小学入学资料现场审核结果。
6月18日,公布公办小学划片范围。
6月22日—23日,适龄儿童法定监护人网上进行公办、民办学位确认。
2.符合随迁子女入学政策适龄儿童入学。4月20日—5月20日,随迁子女法定监护人登录“成都市随迁子女就学服务管理平台”进行入学申请。
7月15日前由申请人居住地镇街结合全区学位空余情况对审核通过的随迁子女,统筹安排就读温江区内公办学校。
04、民办小学入学
4月30日前,经区教育局审核后,报市教育局公布具有招生资格的民办学校名单及招生计划、招生范围、收费标准。
6月13日—16日,本区户籍适龄儿童、随迁子女及其他符合政策的适龄儿童进行民办小学网上报名。
6月21日,区教育局组织民办小学电脑随机录取并公布结果。
6月22日—23日,家长须登录“成都市义务教育招生入学服务平台”进行学位最终确认。
6月24日,民办学校未完成招生计划需补录的,由区教育局审核后,报市教育局统一公布补录计划。
6月25日,未完成招生计划的民办小学补录报名。其中,实行电脑随机录取的民办小学,补录对象为已参加该校报名但未被该校录取的符合条件的学生;未实行电脑随机录取的民办小学,补录对象为未被成都市民办小学录取的符合条件的学生。
6月27日,区教育局组织开展民办小学补录并公布结果。
重要提示
双胞胎(多胞胎)子女参加电脑随机录取时,家长可自愿提出申请“双胞胎(多胞胎)绑定”电脑随机录取。
因电脑随机录取导致多子女不能同时就读同一学校(校区)的,家长可通过“成都市义务教育招生入学服务平台” 申请其他子女与在读子女就读同一学校,经学校核实,区教育局参照家长意愿统筹安排入学。如果哥哥姐姐属于非政策性录取学生,弟弟妹妹不能享受此优惠政策。
因疫情影响不能按期交房的购房者子女就学,按照成教函〔2020〕35号文件的要求,经本区住建部门和公安部门出具相应证明后,由区教育局统筹安排学位。
小一、小升初信息采集、现场审核工作结束后至新学期开学前,户籍从外地迁入、或因其他各种原因未进行信息采集和现场审核的本地户籍适龄儿童少年申请入学的,由区教育局根据学位情况统筹安排公办学位。





