
2022年简阳市初中划片范围一览表
一、简城街道
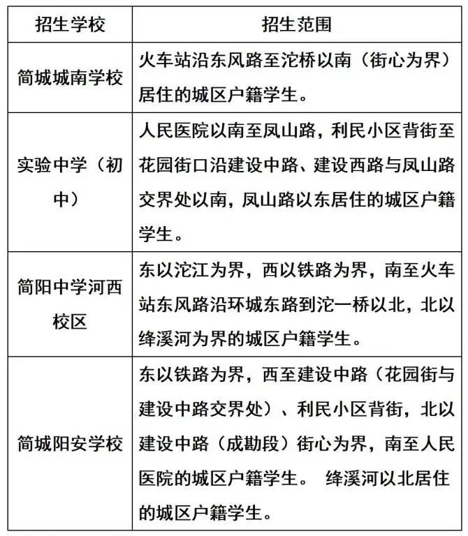
1、招生范围
特别提示:简城一小建设路分校招生范围的“两个一致”小学毕业生可以就读简城阳安学校。
2、学位安排
简城街道初中学校采用划片招生、九年一贯制学校直升与电脑随机录取相结合的办法确定学位。
1.优先安排“两个一致”的适龄儿童入学,做到应招尽招;根据学位情况接收具有城区户籍但居住地与户籍地不一致的适龄儿童。
2.在简城街道九年一贯制学校(阳安学校、简城城南学校、实验中学、华西学校、城西学校)就读的随迁子女均可报名申请本校初中部。申请人数未超过剩余学位数,直接录取所有报名学生;申请人数超过剩余学位数时,则实行电脑随机录取决定是否就读本校。未被电脑随机录取的学生统筹安排到其他有学位的学校。
3.简阳中学,优先保证本校招生范围内的“两个一致”和城区户籍在学校划片范围内购房居住的适龄儿童少年入学,剩余学位用于接收在简城一小、简城三小就读且法定监护人在学校招生范围内购有自有住房的随迁子女。若简城一小、简城三小小学毕业生申请人数未超过剩余学位数,直接录取所有申请学生;申请人数超过剩余学位数时,则实行电脑随机录取决定是否就读该校。未被电脑随机录取的学生统筹安排到其他有学位的学校。
4.所有学校仅接受本校划片范围内“两个一致”和城区户籍在该学校划片范围内购房居住的适龄儿童少年资料审核,并由学区督导组和市教育局组织复核。随迁子女和直升学生由学区督导组和市教育局审核后方可接收。
5.随迁子女入学。申请资料经相关职能部门网上审核或现场复核无误后,根据各学校招生情况,统筹安排确定就读学校。
6.按相关政策安排符合条件的享受教育优待的优抚对象子女入学。
二、射洪坝和东溪街道
1、招生范围


2、学位安排
城区初中按照招生对象的8个类别分批次依次安排学位。
(一)第一批次
(二)第二批次
未安排到学位的6-8类小学毕业生,采用自愿申报的方式,在有剩余学位的学校选择其中一所学校申报。如申请人数超过学校剩余学位数的,采取电脑随机录取确定学位。未摇中学位的,由督导组统筹安排在有学位的学校。
3、其他学位安排
(一)东溪江南小学负责招收户籍在双河社区、万古社区、尖山社区、江南社区的适龄儿童;
(二)射洪坝新合学校负责招收户籍在新合社区、裕民村和长顺村的适龄儿童和少年。





