成都市蒲江县小升初划片范围2022 蒲城县小升初学区划分

教育百科2022-09-22 18:10:36未知

成都市蒲江县小升初划片范围2022 蒲城县小升初学区划分

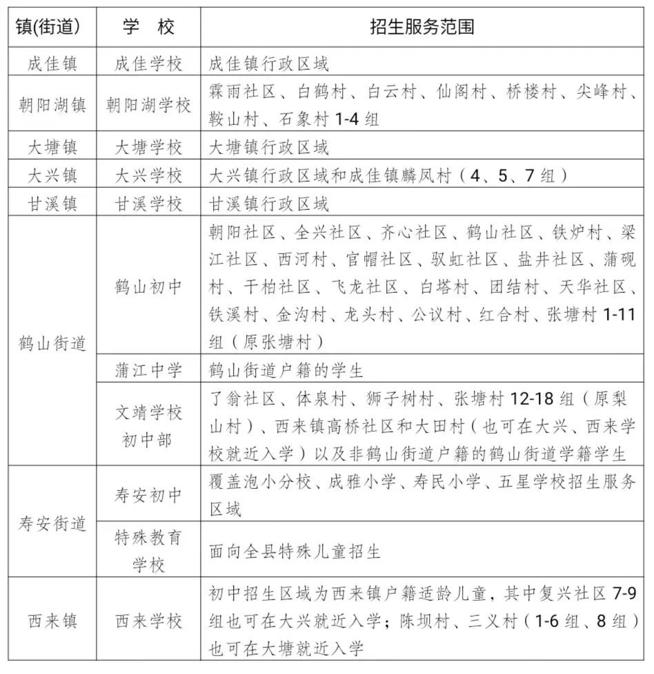
  蒲江县2022年小学毕业生初中入学划片范围

(点击图片可查看大图)

本文标签: 划片  蒲江县  看大图  可查  毕业生  

相关推荐

猜你喜欢

大家正在看