
简阳市2022年优抚对象子女入学办理指南
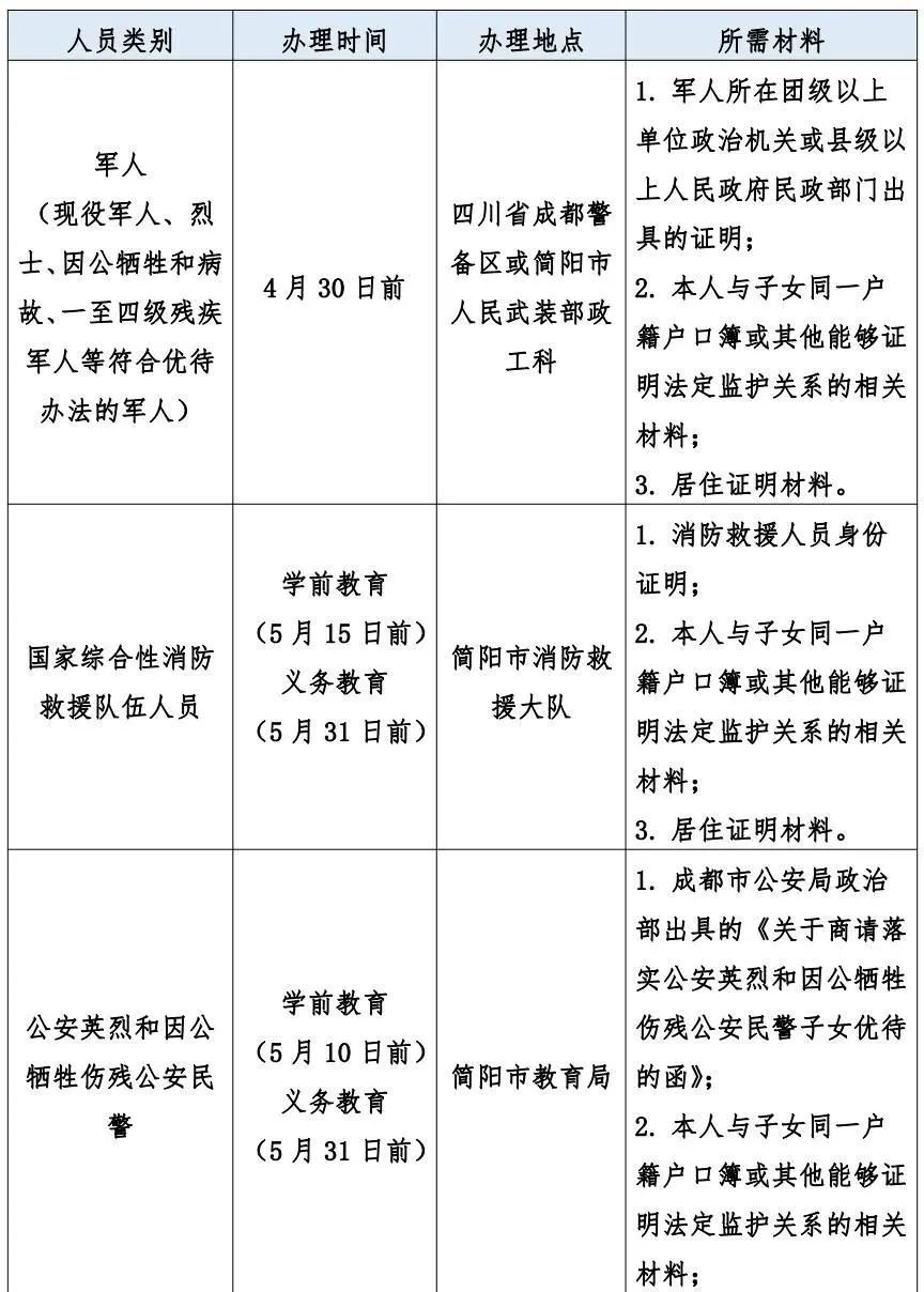
一、优抚对象办理时间、地点及所需材料


二、优抚对象信息采集、核对
小学入学:符合条件的优抚对象子女于5月9日—20日到简阳市教育局完成信息采集。
小升初:在成都市内就读小学毕业年级且符合条件的优抚对象子女,于4月20日—27日登陆“成都市义务教育招生入学服务平台”进行信息核对;在成都市外就读小学毕业年级的简阳户籍且符合条件的优抚对象子女,于4月20日—27日到简阳市教育局进行信息核采集。
咨询电话
简阳市教育局 27215517
简阳市人民武装部 27266906
简阳市消防救援大队 27753950 18111709125





